前言
在系列文章的上篇《制度演进:2025中国两用物项出口管制的体系化升级》中,我们对2025年中国两用物项出口管制的政策变化、配套制度完善及执法实践进行了系统分析。在复杂的国际博弈与国家安全战略的双重驱动下,我国出口管制体系已从宏观的法律框架构建,迅速迈向制度精细化、监管力度全面强化的新阶段。
伴随中国企业在高新技术领域的技术迭代加速与产品全球竞争力的显著增强,在当今世界复杂的地缘政治环境下,出海企业正面临一个结构性转变:无论是产品出口、技术跨境转移,还是产能海外布局,“合规出海”都已成为先决条件。这一转变标志着中国企业国际化进程已实质性进入“深水区”——出口管制合规能力不再仅是“可选项”,而是决定企业全球市场准入资格、供应链稳定性、商业模式可持续性以及获取未来竞争优势的核心战略要素。
中国出海企业普遍面临多重合规痛点:如何避免陷入“看似合规、实则踩雷”的常见误区?如何在“合规成本”与“商业效率”的张力中找到动态平衡点?如何将繁复的出口管制法律规定转化为可执行的内控流程?一旦遭遇监管调查,如何依法有效应对?如何体系化地构建适应多国交叉监管的合规体系?
本文作为系列文章的下篇,将围绕出海企业在出口管制领域面临的五大高频合规痛点,梳理典型误区与案例,并探讨兼具可操作性与前瞻性的解决方案,助力中企在出海“深水区”中稳健前行。
一、出海痛点1:“我们的技术是完全自主知识产权,海外子公司可以自由使用”
(一)风险场景再现
在科技企业出海的浪潮中,许多中国企业认为,由其自主研发、拥有完整知识产权的技术,其海外子公司(如研发中心、销售公司或生产基地)自然可以无限制地使用。实务中常见以下三类安排:
- 集团内部技术共享:境内母公司直接向海外子公司提供技术图纸、源代码、工艺流程或技术支持。
- 核心团队迁移出海:将核心研发团队整体或部分迁往新加坡、欧美等地,在境外设立研发中心继续研发。
- 跨境并购中的技术交割:境外主体收购中国背景的科技公司,交易标的包含境内完成研发的核心技术。
(二)合规风险解析
中国出海企业常陷入“自主知识产权可自由处置”的认知误区,以下三个维度值得重点关注:
1.概念混淆:技术所有权 ≠ 不受出口管制
一项技术是否受管制,取决于其技术参数、性能指标、潜在用途是否落入《两用物项出口管制清单》《中国禁止出口限制出口技术目录》或商务部公告,与其由谁研发、谁拥有专利无关。在特定情形下,未列入清单的技术也可能因“全面管制”原则而需申请许可证。
2. 组织断裂:研发懂技术不懂规则,合规懂规则不懂技术
研发团队深谙技术原理但对管制清单缺乏了解;合规部门了解法规框架却难以深入技术细节。这种信息断层常导致受控技术被错误认定为普通技术。更需警惕的是,管制范围随技术先进性与国际形势动态调整——一项原本未受控的技术可能因清单更新而突然落入管制范围,企业若未持续跟踪,极易在无意识中违规。
3. 执法延伸:“出口”规则覆盖境内外行为
《出口管制法》第二条规定,出口管制包括“从中华人民共和国境内向境外转移管制物项”以及“中华人民共和国公民、法人和非法人组织向外国组织和个人提供管制物项”。据此:
- 境内母公司向境外子公司提供管制物项,构成技术出口;
- 中国公民无论身处何地(境内外),将受管制技术提供给外国主体,构成出口行为;
- 跨境并购中涉及向外国个人输出技术,构成出口行为。
(三)合规行动清单
二、出海痛点2:“我的产品出口多年,怎么突然违规了?”
(一)风险场景再现
许多中国制造企业长期深耕国际市场,某款工业设备、化工原料或电子元件已稳定出口多年,近期却突然在海关环节被布控查验,因产品技术参数落入最新发布的出口管制公告,被认定属于两用物项而需申请出口许可;或虽不属于清单物项,但因最终用户或最终用途敏感,也被要求申领许可证。
常见触发情形包括:
- 产品升级:提升性能参数(如锂电池能量密度、石墨纯度)意外触发管制门槛;
- 定制化改造:根据客户要求调整配方或参数,落入管制范围;
- 清单更新:原有产品因新公告发布而被新增列管;
- 最终用户/用途变更:已出口物项的最终用户或用途发生改变,未及时报告。
(二)合规风险解析
1. 动态管制的“灰犀牛”
受控物项范围通过《两用物项出口管制清单》及商务部公告动态调整,紧密围绕国家安全战略、国际形势、技术先进性综合演变。2025年以来,商务部通过一系列公告频繁调整管制范围,受控物项变化快、针对性强、复杂程度高。
2. “全面管制”原则扩大监管边界
《出口管制法》第十二条规定,出口管制清单所列物项之外的物项,如可能涉及法定风险,同样受许可证管理。例如,根据商务部2025年第62号公告,出口用于或实质性有助于境外稀土相关活动的非管制货物、技术或服务,也需申请许可证。
3. 出口不是终点:最终用户/最终用途的持续监控义务
这是企业最容易忽略的风险点。根据《出口管制法》第十六条和《两用物项出口管制条例》第二十五条规定:“管制物项的最终用户应当承诺,未经国家出口管制管理部门允许,不得擅自改变相关管制物项的最终用途或者向任何第三方转让。”“出口经营者、进口商发现最终用户或者最终用途有可能改变的,应当按照规定立即报告国家出口管制管理部门。”
这意味着:即使已经取得出口许可证,出口行为完成后,企业的合规责任并未终结。如果最终用户擅自改变用途或转让给第三方,出口经营者未履行报告义务,同样可能面临法律责任。违反该义务的法律后果将会十分严重。
根据《两用物项出口管制条例》第四十条,出口经营者发现已出口的两用物项存在“最终用户、最终用途已经改变或者可能改变”的情形,未按要求报告的,将面临以下处罚:
此外,最终用户擅自改变最终用途或转让的行为,可能导致其被列入出口管制管控名单。一旦被列入管控名单,相关最终用户可能面临两用物项出口中断、禁止或限制有关两用物项交易等限制性措施。
4. “惯性操作”的风险累积
常见触发情形包括:
- 信息孤岛,研发部门技术改进未同步合规/关务部门;
- 依赖外部,全权委托货代或报关行申报,削弱自主审查能力;
- 放松警惕,既有客户关系稳定,放松对最终用户背景、最终用途真实性的持续监控;四是认为许可证“终身有效”,误以为拿到许可证后,物项在境外的流转不再受中国法规约束。
(三)典型案例警示
案例1:最终用户擅自转让导致被列入管控名单的风险
某企业出口防弹背心至某国警察局,后得知对方准备将货物转给其兄弟单位。根据《出口管制法》第十六条,最终用户未经许可擅自转让管制物项的行为,可能导致其被列入管控名单。一旦被列入管控名单,相关最终用户可能面临两用物项出口中断、禁止或限制有关两用物项交易等限制性措施。
案例2:明知最终用户改变而未报告的法律后果
某出口经营者在出口两用物项后,发现境外客户可能改变最终用途,但未按规定向商务部报告。最终被认定为未履行报告义务,面临警告、责令改正的行政处罚;情节严重者,还可能被没收违法所得并处以高额罚款。
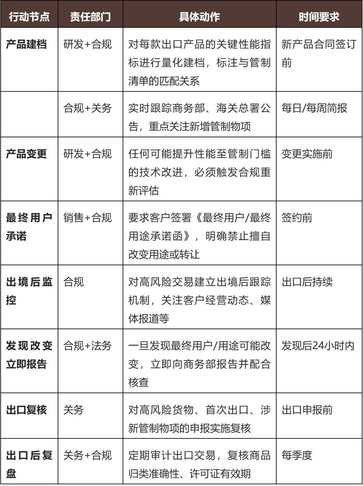
(四)合规行动清单
(五)企业必须牢记的“红线”
红线一:出口不是终点。取得许可证后,仍需持续关注境外物项的最终用户和最终用途是否改变;
红线二:发现改变立即报告。根据《两用物项出口管制条例》第二十五条,出口经营者发现最终用户/用途有可能改变的,应当立即停止出口,向商务部报告并配合核查;
红线三:客户承诺不可少。签约前要求客户签署《最终用户/最终用途承诺函》,明确禁止擅自改变用途或转让;
红线四:警惕“第三方转售”。如客户要求通过中间商交易、改道第三国,或拒绝提供最终用户信息,属于“红旗信号”,应立即中止交易。
综上,企业往往将大量精力投入出口前的许可证申请,却忽视了出口后的监控义务。殊不知,许可证的取得只是合规的开始,而非终点。一旦最终用户擅自改变用途或转让,出口经营者未履行报告义务,同样面临高额罚款乃至刑事责任风险。真正的合规,是全链条、全生命周期的持续管理。
三、出海痛点3:“交易相对方被列入黑名单了怎么办”
(一)风险场景再现
在进出口贸易中,中国企业的交易相对方被列入中国各类“黑名单”已成为频繁事件,企业常因对名单效力与应对机制认识不足而陷入被动。
场景一:长期合作的海外供应商被列入不可靠实体清单;
场景二:海外买方通过中间商交易,最终用户疑似被列入反制清单;
场景三:交易对手未被列入任何清单,但最终用途涉及军事或敏感领域。
(二)合规风险解析
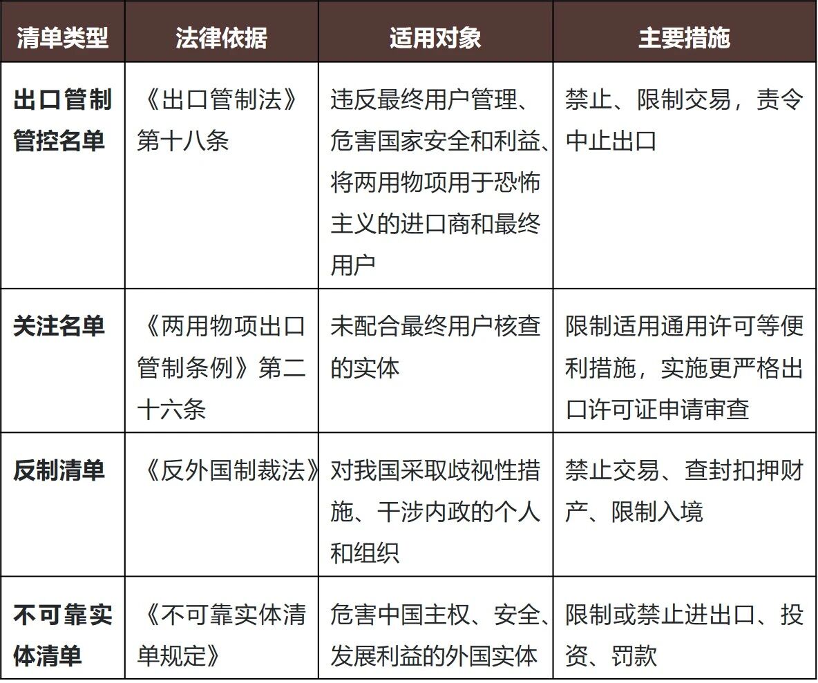
1、多层次“黑名单”制度
根据《出口管制法》第十八条、《两用物项出口管制条例》第二十六条、第二十八条,《反外国制裁法》以及《不可靠实体清单规定》等法规,我国已建立多层次清单管理体系:
2、典型违规案例
案例:进口商被列入不可靠实体清单后的违规进口案
某公司长期向外国公司B采购重要元器件。商务部发布公告将B公司列入“不可靠实体清单”,明确禁止该公司从事与中国有关的进出口活动。清单生效后,该公司仍为一批在途货物向海关申报进口并支付货款。海关认定其进口行为违反公告禁令,构成进口国家禁止进口货物的违法行为,最终被处以行政处罚。
(三)合规行动清单
四、出海痛点4:“收到海关质疑通知书/监管调查了,怎么办?”
(一)风险场景再现
某日,企业突然收到海关发出的《两用物项出口管制海关质疑通知书》,或被商务部约谈调查。此时企业往往陷入恐慌:是立即承认还是辩解?如何与监管部门沟通?是否可能被追究刑事责任?
(二)合规风险解析
1、监管调查的常见启动方式
2、划清红线:违规行为与走私行为的根本界限
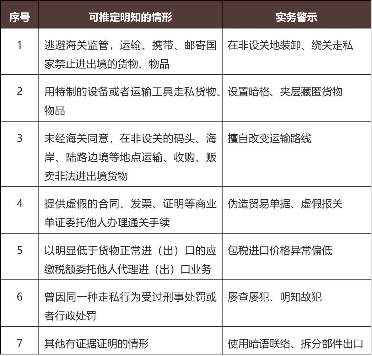
在出口管制领域,“行政违规”与“走私犯罪”的根本分水岭在于“主观故意”。根据《最高人民法院、最高人民检察院、海关总署关于办理走私刑事案件适用法律若干问题的意见》(法〔2002〕139号)第五条规定,走私主观故意中的“明知”是指行为人知道或者应当知道所从事的行为是走私行为。
可推定“明知”的七种情形:
特别提示:上述推定并非绝对——“但有证据证明确属被蒙骗的除外”。企业如有证据证明其确实不知情,可以提出反证推翻推定。
3、走私犯罪的司法实践
2025年司法实践显示,两用物项走私案件处罚力度持续加大。以上海市第三中级人民法院审理的常永生等人走私案为例,被告人通过伪报品名方式将镓、锗、锑等管制物项走私出境,涉案金额1.46亿元,主犯被判处有期徒刑十四年,并处罚金人民币五百万元。此类案件表明,对于存在主观故意的逃避监管行为,司法机关采取从严惩处态度。
4、主动披露制度的适用与限制
根据《关于处理主动披露违规行为有关事项的公告》(海关总署公告2025年第194号)第一条第七项规定,“一、进出口企业、单位主动披露违反海关规定的行为,有下列情形之一的,不予行政处罚:……(七)适用《中华人民共和国海关行政处罚实施条例》第十八条规定处理,未影响国家有关进出境的禁止性管理、出口退税管理、税款征收和许可证件管理的违反海关规定行为的。…..”,对于影响许可证管理的违规行为,企业无法通过主动披露获得不予行政处罚。
(三)合规行动清单
(四)企业必须划清的红线
红线一:禁止伪报品名、瞒报参数——可直接推定主观故意;
红线二:禁止使用虚假单证——属于可推定明知的情形;
红线三:警惕异常低价代理——可能被推定为明知;
红线四:杜绝“暗语”“特制工具”——可直接认定主观故意;
红线五:主动合规,留足证据——建立审慎的合规流程,作为推翻“明知”推定的反证。
走私犯罪中,主观故意的认定往往通过客观行为进行推定。企业一旦被认定存在逃避海关监管的行为,再主张“不懂政策”“不知情”,在司法实践中极难获得采纳。真正的安全,是前端合规,不是事后辩护。
五、出海痛点5:“如何体系化建立符合中国要求的出口管制合规体系?”
(一)风险场景再现
随着出口管制监管力度持续加大,越来越多的出海企业开始思考:如何从“被动应对”转向“主动合规”?如何建立一套既符合中国要求、又能兼顾美欧等主要经济体规则的合规体系?
(二)官方指引概览
2021年4月28日,商务部发布《关于两用物项出口经营者建立出口管制内部合规机制的指导意见》(商务部公告2021年第10号)及配套《两用物项出口管制内部合规指南》,为企业提供了清晰的制度框架。根据该指导意见,良好的出口管制内部合规制度应当包含“九个基本要素”:
根据商务部指导意见,企业参照上述要求建立的合规制度在面临行政执法时,可作为证明企业没有主观过错的有效抗辩,依法争取从轻或减轻行政处罚。
(三)合规体系的国际平衡:中国要求+美欧联合国制裁
当前全球出口管制与制裁呈现“交叉监管”格局。根据公开数据,2024年联合国、欧盟、美国OFAC和英国OFSI共修改制裁名单274次,净增制裁对象4315个,其中美国OFAC新增制裁3361个,占总增幅的72%。中国企业出海必须同时应对多重监管要求。
合规体系的国际接轨设计:商务部《两用物项出口管制内部合规指南》九大要素充分借鉴了国际通行合规管理体系的相关内容,与国际通行的出口管制合规要素相融合。这意味着:
- 已参照美国或欧盟指引建立合规计划的企业,可将中国《出口管制法》要求及九大要素嵌入原有体系;
- 新建立合规体系的企业,可参照九大要素构建基础框架,再结合业务涉及国家的具体要求升级完善。
(四)合规行动清单
结语
在复杂的地缘政治关系与大国博弈已成为“新常态”的环境下,对于立志在全球市场中行稳致远的中国企业而言,挑战与契机并存。
挑战在于:我国两用物项出口管制措施承担了对等反制工具的职能,国际局势的变化导致政策不确定性的显著增加,要求企业重新评估传统的海外业务模式。从2025年密集发布的管制公告,到2026年初对日出口管制的全面升级,政策变化的节奏和幅度均远超以往。与此同时,美国、欧盟、联合国等多重制裁体系的交叉监管,进一步加剧了企业合规的复杂性。
契机在于:那些能够率先穿透复杂规则、建立适应性合规管理体系的企业,将在新一轮的全球供应链重构中占据先机,将合规转化为核心竞争力。正如系列文章上篇所分析的,2025年出口管制执法实践已充分证明,合规能力强的企业不仅能够规避风险,更能在行业洗牌中获得市场先机。商务部《两用物项出口管制内部合规指南》所确立的九大要素,为企业提供了清晰的制度建设路径。
当然,每一家出海企业的业务模式、产品类型、行业属性、出海阶段各不相同,不存在“放之四海而皆准”的合规标准答案。因此,本文通过“场景再现—合规风险解析—合规行动清单”三位一体的结构,为企业提供兼具参考价值与实操性的制度框架。
我们期待,通过《制度演进》与《合规突围》上下两篇的系统阐述,能够为进入出海“深水区”的中国企业提供一份兼具法律专业性与商业实用性的出口管制合规导航图。
来源:金杜研究,https://www.kwm.com/cn/zh/home.html
作者:
- 景云峰,合伙人,公司业务部;执业领域:出口管制与经济制裁、中国反制措施与国家安全合规、海关与进出口监管;联系方式:jingyunfeng@cn.kingandwood.com
- 李慧斌,主办律师,公司业务部
特别声明:本篇文章的所有内容仅供参考与交流,不代表金杜律师事务所的法律意见以及对法律的解读。
