一、域外新能源项目管理模式适配性分析
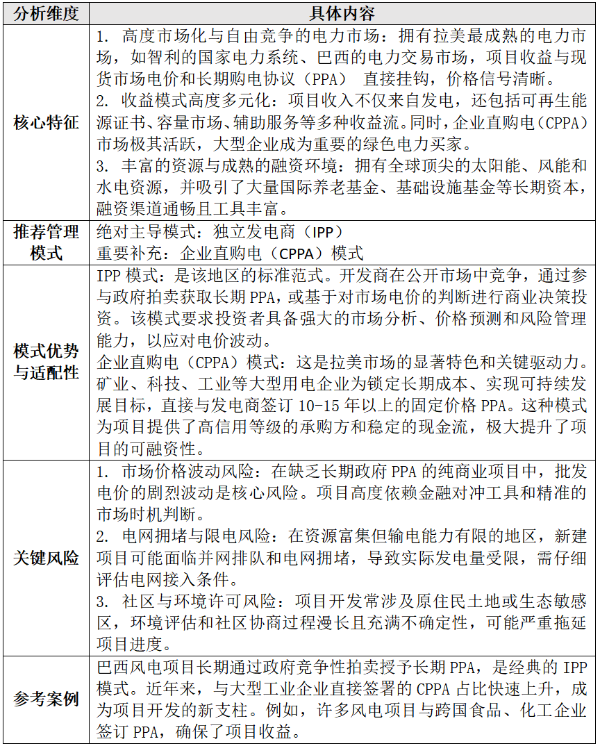
(一)拉美地区
拉美地区(以智利、巴西为代表)是全球新能源发展最活跃、市场化程度最高的区域之一。其项目管理模式的核心逻辑是在全球最成熟和最具竞争力的市场中,通过多元化的商业模式和金融创新,在价格波动中捕捉长期价值。

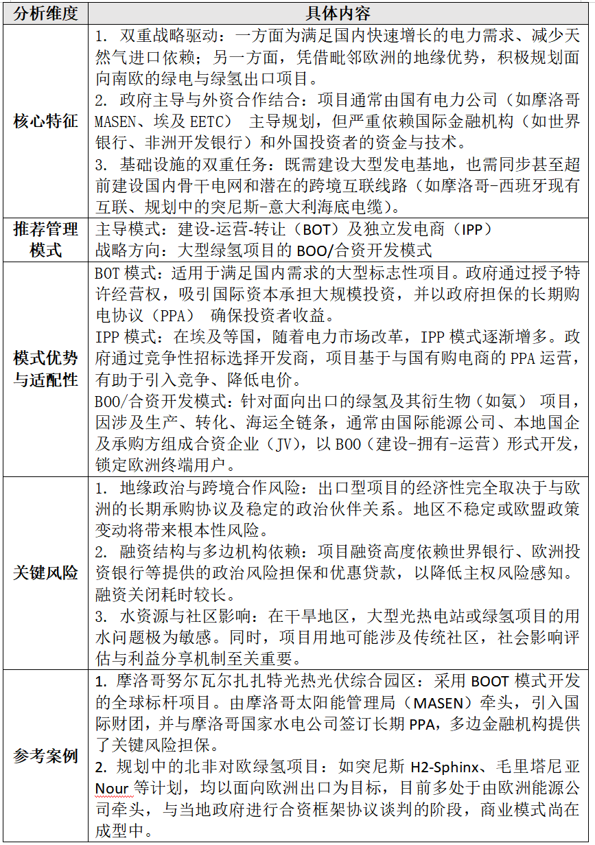
(二)北非地区
北非地区(以摩洛哥、埃及为代表)的新能源发展,处于 “满足国内能源安全需求” 与 “打造面向欧洲的绿色能源出口枢纽” 双重战略目标的交汇点。其项目管理模式的选择,核心在于应对强劲的本地需求、优越的资源出口潜力,以及复杂的地缘政治与经济关系之间的平衡。

(三)其他地区
在西欧、北美及东亚等成熟市场,新能源项目已深度金融化与标准化。管理模式的核心演化为风险的精确定价与长期现金流的资产证券化。项目开发不再仅仅是工程建设,更是对电力市场、金融市场与政策环境的系统性套利。其前沿探索集中于虚拟电厂聚合、分布式能源交易与绿电 - 碳市场联动等复杂商业模式,管理重心在于全生命周期的资产优化与增值。
而在撒哈拉以南非洲等前沿市场,发展逻辑则截然不同。其核心使命是解决能源可及性这一基本发展问题,商业模式高度依赖非商业性资本与极度本地化的社会创新。项目成功的关键,不在于追求财务回报率,而在于构建一个涵盖支付、运维、社区治理且能持续运转的微型系统,其社会价值属性是第一位的。
此外,日本、韩国、澳大利亚等具有特殊产业政策或地理特征的市场,则展示了另一种路径。它们将新能源项目作为实现能源安全、技术领先或产业培育的战略工具。因此,管理模式往往与严格的本地化捆绑要求和技术转让条款紧密结合,其本质是通过市场准入换取产业能力,形成了一种国家战略与企业商业利益深度交织的独特合作范式。
二、中国企业 “走出去” 建议
基于前述对各区域市场特征与模式适配性的系统分析,中国新能源企业 “走出去” 已迈入需 “精耕细作、系统制胜” 的新阶段。为在全球竞争中构建可持续的竞争优势,企业需超越单一的工程承包或设备出口思维,从战略、执行到风控层面进行系统性升级。
(一)从 “项目导向” 到 “战略深耕”
企业应建立动态的国别研究体系,深度研判东道国的政治经济趋势与能源政策走向,将宏观洞察转化为市场先机。核心是推动 “投建营一体化” 能力建设,从 EPC 承包商向具备项目孵化、融资策划和长期资产运营能力的综合能源解决方案商转型。同时,必须实施差异化区域战略:在中东,定位为高端制造与技术合作伙伴,致力于参与标杆项目并切实履行本地化承诺;在东南亚与拉美,则需扮演高度市场化的高效投资者,专注于购电协议谈判、电力市场分析与金融风险管理;在中亚与北非,可发挥 “能源安全战略伙伴” 角色,利用双边合作框架,将新能源项目与基础设施互联互通深度捆绑。
(二)从 “中国速度” 到 “本地化融合”
真正的本地化绝非仅为满足法律最低要求,而应通过与本地有实力的开发商、工程公司及金融机构成立合资企业,构建利益与风险共担的共同体,从而有效获取项目、规避准入壁垒。同时,必须将环境、社会和治理(ESG)标准从宣传亮点提升为项目准入与融资的核心前提,在生物多样性保护、社区利益共享等领域建立高于当地标准的透明实践,以获取宝贵的 “社会许可证”。此外,应主动设计并引入世界银行、亚投行等多边金融机构以及中信保等政策性保险工具,利用其信用加持优化融资结构,并有效对冲东道国的政治与支付风险。
(三)从 “合同风控” 到 “全周期韧性管理”
这要求企业设立专门机制,持续评估地缘政治变动对战略性项目的潜在冲击,并在协议中预先设计风险缓释方案。必须建立覆盖投资准入、税务、数据安全、反贿赂等全链条的合规体系,以应对全球尤其是欧美市场日益复杂的监管要求。最后,应积极利用数字孪生、智能运维平台等数字化工具,实现对境外资产的远程精准监控与预测性维护,并借助数据分析管理电力市场与汇率波动风险,从而提升长期资产的运营效率与价值。
综上所述,中国新能源企业的全球化未来,取决于能否成为本地价值的创造者、国际规则的娴熟运用者以及长期风险的卓越管理者。唯有通过战略深耕、深度融合与体系化风控,方能在全球能源转型浪潮中塑造持久的领导力与品牌价值。
三、结论
全球新能源工程建设已进入一个深度复杂化与高度差异化的新阶段。本文通过对中亚、东南亚、中东、拉美、北非等关键区域的系统分析揭示,不存在普适的 “最佳” 管理模式,唯有基于具体情境的 “最适配” 选择。项目的成功,根本上取决于能否在技术可行性、商业回报、地缘政治、社会文化及合规框架构成的多元约束中,找到精准的平衡点。从成熟市场的金融化运作,到前沿市场的本地化创新,再到资源型国家的战略捆绑,每一种模式都是特定环境下的最优解。这意味着,简单的模式复制或经验移植必将面临严峻挑战,决策的核心逻辑必须从 “我们能做什么” 转向 “在此地、为此项目、与这些伙伴合作,我们应当如何构建治理结构”。
面向未来,新能源工程的全球合作范式正经历深刻重塑。其驱动力不仅来自技术进步与成本下降,更源于应对气候变化的地缘合作、确保供应链安全的战略博弈,以及追求公正转型的社会诉求。这意味着,项目管理已超越传统的工程与商业范畴,日益成为一项融合了国际关系、金融创新、社区治理与数字技术的复合型系统工程。对中国企业而言,“走出去” 的核心竞争力,正从显性的资本与成本优势,加速向隐性的系统整合能力、跨文化资源链接能力以及长期韧性构建能力迁移。唯有深刻理解并主动适应这一趋势,在战略上深耕、在执行中融合、在风险前构建韧性,方能穿越周期,在全球能源体系重构中扮演不可替代的关键角色。
参考文献
一、法律法规等文件:
[1]《巴黎协定》
[2]《国际能源宪章条约》
[3]《中华人民共和国外商投资法》
二、学术期刊:
[4] 李威:《论 WTO 新能源贸易争端及我国的对策》,载《上海对外经贸大学学报》2018 年第 1 期。
[5] 吴志忠:《日本新能源政策与法律及其对我国的借鉴》,载《法学杂志》2013 年第 1 期。
三、网络资源:
[6]Global Energy Network Institute. Wind Energy in Turkmenistan [EB/OL]. [2026-01-21]. https://www.geni.org/globalenergy/library/renewable-energy-resources/world/asia/wind-asia/wind-turkmenistan.shtml.
[7]Saudipedia. National Renewable Energy Program [EB/OL]. [2026-01-21]. https://saudipedia.com/en/article/908/government-and-politics/national-renewable-energy-program.
[8]UAE Renewable Energy Strategy [EB/OL]. [2026-01-23].https://www.moccae.gov.ae/en/about-us/irena/strategies
[9]Electric power auctions - Biomass[EB/OL]. [2026-01-23].https://www.iea.org/policies/6550-chile-energy-auctions
[10]Chile energy auctions[EB/OL]. [2026-01-23]https://www.iea.org/policies/6550-chile-energy-auctions
[11]Accelerating Renewables Growth in ASEAN[EB/OL]. [2026-01-23]https://www.iea.org/reports/accelerating-renewables-growth-asean
[12]Scaling Up Renewables in Europe and Central Asia | Barriers and Opportunities[EB/OL]. [2026-01-23]https://www.esmap.org/Scaling_Up_Renewables_in_Europe_and_Central_Asia_Barriers_and_Opportunities
[13] 越南新能源市场现状与机遇 [EB/OL]. [2026-01-23]https://www.tradesichuan.com/jmzx/2872.html
(原标题:视点 | 刘俊丽:跨法域新能源工程建设模式的适配性与选型策略(二))
来源:德和衡研究院
作者:刘俊丽,德和衡律师事务所、高级合伙人,管理主任,合伙人会议薪酬与分配委员会主任,建设工程与房地产业务中心副总监;联系方式:邮箱:liujunli@deheheng.com、电话:13391809892
