近年来, 随着中沙经济合作的持续深入, 沙特众多大型项目均含有政府参与或主导的背景。在此背景下, 中资客户在沙特开展业务过程中, 除了需熟悉一般企业设立、注册和投资制度以外, 还应特别关注政府在招标与采购活动中提出的本土化要求。与许多国家类似, 沙特也建立了本地含量制度, 旨在推动本国产业链发展与就业提升。
本文为“走出去之投资沙特”系列文章的第四篇, 我们将围绕沙特本地含量制度的适用范围、实施情况、激励措施以及配套监管措施等核心内容进行介绍, 以期帮助中资客户更好地理解和应对沙特市场中的合规与商业机遇。
一、本地含量制度概述
根据《本地中小企业及上市公司商业和采购本地含量优先条例》(Regulations on Preference for Local Content and Local SMEs and Companies Listed on the Capital Market in Business and Procurement Transactions, 以下简称“《优先条例》”), 本地含量(Local Content)适用于政府招标与采购项目, 指的是通过国家要素(national element)在沙特当地项目的总支出, 包括货物、服务、资产、技术和劳动力等方面的支出。
在政府招标与采购项目中, 本地含量制度主要将统计参与投标企业的实体与合同两个层面的内容。实体层面的本地含量要求, 指的是评估投标企业一定时期内(通常为一个财政年度), 该实体相关支出中本地含量的比例, 且政府可能会对该实体的本地支出设置一定门槛; 合同层面的本地含量要求, 指的是参与投标企业在具体合同履行过程中相关支出中的本地含量比例, 通常会在招标文件中要求投标企业在提交标书时, 承诺在合同履行结束前达到前述的本地含量比例。
相比于我们在上一篇有关沙特劳动用工制度及常见问题文章中提到的专门针对劳动用工的Nitaqat制度[1], 沙特的本地含量制度(Local Content Mechanism)的适用范围则更为宽泛。本地含量制度的主管部门为本地含量和政府采购局(Local Content and Government Procurement Authority, 以下简称“LCGPA”), 其主要负责根据“2030愿景”制定、审核和监督本地含量政策的实施情况, 公布强制性国家产品清单(见下文第二章节第3项), 以及为达到相应沙特本地化指标的投标企业颁发本地含量证书(以下简称“本地含量证书”)。本地含量制度的宗旨是要求参与本地经济活动的实体优先使用沙特当地资源, 其覆盖范围包括本地的劳动力、商品、服务、技术和资产等, 核心是促进沙特本土资产、劳动力、技术与商品服务深度参与生产价值链, 实现经济多元化以及经济增长。
二、本地含量制度的实施内容
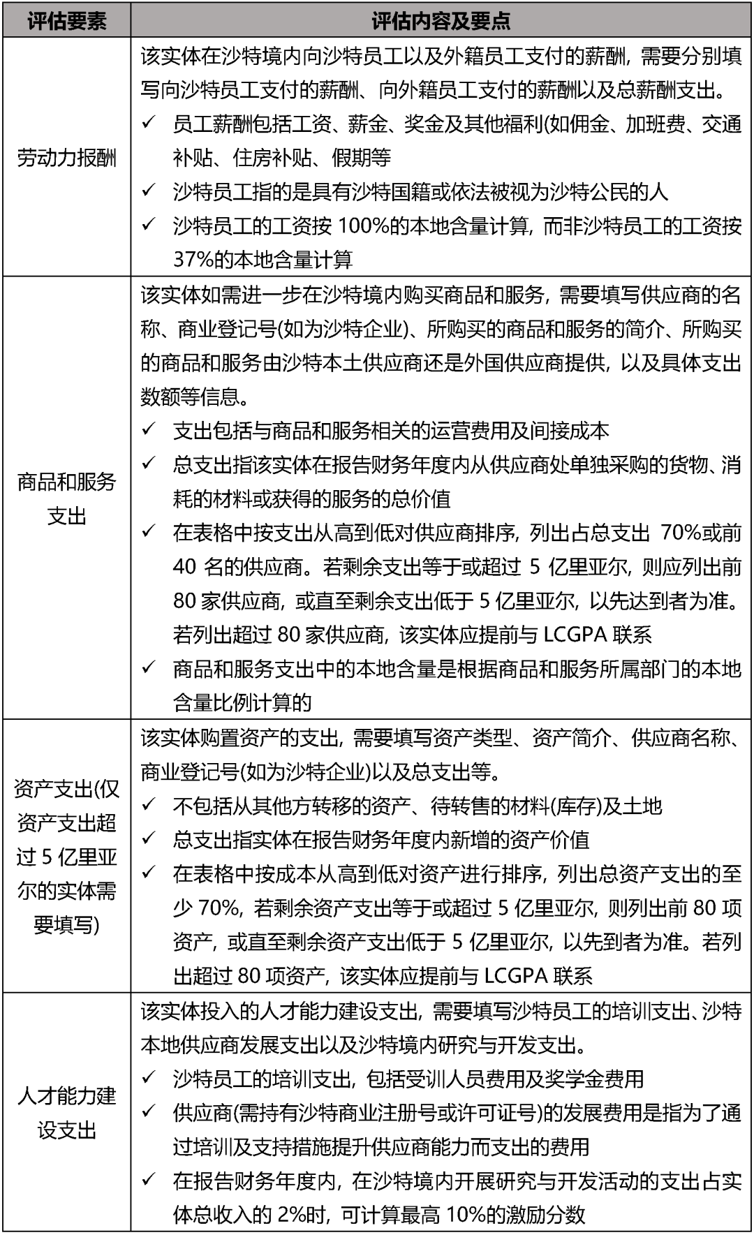
(一)事前监管:本地含量证书
根据《优先条例》第15条和第16条, LCGPA可以在其指定项目中与招标方协调设置最低本地含量门槛, 投标企业应根据招标文件中规定的条款和条件, 在其投标文件中加入目标项目的本地含量比例, 并确保在合同履行过程中持续遵守此比例要求。若LCGPA或招标方在具体项目中设置了最低本地含量门槛, 投标企业需要在投标审查阶段, 提交本地含量证书以证明其满足特定项目的最低本地含量要求, 若无法提交或证明不充分的, 可能被取消投标资格。
投标企业若想要获得本地含量证书, 首先需要填写本地含量评估表, 联系经LCGPA授权的审计机构审计该企业的本地含量比例, 最后通过LCGPA官网提供的本地含量证书申请入口, 提交经审计的本地含量评估表以及审计报告, LCGPA审批通过后会向企业颁发本地含量证书, 证书的有效期为19个月。本地含量证书可以通过LCGPA提供的证书文件验证服务以验证真实性。
(二)本地含量的评估和计算方式
根据LCGPA官网提供的本地含量评分模板, 本地含量的评估主要包括劳动力报酬、商品和服务支出、资产支出以及人才能力建设支出四个部分, 具体内容如下:

以某建设工程项目为例, 假设该项目资产支出未超过5亿里亚尔, 该工程施工阶段的本地含量比例即按照以下公式计算:
本地含量比例=(本地含量支出: 劳动力的本地含量支出+商品和服务的本地含量支出+人才能力建设的本地含量支出)/(项目总支出: 劳动力总支出+商品和服务总支出+人才能力建设总支出)*100%
值得一提的是, 在计算上述本地含量支出时, LCGPA有两种可接受的方式, 一种是按照LCGPA官网提供的本地含量评分模板中就每项支出的本地含量预定义分值来计算本地含量比例, 另一种则是基于经LCGPA授权的审计机构来计算本地含量比例。通常而言, 采用第一种方式来计算比例较为普遍。
(三)事中监管:本地含量的适用机制
根据《优先条例》, 本地含量制度主要是通过强制性清单机制、价格优惠机制和本地含量权重机制, 来实现其监管目的, 具体内容如下:

三、沙特本地化的合规建议
(一)制定本地含量落实方案
本地含量不仅是投标企业参与政府招标与采购的重点考量因素, 包括本地含量证书在内的具体要求更可能构成参与投标的前置门槛。根据中国商务部公布的沙特阿拉伯对外投资指南(2024年版), 实践中沙特项目招投标市场较为注重本地化, 沙特招标方在招标环节中对投标企业的本地化含量具有明确要求, 部分项目会更偏向与沙特本地公司合作参与竞标的投标企业。中资企业往往在专业性比较强或沙特本地公司不具备参与资质的竞标项目, 或者在常规项目中能给出低于当地企业较多的报价时, 才具优势。若投标企业无法满足要求的本地含量, 则可能会被取消投标资格, 丧失商业机会。
因此, 我们建议中资企业重点关注沙特本地含量要求, 在投标阶段应从劳动、商品和服务、资产以及人才能力建设等四个方面预估并提前核算项目总成本, 结合沙特本地市场的实际供应能力, 评估每项支出中可实现的本地化比例。
(二)寻求本地化可替代解决路径
结合上文所述的本地含量的限制性机制, 可见LCGPA对于投标企业在本地产品采购环节的关注, 并且要求投标企业提供相应的证明文件。
因此, 中资企业在进入沙特市场前应当充分了解不同类型产业在沙特本土的发展情况和本地替代条件, 必要时聘请第三方机构做好项目调研。对于列入强制性清单的产品和服务, 中资企业应与优质本地供应商建立长期合作协议, 确保供应质量与来源合规。针对暂时难以完全本土化的材料或工序, 一方面, 应采取替代方法, 如采用中国原材料供应、沙特本地组装提升增值环节, 或对于招投标项目与当地企业共建生产线以转化技术附加值等; 另一方面, 结合项目周期, 也可考虑在投标阶段做出分期的本地含量承诺, 以合理缓释投标企业短期内的本地化压力。
(三)通过本地化扶持政策减轻企业成本
此外, 中资企业也应当实时关注沙特政府对于吸引外资方面的扶持政策, 基于中资企业自身的技术和人才优势, 通过适当转移资源获取合理的政府扶持政策, 实现有效降低本地化过程中企业运营成本的目的。例如, 根据LCGPA官网[4], LCGPA推出了“行业本地化和知识转移激励措施”(The localization of Industry and Knowledge Transfer, 以下简称“LIKT”)。LIKT是沙特政府设计的一种创新合作模式, 旨在通过提供长期采购承诺和政府优先采购权等核心激励, 吸引全球行业领导者将高附加值产业落地沙特本土, 并系统性向沙特转移核心技术知识。意向参与的企业可以访问LCGPA官网提供的申请入口[5], 选择本地化目标产品, 填写申请表并附上详细的公司简介, 申请通过后LCGPA会与投标企业签署相应的LIKT协议, 围绕本地化目标产品约定具体的合作事宜。
注释:
[1] Nitaqat制度是沙特阿拉伯人力资源与社会发展部(Ministry of Human Resources and Social Development) 2011年推出的发展和改善沙特劳动力市场的重要举措, 根据雇佣沙特国民的比例将企业分为不同等级, 享受不同的待遇。
[2] 根据2025年3月1日生效的强制性国家产品清单, LCGPA将9个行业的122种本地产品加入强制清单, 包括64种建筑产品、4种食品和农产品、4种卫生消费品、20种化肥化工产品、12种设备和个人日用品、2种消费纸品、2种办公文具、11种运输和物流产品, 3种塑料消费品。
[3] 根据LCGPA官网的常见问题解答, 高价值合同指的是估计价值大于或等于5000万里亚尔的合同(不包括供应合同)。
[4] 原文请见https://lcgpa.gov.sa/en/Initiatives/Pages/Contracting-Method.aspx
(原标题:“走出去”系列之——投资新热土之沙特(四)沙特本地含量(Local Content)制度解读)
(来源:通力律师,作者:黄元、张诗宇。实习生廖紫怡对本文内容亦有贡献。)
声明:本微信所刊登的文章仅代表作者本人观点, 不代表通力律师事务所的法律意见或建议。
延伸阅读:

