引言
为应对外国滥用国内法实施单边制裁、长臂管辖及“脱钩断链”等行为,国务院近期先后公布第834号令《国务院关于产业链供应链安全的规定》(以下简称“《供应链安全规定》”)与第835号令《中华人民共和国反外国不当域外管辖条例》(以下简称“《反域外管辖条例》”)。两项新规形成了对内强化供应链安全保障、对外反制不当域外管辖干预的制度框架。本文将围绕其核心内容展开解读,为企业开展合规管理、应对外部不确定性提供实操指引。
一、新规核心内容解读
《反域外管辖条例》是有效提升我国应对外部风险挑战的法治能力的迫切需要,《供应链安全规定》则填补了产业链供应链安全专门立法的空白,两部新规同步出台,标志着中国产业链供应链安全工作已从被动防御全面转向法治化、常态化、系统化。
(一)《供应链安全规定》
《供应链安全规定》共18条,是我国首部专门规范产业链供应链安全的行政法规,规范产业链供应链安全,保障、风险防控、应急处置、调查与反制等事项。
1、立法背景及总体思路
《供应链安全规定》贯彻总体国家安全观,坚持统筹发展和安全。该规定明确了国家、地方政府、企业及行业协会的各方责任,构建多部门协同、上下联动的工作机制,其制定依据包括《国家安全法》《对外关系法》《反外国制裁法》《对外贸易法》等法律。
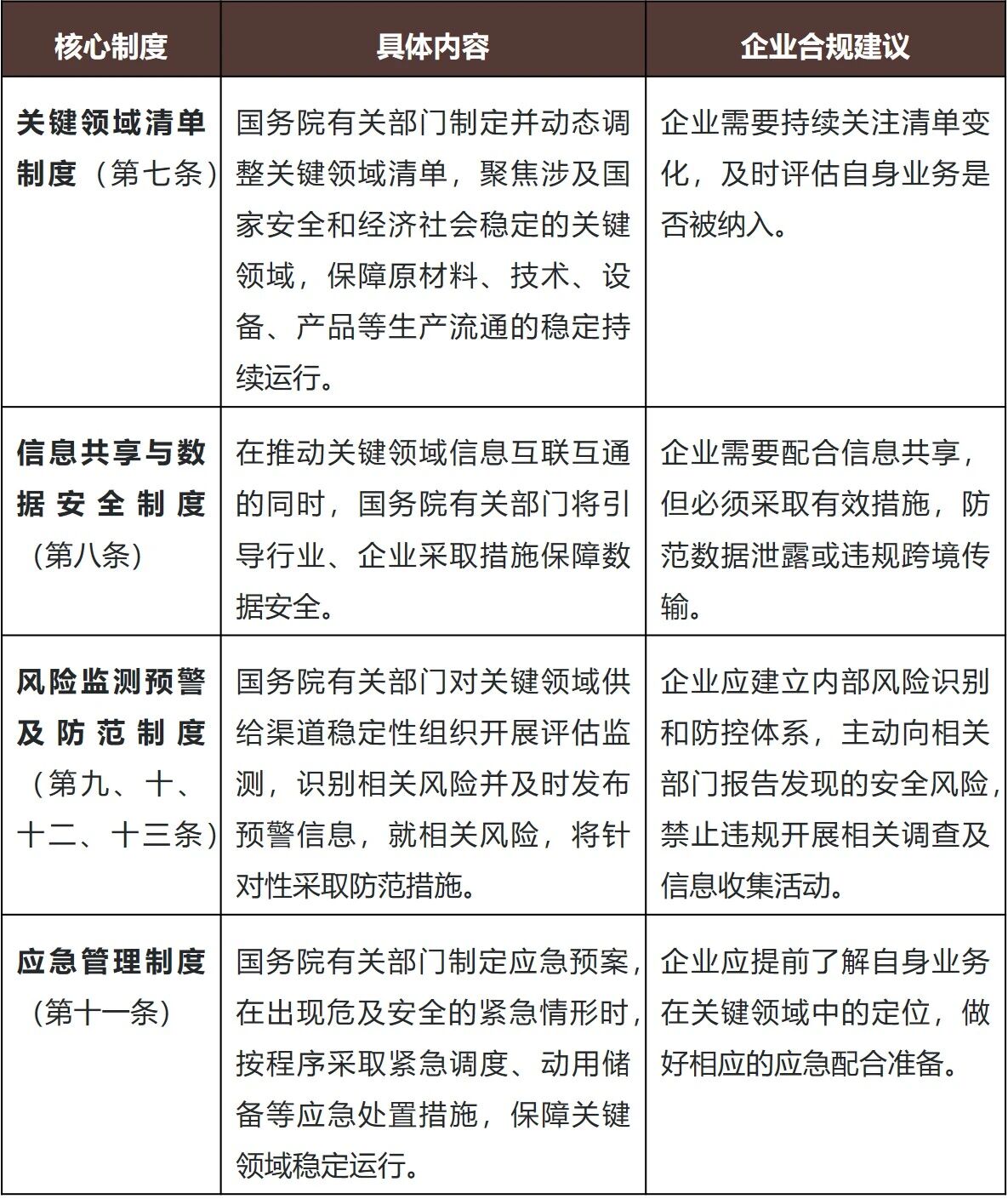
2、制度框架
《供应链安全规定》围绕关键领域保护、信息共享、风险监测及防范、应急处置构建了制度框架。

3、反制措施
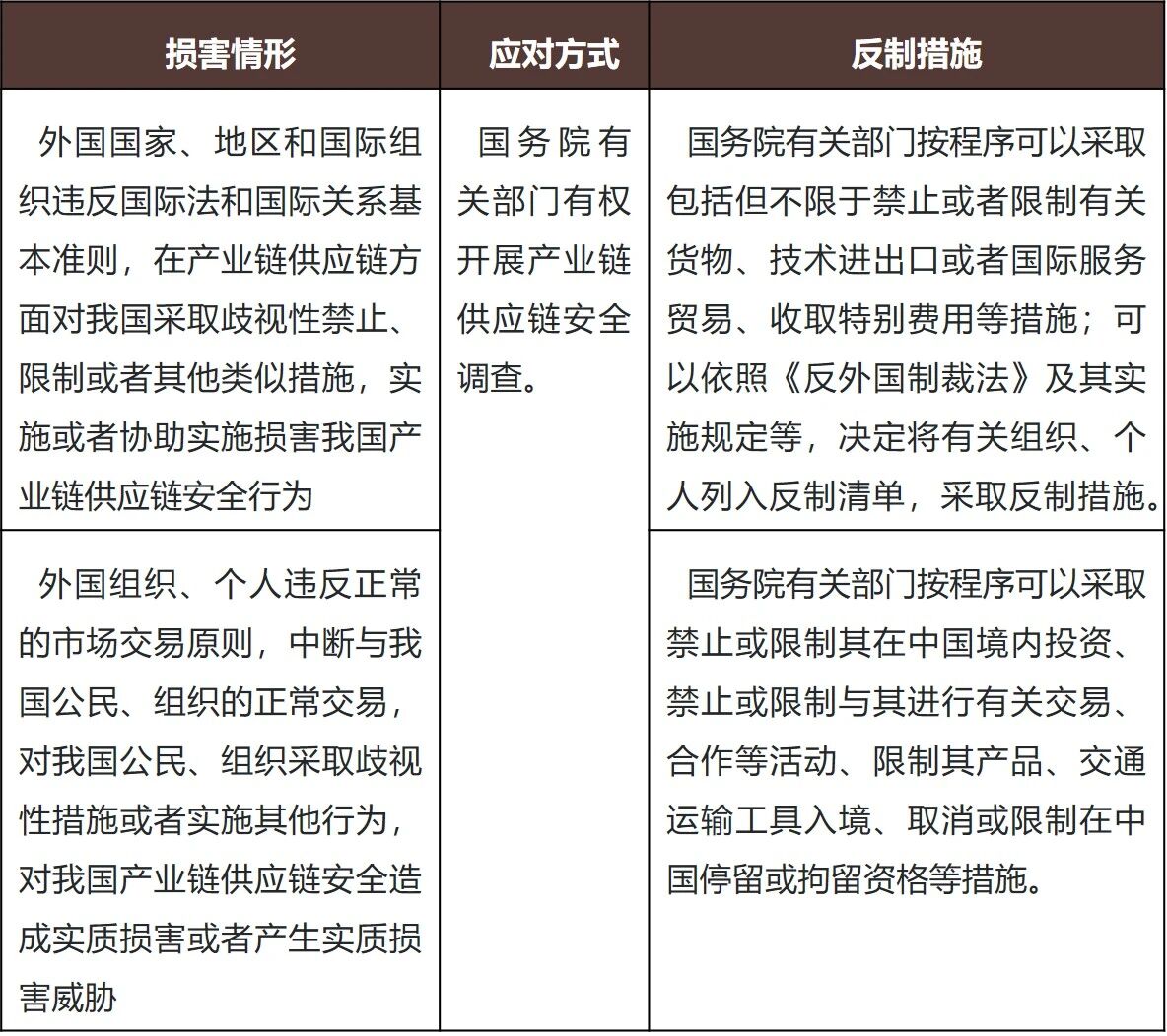
为应对损害我国产业链供应链安全的行为,《供应链安全规定》第十四条、第十五条按不同情形规定了安全调查的应对机制和反制措施。

此外,《供应链安全规定》第十六条明确规定了反制措施的国内执行义务,即我国境内的组织、个人应当执行前述反制措施,确保反制措施能够在境内得到统一落实。对于企业而言,除应遵守有关信息收集活动的规范要求(第十三条)外,还必须严格履行国家反制措施的执行义务,不得以任何形式规避或拒绝执行相关限制性措施。一旦违反相关规定,主管部门有权依法对相关组织或个人采取责令改正及限制其参与政府采购、进出口活动、数据跨境活动及人员出境等相应处理措施。
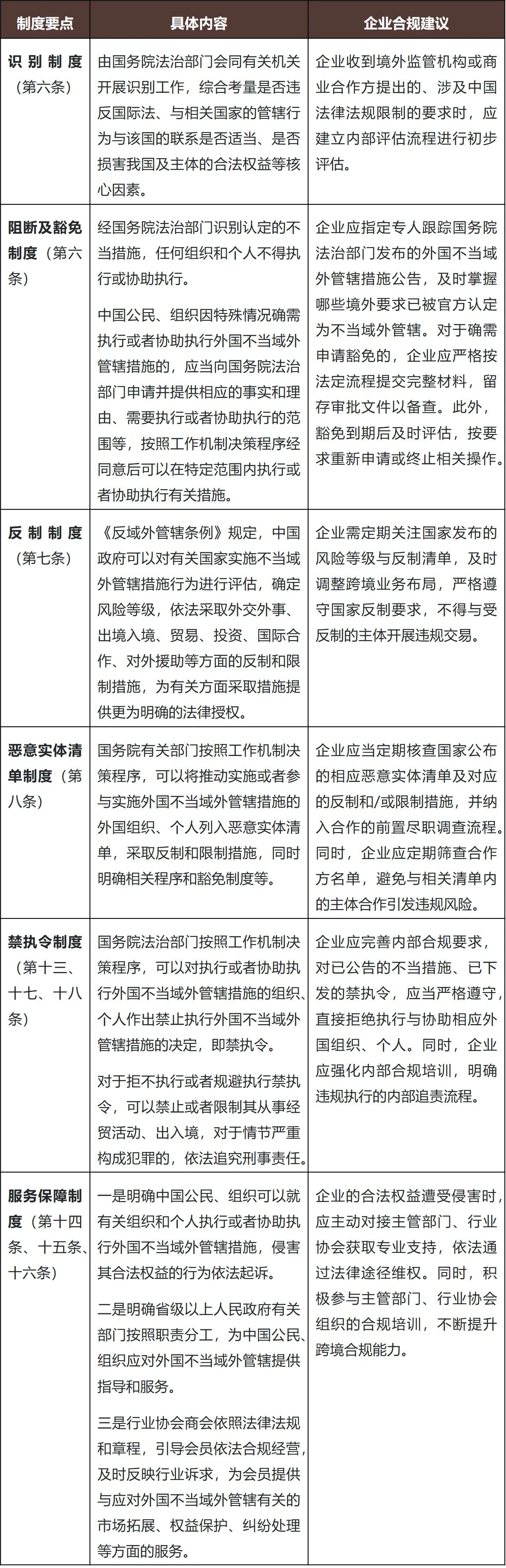
(二)《反域外管辖条例》从“阻断”到“反制”的制度全面升级
《反域外管辖条例》共20条,明确我国不承认、不执行外国不当域外管辖措施的立场。与2021年商务部颁布的《阻断外国法律与措施不当域外适用办法》(部门规章层级)相比,该条例以国务院行政法规位阶颁布,上承《国家安全法》《对外关系法》《反外国制裁法》三部法律,下接具体操作程序,标志着中国反长臂管辖体系“程序化”的重要升级。
1、核心制度内容

(三)两部新规的协同适用
两部新规的先后出台,形成“底层逻辑同源、场景覆盖互补、义务要求衔接、责任追究叠加”的有机整体,核心是构建“事前预防、事中阻断、事后追责”的全链条合规与维权体系。二者协同的核心前提是底层逻辑同源:均以维护国家安全、发展利益与企业合法权益为目标,坚持“统筹开放与安全”原则,本质是对特定国家“长臂管辖”与供应链“脱钩断链”的制度反制,填补了相关领域规制空白。
实务中,两部新规的协同贯穿跨境企业核心风险场景,其中有三点较为重要:
- 供应链断供场景下,实现“反制阻断与应急保障”衔接,企业需同步启动《反域外管辖条例》的反制程序与《供应链安全规定》的应急方案;
- 数据跨境场景下,坚守“数据合规与管辖主权”双重底线,精准区分境外调取要求的合规边界,杜绝违规提交;
- 跨境交易场景下,落实“双重合规审查”,同步评估域外管辖风险与供应链安全隐患。
二、新规落地后,跨境企业全维度风险预警
跨境企业在两个新规落地后需要审视合规边界,结合前述新规协同适用逻辑、新规具体条款及实务案例,我们梳理出企业需重点排查的五大类风险:
(一)产业链供应链安全场景下的风险
结合《供应链安全规定》的主体责任要求及《反域外管辖条例》的反制逻辑,此类风险核心在于企业未建立供应链安全防控体系,无法应对断供危机及合规问责,具体表现为:
1、核心环节境外依赖风险
企业关键技术、核心原材料、零部件存在单一境外来源,未建立风险预案与多元化替代方案,未履行风险监测与报备义务,违反新规的主体责任要求。一旦遭遇境外制裁、地缘政治冲突等导致断供,不仅会直接面临生产经营停滞的危机,还会因未履行供应链安全管控义务,触发《供应链安全规定》的合规问责,同时可能因无法及时采取反制措施,间接违反《反域外管辖条例》的协同应对要求。
2、供应链合规传导风险
上游供应商、下游客户如被列入境外制裁清单、违规向境外提供敏感信息等可能导致供应链断裂,而企业若未开展供应链全生命周期合规审查,未建立合作方合规评估机制,无法及时识别风险并采取隔离措施,将面临连带合规风险与经营损失。此类风险中,企业可能因合作方违规触发两部新规的双重追责——既违反《供应链安全规定》的供应链管控义务,也可能因关联违规被认定为协助执行外国不当域外管辖措施,违反《反域外管辖条例》相关规定。
(二)境外数据/文件/供应链信息提交的双重合规风险
这是跨境企业最常遭遇的两难困境,也是两部新规重点规制的核心场景,与前文所述“境外数据调取与供应链信息管控场景”直接呼应,违规行为将面临双重乃至多重法律后果,需重点关注:
1、典型高风险场景
企业在境外诉讼/仲裁中未经审批向境外法院/仲裁机构提交境内供应链证据;企业在境外监管机构调查、境外下游客户审厂时未经报备提交境内核心经营数据;企业应境外母公司要求提交中国区全链条供应商信息;企业在跨境合作中向境外合作方无底线披露供应链核心数据等。此类场景均可能同时触发两部新规的规制要求,属于高频合规风险点。
2、合规红线明确
境外机构强制要求企业提交境内供应链核心信息、商业秘密、重要数据、敏感个人信息的,企业直接提交将同时触发三项合规违规,与两部新规及相关配套法律形成联动追责:
- 违反《数据安全法》《个人信息保护法》关于数据出境的强制性规定,面临最高5000万元罚款,并可能责令暂停相关业务、停业整顿等处罚;
- 违反《供应链安全规定》关于产业链核心信息保护、禁止违规向境外提供相关信息的规定,面临责令改正,并处以限制/禁止招投标、政府采购、进出口及数据跨境提供等经营限制,乃至相关业务禁入的顶格处罚;
- 违反《反域外管辖条例》关于不得执行/协助执行外国不当域外管辖措施的规定,面临国务院法治部门发布的禁止执行相关措施的禁执令;拒不执行禁执令、违规协助实施外国不当域外管辖的,将被处以罚款、限制/禁止进出口、投资、交易合作、数据跨境流动等经营限制措施,构成犯罪的依法追究刑事责任。
3、豁免边界清晰
结合《反域外管辖条例》的豁免申请制度,企业仅在两种情形下可合规提交相关数据,避免触发双重违规:
- 相关数据出境已通过安全评估、认证等法定程序,且不涉及外国不当域外管辖要求;
- 因特殊情况确需执行境外要求的,已按照《反域外管辖条例》规定向国务院法治部门申请执行许可,且涉及供应链重要信息提供已按规定经有关主管部门核准后,在限定范围内提交。
(三)外国不当域外管辖场景下的其他高频风险
此类风险聚焦于《反域外管辖条例》的核心规制范围,同时与《供应链安全规定》的安全防控要求紧密衔接,主要包括三类高频风险,均为企业易忽视的合规盲区:
1、单边制裁与次级制裁合规风险
企业若遵守外国单边/次级制裁措施,可能违反《反域外管辖条例》的禁止性规定;若不遵守则可能面临境外市场禁入、资产冻结等经营风险,形成“两难困境”。尤其需要关注供应链合作方被列入制裁清单的传导风险,企业若为被制裁主体提供协助(如供应链合作、数据提供等),可能同时触发两部新规的反制措施合规义务与违规后果,面临双重追责。
2、合规不作为风险
企业遭遇外国不当域外管辖措施后,未及时向主管部门报备、未建立应对机制、未采取合规阻断措施,导致国家利益或行业利益受损的,将面临监管约谈、责令改正乃至行政处罚。此类风险本质上是企业未履行《反域外管辖条例》规定的协同反制义务,同时可能因未及时处置导致供应链安全风险扩大,违反《供应链安全规定》的应急保障要求。
3、恶意实体清单关联风险
企业与被列入恶意实体清单的主体开展交易、合作、数据提供等活动,违反相关限制性措施要求的,将违反《反域外管辖条例》的规定,面临严厉处罚。同时,此类合作可能因关联主体违规,导致企业供应链安全受到威胁,触发《供应链安全规定》的风险管控义务,形成交叉合规风险。
(四)两部新规交叉下的叠加合规风险
此类风险是两部新规协同适用的必然延伸,核心在于企业未建立“双重合规”思维,忽视新规交叉带来的叠加追责风险,具体表现为:
首先,是前文所述供应链信息跨境披露的双重违规风险,面临叠加式行政处罚,处罚力度远超单一违规行为。
其次,是突发风险应对的双重义务风险:企业遭遇境外不当管辖导致供应链危机时,需同时履行两部新规的报备、处置义务——既要依据《反域外管辖条例》启动反制、阻断程序,向主管部门报备;也要依据《供应链安全规定》启动应急保障机制,处置供应链断供风险。任何一项义务履行缺位,均构成违规。
(五)合规体系建设风险
上述风险最终指向一个根本性挑战,即企业合规管理体系是否具备应对两部新规协同适用的综合能力。这要求企业:
- 在制度上,整合供应链安全与反域外管辖要求,实现双重管理全覆盖;
- 在人才上,配置具备跨领域解读及突发处置能力的专业岗位;
- 在机制上,建立常态化风险评估与内控体系,识别交叉违规隐患;
- 在流程上,将合规边界嵌入合同与交易环节,阻断合作方风险传导;
- 在联动上,确保与政府部门沟通顺畅,能及时获取指导并依法启动反制。
若体系建设在上述维度存在短板,企业将难以应对多重监管压力,极易触发合规问责。
三、跨境企业全流程合规落地实操指引
企业需彻底摒弃“被动、孤立合规”思维,构建系统化、全流程合规体系,将《反域外管辖条例》《供应链安全规定》及配套法律的合规要求,全面嵌入企业治理与业务全流程,实现“前置防控、全程管控、应急响应、权利救济”的闭环管理,防范双重合规风险、维护自身合法权益,兼顾企业经营发展与国家安全底线。
(一) 短期内完成的专项合规自查
专项自查是新规落地后企业规避风险的首要任务,旨在全面排查风险隐患并建立整改台账:
1、产业链安全维度
企业应全链条梳理供需合作方,重点评估关键技术与原材料的境外依赖度,排查单一来源风险及替代渠道短板,同时核实风险监测与应急报备等法定义务的履行情况。
2、反域外管辖维度
应全面溯查近一年的境外举证、数据提交及诉讼仲裁事项,严密筛查交易对手是否涉及恶意实体清单,核查是否存在无意识协助执行外国不当措施的行为,防范风险传导。
3、数据合规维度
需衔接两部新规与数据安全法律要求,开展供应链信息分类分级,严格核查跨境提交的审批与备案程序,清理历史记录以排查违规风险。
自查结束后,企业应形成专项报告并实行“销号管理”,确保风险隐患限期整改到位并留存合规证据,以备监管核查。
(二)高频场景标准化合规应对流程
结合前文预警的高频风险场景,结合两部新规协同适用要求,梳理三大核心高风险场景的标准化合规应对流程,明确操作步骤、合规红线与证据留存要求,帮助企业高效应对各类突发合规事件,避免因应对不当触发双重违规风险。
场景一:供应链核心环节断供
发现断供苗头应立即报备主管部门并启动应急调度;若系外国歧视性措施导致,应申请不当管辖识别及供应链安全调查,同步加快核心环节的国产替代或供应商多元化建设。
场景二:外方调取数据/文件/供应链信息
收到相关要求后,首要任务是坚决杜绝“先提交、后补手续”的违规提交相关数据/文件操作,并快速启动双重合规评估,评估过程中,完整留存与境外机构的沟通记录、调取要求文件等全部证据,全程做好操作留痕,确保每一步应对都符合合规要求,防范双重违规风险。
场景三:遭遇外国单边/次级制裁
坚守“合规为先、主动应对”原则,立即开展制裁影响评估;依据《反域外管辖条例》明确表明立场;通过暂停相关交易,排查供应链合作商风险传导,及时采取隔离措施,降低经营损失;确有必要,可依据《反域外管辖条例》向主管部门申请执行许可与反制支持,遭受损失的可依法提起诉讼;最后,梳理相关跨境合同,进一步防范连带风险。
(三)长效体系搭建:三位一体合规管理体系建设
企业应在专项自查基础上,通过“反域外管辖+供应链安全+数据合规”的深度融合,将新规要求实质性嵌入业务全流程。
1、组织与制度建设层面
成立由高管牵头的专项合规领导小组,明确法务、合规、供应链、采购及业务部门的协同职责,构建全员参与的责任体系。以此为基础,将抽象法规转化为可操作的内部规范,制定包括《反域外管辖管理办法》、《供应链安全合规制度》、《跨境数据流动审批流程》及《应急处置预案》在内的制度体系,明确合规红线、操作标准与责任追究机制,筑牢管理根基。
2、全流程管控机制层面
通过四大核心机制实现合规闭环:
- 建立清单化筛查机制,动态同步各类反制与制裁清单,落实交易前尽调、交易中审查及交易后监控;
- 建立数据分级分类审批机制,确保供应链核心信息与重要数据跨境提供前,依法完成合规审查与报备;
- 规范境外调取要求处置流程,明确从接收研判到审批执行的全程留痕管理;
- 建立供应链全生命周期管控,将合规要求嵌入供应商准入、监测及退出全过程,严防合规风险传导。
3、常态化保障层面
企业需通过赋能培训提升全员实操能力,定期开展合规审计与风险排查,以动态更新风险清单与替代预案。同时,应建立与主管部门及专业机构的常态化沟通机制,确保及时获取政策指导与风险预警。最后,通过将合规指标纳入绩效考核与问责体系,强化责任落实,在内部营造“不敢、不能、不想”违规的文化氛围,确保合规管理体系的长期有效运行。
(四)新规下企业合法权益的救济途径
两部新规不仅设定了企业的合规义务,更为企业提供了多渠道、可操作的权利救济路径,当企业合法权益遭受外国不当域外管辖、单边制裁、供应链侵害等情形时,企业应主动运用法律武器,依法维护自身合法权益,同时坚守国家安全与发展利益底线。结合新规条款与律师实务经验,具体救济途径如下:
1、行政救济
企业遭遇外国不当域外管辖或供应链断供危机时,可向国务院法治部门申请不当管辖识别、执行许可及反制支持,依法阻断不当措施的境内执行。同时,可向产业链供应链主管部门申请应急保障与调查反制,通过国家层面的政策支持与资源协调,最大限度降低经营损失。
2、司法救济
企业应主动运用法律武器维护权益:前端应优化跨境合同,约定适用中国法并排除不当域外管辖条款,在境外调查或诉讼中依法提出合法抗辩;后端若因不当措施遭受损失,可依据《反域外管辖条例》向我国法院提起侵权诉讼,要求执行或协助执行该措施的相关方停止侵害并赔偿损失。通过“预防抗辩+司法起诉”的组合拳,坚守国家管辖主权与企业经营利益。
结语
《供应链安全规定》与《反域外管辖条例》的同步实施为跨境企业划定了合规边界,也提供了应对境外干预的法律武器。虽然合规要求更趋严格,但通过补齐制度短板、优化供应链管理,企业能将合规压力转化为竞争优势。合规水平不仅是防范风险的底线,更是企业在复杂国际环境中行稳致远的立身之本。
面对全球规则重构,企业应主动作为:短期内完成全覆盖专项合规自查,确保合规举措与监管清单同频同步;长期则需构建“三位一体”合规管理体系,将新规要求嵌入业务全流程。通过多元化布局降低境外依赖,依法运用法律武器维护自身权益,在国际格局重塑中实现高质量发展。
来源:金杜研究院,https://www.kwm.com/cn/zh/home.html
作者:
- 刘新宇,金杜律师事务所、合伙人、跨境监管团队;业务领域:出口管制与贸易合规、跨境监管争议解决、海关与外汇管理暨企业并购等;联系方式:邮箱:liuxinyu@cn.kingandwood.com
- 郭欢,金杜律师事务所、合伙人、跨境监管团队;业务领域:企业并购重组、以出口管制及经济制裁为首的跨境监管等;联系方式:邮箱:guohuan@cn.kingandwood.com
- 陈起超,金杜律师事务所、贸易·出口管制高级顾问、跨境监管团队;业务领域:出口管制与经济制裁
- 刘学朋,金杜律师事务所、资深律师、跨境监管团队
- 刘姝倩,金杜律师事务所、主办律师、跨境监管团队
- 蔡佳妮,金杜律师事务所、主办律师、跨境监管团队
- 感谢实习生杨千慧对本文作出的贡献。
特别声明:本篇文章的所有内容仅供参考与交流,不代表金杜律师事务所的法律意见以及对法律的解读。
