在全球经济一体化持续深化的背景下,新加坡凭借独特的地理优势、稳定的政治环境、优良的商业生态、健全的法律体系、宽松的外资政策,以及广泛的国际合作网络与开放的投资机制,不仅在全球金融中心排名中稳居第四位,更在《CEOWORLD》杂志评选的2024年全球最适合投资或经商国家中位列榜首,成为国际资本竞相布局的热门目的地。对于中资企业而言,新加坡的战略地位尤为关键。
然而,机遇与挑战始终如影随形。中资企业在新加坡投资过程中,既要敏锐捕捉并充分利用当地的投资红利,也需以审慎态度直面行业准入、国家安全审查、法律差异等潜在风险。本文将系统梳理新加坡的投资环境及优势、主要投资法律形式、投资注意事项及常见误区,并深入剖析投资架构设计与风险防范策略,为中资企业赴新投资提供实用参考指南。
一、新加坡投资环境及优势
(一)走进新加坡
1、先天优势
新加坡地处东南亚地理中心,依托马六甲海峡这一全球最繁忙的航运大动脉,坐拥港口、航运、贸易、金融等天然优势,成为连接亚、欧、非、大洋洲的核心交通枢纽与重要贸易中转站。
在经济发展领域,新加坡成就斐然。作为全球顶级商业中心,其全球竞争力排名第一,亚洲投资风险最低,商业成熟度居亚洲首位。根据世界银行《2024年营商环境报告》,新加坡的运营效率得分全球第一,全球营商便利度排名第二(仅次于新西兰);瑞士洛桑国际管理发展学院发布的《2024年全球竞争力年报》中,新加坡蝉联世界第一,再度成为全球最具竞争力的经济体。
在创新领域,新加坡堪称世界级创新高地,全球创新投入排名第一,亚洲创新排名亦居首位。在第四次工业革命浪潮中,其亚洲高科技出口排名第四,全球生产驱动力未来适应性排名第二,同时是东南亚第一、亚洲第二的科技目的地。
根据最新全球人才竞争力排名,新加坡在全球人才吸引与保留方面表现突出,位列全球第二、亚洲第一。其英语熟练度与劳动力水平均居全球首位,数学和科学教育质量同样排名第一,为企业持续发展奠定了坚实的高素质人才基础。
2、中企投资新加坡相关数据
根据商务部发布的《中国对外直接投资(FDI)公报》[1],2023年,新加坡吸收中国直接投资流量达131亿美元(约合942亿元人民币),同比增长57.9%;截至2023年末,投资存量高达864亿美元(约合6211亿元人民币),成为中国对外投资的首要目的地国。2024年这一趋势持续升温,中国对新加坡直接投资流量达178.9亿美元,同比增长36.6%,占对东盟投资流量的52.1%;存量达1026.4亿美元,占对东盟投资存量的51.7%。投资领域主要集中在批发和零售业、制造业、租赁和商务服务业、金融业等关键行业。
根据财新国际2024年7月至9月发布的《中国企业在东南亚:新加坡篇》报告调查结果,中企选择布局新加坡,源于多重核心优势的叠加[2]:超半数(52%)企业最为看重其“辐射东南亚广阔市场”的区位价值,将其视为链接区域市场的重要枢纽;近五成(48%)企业认可当地“政策友好、透明且稳定”的营商环境,为企业长期发展筑牢坚实保障;11%的企业受益于“便利开展进出口业务”的突出优势,有效降低了跨境贸易的流程成本;另有7%的企业提及“政府和税务部门为企业发展提供的大力支持”,相关扶持政策进一步坚定了企业的落地意愿。多重利好因素共同作用,使新加坡成为中企链接区域与全球市场的优选跳板。
在行业布局与收入规模方面,中企在新加坡的发展呈现出鲜明的多元特征与层次格局。[2]行业分布上,中国企业的业务覆盖多个核心赛道,其中金融业在数字经济相关业务中占比达24%,是布局最集中的领域。特别是在金融科技领域,互联网与金融科技领域各占20%,两大赛道合计占比超40%,成为数字经济的核心发力点。AI和软件领域占比17%,这既体现了中企在高端科技领域的布局决心,也反映出AI技术在金融领域的广泛应用与快速发展。例如,2021年AI金融核心市场规模达296亿元,预计2024年将增长至516亿元,年复合增长率(CAGR)达25%。此外,服务及娱乐业、教育培训等行业也有分散布局,形成了多领域协同发展的态势。收入规模上,年收入1亿美元及以上的头部企业占比18%,100万—1000万美元规模的企业占比26%,50万—100万美元、10万—50万美元规模的企业分别占比17%、13%,10万美元及以下的中小企业占比22%,展现出强劲的发展活力。
(二)优越的营商环境
1、政策支持体系完善
新加坡政府推出一系列优惠政策支持企业发展,包括初创企业特殊情况基金、先锋企业优惠等,为不同阶段、不同类型的企业提供精准扶持。例如,先锋企业可享受较低的企业所得税率,初创企业则能获得税收豁免与资金支持,有效降低企业运营成本。
2、外资准入限制宽松
除金融、保险、证券等特殊领域需向主管部门报备外,绝大多数产业领域对外资持股比例均无限制性规定,外资可自由进入并控股,为国际资本提供了开放、公平的投资环境。
3、国际合作广泛
新加坡积极参与全球经济合作,缔结了逾90项避免双重征税协定,与中国、欧盟、美国等15个国家签署双边自由贸易协定,加入了12个区域性自由贸易协定,包括以东盟为核心的7个区域性自贸协定,以及海湾阿拉伯国家合作委员会(Gulf Cooperation Council)、跨太平洋伙伴关系协定(Trans-Pacific Partnership Agreement)等重要区域合作机制。此外,新加坡与中国还签署了关于进一步升级《自由贸易协定》的议定书,为中资企业在新投资提供了更有利的税收和贸易条件。
4、RCEP带来的叠加红利
作为《区域全面经济伙伴关系协定》(RCEP)的重要成员国,新加坡凭借该协定获得多重利好。RCEP的实施显著降低了区域内贸易成本,据中国贸促会数据,RCEP生效两年来,区域贸易成本大幅下降,为成员国和企业带来了实实在在的政策红利。此外,关于RCEP成员国间贸易成本及影响因素的研究表明,该协定对降低贸易成本具有显著作用。具体到企业层面,RCEP减少了企业的贸易时间与资金成本,提供了进出口成本优惠及通关便利。这些措施不仅促进了参与国在电商、个人数据等领域的跨境执法合作,还推动了电子、生物医药、金融等领域的深度合作,有效消除了贸易壁垒。
二、新加坡投资的企业主体法律概况
(一)新设法人实体形式
投资新加坡时,法人实体形式丰富多样,具体包括代表处、分公司、个人独资企业、公司、合伙企业以及可变资本公司等。不同形式在法律责任、运营范围、设立要求等方面存在差异,企业需结合自身实际情况选择:
1、代表处(Representative Office)
代表处属于临时性机构,职能仅限于代表总公司开展市场调研、业务协调等非商业性活动,不得在新加坡境内获取任何收入。设立时需任命一名首席代表(无国籍限制),且代表处有效期为3年。
投资建议:此类代表处适合那些需在新加坡设立临时联络点以开展市场考察和前期筹备工作的外国公司,无需投入大量资源,且设立流程相对简便。
2、分公司(Branch)
分公司不具备独立法人资格,总公司需对其承担无限责任。设立分公司时,需至少委派一位常驻新加坡的代表,且须向新加坡相关部门提交分公司及总公司的审计报告。
投资建议:分公司形式适合致力于拓展海外市场的基建公司、参与海外竞标的工程公司以及大型企业的海外运维中心等。此类企业通过设立分公司,便于依托总公司资源开展业务,同时品牌认可度也相对较高。
3、个人独资企业(Sole Proprietorship)
个人独资企业属于非独立法律实体,由个人设立,设立者需对企业所有债务承担无限连带责任。设立者须为年满18周岁的新加坡居民或永久居留许可证持有者;若非新加坡居民,则需任命一名新加坡居民作为授权代表。
投资建议:外国投资者若欲管理个人独资企业运营,需在注册后向新加坡人力部(MOM)申请批准。此类模式适合规模较小、业务简单的个体经营项目,但风险承担能力相对较弱。
4、公司(Company)
在新加坡,公司是主要的投资法律形式,具有独立法人资格,股东仅承担有限责任。新加坡的公司类型多样,包括私人有限公司、公共有限公司、有限合伙公司、分公司、子公司和合资公司等。

5、合伙企业(Partnership)
- 普通合伙企业:由2-20名普通合伙人组成,合伙人对债务承担无限连带责任,设立者需为新加坡居民或永久居留者,非居民需任命新加坡居民为授权代表。
- 有限合伙企业(Limited Partnership):至少需1名普通合伙人和1名有限合伙人,普通合伙人承担无限责任,有限合伙人以出资额为限承担责任,合伙人人数无上限。
- 有限责任合伙企业(Limited Liability Partnership):属于独立法人实体,所有合伙人均承担有限责任,责任范围限于其过错造成的损失部分,适合律师事务所、会计师事务所等专业服务机构。
6、可变资本公司(Variable Capital Companies, VCC)
该公司由成员(即股东)构成,成员名单无需公开披露,且成员人数无上限;公司具备独立法人资格,成员仅以未缴股款为限承担责任。设立时需有一名常驻新加坡的持牌基金管理人负责管理,注册办事处须位于新加坡,并需在6个月内委派新加坡居民担任公司秘书。
投资建议:针对投资基金等集体投资计划(CIS),新加坡提供了一系列税收优惠政策,包括适用于独立集合投资计划或伞型集合投资计划的税收减免。通过加入新加坡租税协定,投资者可更便利地履行纳税义务;同时,外国公司实体迁册至新加坡,可享受低税率与透明的税务政策。
(二)新设法人实体的程序
1、ACRA注册(新加坡会计和企业管制局注册)
根据《新加坡商业注册法》及《商业名称注册法案》规定,除特定情形外(包括仅以全名经营业务的个体经营者、依据公共法案为公共目的设立的法定机构,以及交易对手可直接识别其所有权信息的实体),任何在新加坡从事商业活动的个人或机构,均需在ACRA注册登记并获取唯一实体编号(UEN)。注册通过ACRA((Accounting and Corporate Regulatory Authority)的Bizfile+系统进行,流程通常在14个工作日内办结:
- 名称申请:提交公司名称及业务活动类型描述(依据新加坡标准工业分类代码SSIC),经ACRA及相关主管部门审查批准。
- 登记基本信息:名称获批后120日内完成公司注册,包括确定股份、委派股东、董事和公司秘书,设定财政年度结算日期,登记办公地址等。
- 高管确认任职:公司成立申请获批后,Bizfile+系统会向委任的管理人员发送邮件,管理人员需在60日内确认任职,逾期未确认的,注册申请将自动失效。
注意事项:尚未获得创业准证的外国人,无法自行通过ACRA系统提交注册申请,需委托律师事务所、会计师事务所或秘书公司等代理机构代为办理;若公司信息发生变更,需在14日内通过Bizfile+完成变更登记手续。
2、特殊行业的执照申领
部分行业在完成ACRA注册后,还需向相关主管部门申请专项执照,方可开展经营活动:
- 银行与金融服务业:包括商业银行、证券银行、金融公司、证券交易商、保险公司等主体,需取得新加坡金融管理局(MAS)颁发的营业许可执照、交易执照、投资顾问执照或经纪执照。
- 旅行社:需由实收资本不低于10万新元的股份有限公司运营,且必须取得新加坡旅游促进局发放的旅行社执照。
- 录像带摄制与出租业:应由实收资本不低于10万新元的股份有限公司开展经营,同时需取得新加坡媒体发展管理局(MDA)发放的相关执照。
- 法律领域:相关主体需向法律服务管理机构进行申报;外国律师事务所必须获得合格律师事务所执照后,才可在新加坡执业,且其在家庭法、刑法、争议解决等领域的执业范围会受到一定限制。
- 制造业、国际贸易等其他产业:相关企业需向新加坡企业发展局进行申报。
(三)新加坡企业主体设立的一般注意事项
1、行业准入限制
尽管新加坡的外资政策整体较为宽松,但部分行业仍存在实际准入壁垒或明确限制条件。
- 在电信、能源、金融服务等领域,新加坡虽无明确的外资持股限制,但市场主要由本地公司主导,市场集中度较高。例如,新思界2018年研究报告显示,新加坡电信行业市场饱和度高,外资公司进入难度较大;此外,新加坡ICT行业的发展(尤其是5G技术的推进)体现了市场对新技术的快速适应能力及本土企业的领先地位,这可能进一步增加外国公司的进入难度。以具体企业为例,新加坡电信(Singtel)在电信行业占据主导地位,星展银行、华侨银行等本土金融机构则垄断了大部分金融市场份额。
- 印刷媒体:报业公司的所有董事必须为新加坡公民;其股份分为管理股和普通股,其中管理股仅可向经媒体局批准的新加坡公民或公司发行或转让,外资持有上市印刷媒体公司管理股的比例上限为3%。
- 广播领域:未经新加坡资讯通信媒体发展局(IMDA)授予广播执照,不得在新加坡境内或向新加坡提供广播服务;若公司外方持有或控制的股权/表决权不少于49%,或管理层多数由外方任命、按外方指示行事,则不予颁发执照。
- 法律服务领域:外国律师事务所须获得执照方可在新加坡执业,且在家庭法、刑法、不动产转让等本地法律事务领域的执业受到严格限制。
2、国家安全审查
为维护国家安全,新加坡政府可将特定实体列为“指定实体”并施加运营限制。贸易和工业部长有权将以下实体指定为“指定实体”:在新加坡注册、组建或成立的实体;在新加坡开展活动的实体;向新加坡境内任何人提供商品和服务的实体。部长指定时,主要考量该实体是否提供与国家安全利益相关的关键职能(例如,作为安全相关职能的主要提供者且几乎无替代方案),以及现有部门立法是否充分涵盖国家安全利益。
指定实体需遵守以下特殊要求:
- 所有权和控制变更的通知与批准:买方、卖方和指定实体需就所有权和控制的特定变更(按股权数量或投票权)履行通知或报批义务。例如,成为指定实体5%控制人的买方,需在7个自然日内通知贸易和工业部部长。
- 关键人员任命批准:指定实体任命首席执行官、董事、董事会主席等关键人员时,必须获得部长批准。
- 清算、解散或终止批准:指定实体若自愿进行清算、解散或终止运营,需取得部长同意。
3、土地使用权限制
在新加坡,所有土地归国家所有,使用者仅能通过拍卖、招标、有价划拨及临时出租等方式,获得一定年限的土地使用权,主要分为以下三种产权类型:
- 永久业权(Freehold Estates):土地所有者可无期限持有土地,并可将其传承给继任者。
- 租赁地产(Leasehold Estates):土地使用者与政府签订土地租赁合同,租约期限通常为30年或60年,租约到期后土地须归还政府。
- 永久产权(Estates in Perpetuity):个人可无限期享有土地权益,但仍需遵守政府相关土地管理规定。
- 限制性规定:外国投资者参与农业耕地所有权或承包经营权交易、获取住宅用地所有权、转让或收购住宅,需取得新加坡土地管理局批准;外国投资者可获得商业或工业用途土地所有权,但需缴纳高额印花税;政府保留土地征用权。
4、外汇使用和反洗钱
自1978年起,新加坡取消外汇管制,投资、汇付股息等行为无需外汇管制部门批准,但仍存在部分限制性规定:
- 外汇使用限制:根据新加坡金融管理局(MAS)最新规定,非居民非金融机构的新元融资限制已获豁免,仅保留对非居民金融机构的管控。银行向非居民非金融机构(商业企业、个人)提供超过500万新元且用于新加坡境内商业投资、债券、股票等用途的融资时,无需事先向MAS申请;银行向非居民金融机构(如银行、基金公司、证券公司等)提供超过500万新元的新元融资时,需自行开展合规审查;若非居民金融机构在新加坡境内获得的贷款超过500万新元,或发行的股票和债券超过500万新元且融资资金需汇出境外,则必须将其转换为等值外币或进行外币掉期。
- 反洗钱监管:监管对象涵盖商业银行、资本市场中介、财务顾问等金融机构,以及地产代理、赌场经营者、法律和会计专业从业人员等指定行业主体。受监管机构需履行定期风险评估、客户尽职调查、交易记录保存、可疑交易报告等义务,并建立完善的内控措施与程序。违反反洗钱规定的机构或个人,最高可被处以100万新币罚款;若违法行为未及时改正,还可能被处以每日10万新币的持续罚款。
三、新加坡SPV的优势以及与香港SPV的对比
(一)新加坡SPV的优势
SPV(Special Purpose Vehicle,特殊目的公司)是中资企业搭建海外投资持股平台的常用载体,作为为实现单一特定交易目的(如风险隔离、资产证券化、并购融资等)而设立的法律主体(通常为公司、信托、有限责任公司),其业务范围、资产负债严格限定于该特定目的,与发起方(母公司/原始权益人)实现法律与财务层面的隔离。
在新加坡设立SPV,核心优势体现在以下方面:
1、税收筹划空间大
SPV设立地对股权转让等业务通常实行低税率或免税政策,且新加坡本身采用属地税收制度,为外资企业提供了丰富的税收优惠。在符合条件的跨境交易或金融安排中,企业可适用零税率或免税处理,还能借助新加坡与多个国家和地区签订的税收协定网络(如与中国的税收协定),合理降低整体税负。
2、管理与融资便利
股东可通过处置SPV股权,与各类投资者灵活对接,便于企业开展资本运作与战略调整。同时,新加坡无外汇管制及股权收购特别限制,通过SPV进行融资与股权转让的流程简便、效率较高。SPV还能依托当地金融资源,便捷获取银行贷款、发行债券等融资支持,为企业发展提供坚实资金保障。
3、灵活退出机制
企业可通过转让SPV股权的方式退出当地业务,相较于直接处置实体资产,该方式流程更简便、成本更低,还能有效规避部分法律风险。
4、风险隔离功能
通过设立SPV,能够隔离母公司对当地业务的直接责任。若项目出现风险,损失通常仅局限于SPV的资产,不会直接传导至母公司,进而保障了母公司的资产安全。
(二)新加坡和中国香港SPV的不同要求
在中国企业对外投资选择持股平台时,常会就新加坡与香港设立SPV的方案进行比对考量,以下为两地设立私人有限公司的不同要求及特征:

[1] 就股份出售而言,应按支付对价与私人公司股份价值中的较高者缴纳0.2%的印花税;资产出售时,非住宅物业买家的印花税税率高达3%。收购或处置房地产控股实体股权时,(i)买方需为收购支付额外转让税及股份税(若股权以股份形式存在),(ii)卖方需为处置支付额外转移税。此外,不动产租赁或不动产、股票、股份的抵押行为也需缴纳印花税。
[2] 以买卖方式转让香港股票,须按每笔交易对价(或市场价值较高者)的0.26%征收印花税;转让非住宅物业的印花税税率区间为100港币(物业对价不超过300万港币)至4.25%(物业对价超过21,739,120港币)。
[3] 法院可在以下情形对新加坡私人有限公司进行清盘,包括:(i)公司无力偿还债务;(ii)自成立之日起一年内未开展营业,或已连续停业一整年。
[4] 法院可在以下情形对香港私人有限公司进行清盘,包括:(i)公司无法偿还1万美元及以上债务;(ii)法院认为对公司进行清盘属公平公正之举;(iii)公司已通过特别决议,要求由法院对公司进行清盘。
四、新加坡投资架构设计及风险防范
(一)投资架构搭建
中资企业投资新加坡的架构设计,需综合考量跨境投融资需求、税收筹划、风险隔离等因素,常见架构为“中国企业→境外持股平台(新加坡)→东道国实体运营公司”,具体可见下图。

另有一类常见的红筹架构,该架构是境内主体开展跨境资本运作(如境外融资、境外上市)的常用模式,核心在于通过境外主体间接控制境内运营公司,具体可见下图。

(二)法律合规风险防范
境内主体开展境外投资时,若主体为自然人,需重点关注《国家外汇管理局关于境内居民通过特殊目的公司境外投融资及返程投资外汇管理有关问题的通知》(汇发〔2014〕37号,简称“37号文登记”)的要求,即境内居民设立或控制特殊目的公司开展境外投融资活动,需办理相关外汇登记手续。
若境内主体为机构,则需关注《企业境外投资管理办法》(发改委令〔2017〕11号)、《境外投资管理办法》(商务部令2014年第3号)、《境内机构境外直接投资外汇管理规定》(汇发〔2009〕30号)等法律法规。境内企业投资设立并持有境外公司权益时,需根据被投资企业所在国家/地区、所属行业、投资金额等情况,办理境外投资所需的发改委及商务部门备案或核准手续,并完成相应外汇登记(即ODI手续)。
在新加坡投资的中资企业,除需遵守国内合规要求外,还应特别关注国家安全审查、出口管制与制裁、政府及金融机构调查、知识产权保护、反垄断、数据合规、反腐败与商业贿赂、环保合规与ESG、跨境税务与税收、劳动与人力资源等多领域风险。
防范境外风险的核心环节是开展全面深入的法律尽职调查,具体需覆盖以下要点:首先明确东道国法律尽调的范围,其次确定尽调对象(即所需材料或数据库来源),同时采用多维度方法开展调查。过程中,一方面需引入第三方独立核查以保障信息可靠性,另一方面需做好成本控制,并将尽调时间进度与整体交易进度相匹配。在中资企业出海投资项目中,通常需充分发挥中方律师的统筹作用,依托上述要点共同支撑境外投资前的法律尽职调查工作,从而有效防范相关风险。
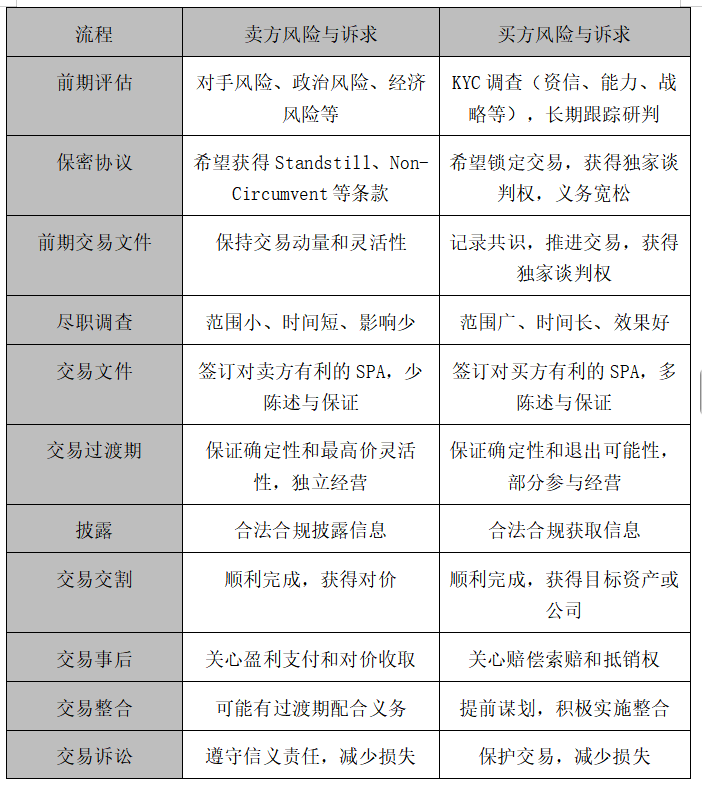
(三)交易风险防范
当中资企业在新加坡开展并购等交易时,需密切关注买卖双方的利益诉求与风险点,切实做好全流程风险防范工作:
1. 交易各阶段风险防范

2、间接转让税务风险
根据中国《国家税务总局关于非居民企业间接转让财产企业所得税若干问题的公告》(国家税务总局公告2015年第7号,下称“7号公告”),非居民企业若通过实施不具有合理商业目的的安排,间接转让中国居民企业股权等财产,需依据该公告在中国缴纳所得税,税率为10%,低于在中国境内直接转让股权的税率。已搭建海外投资架构的中国企业,可在合规前提下通过间接方式转让境内资产,但需依照7号公告及其他相关中国税法规定,履行中国境内的纳税义务。例如,中资企业通过新加坡特殊目的载体(SPV)间接转让境内资产时,必须确保交易具备合理商业目的,避免税务机关对交易性质重新定性。依据相关税务规定,若受让方为扣缴义务人,转让方需在合同签订之日起30日内,向境内标的企业的主管税务机关报告股权转让事项并提交相关资料,以确保税务合规。
结语
中资企业在新加坡投资并非毫无风险,需充分了解当地行业准入限制、国家安全审查、法律差异等潜在挑战,结合自身业务需求,选择合适的投资法律形式与架构,做好境内外合规手续办理及风险防范工作。
投资过程中,企业应重视前期调研,充分借助政府资源与专业服务机构的支持,深入掌握新加坡的投资政策、法律规定与商业生态;构建健全的合规管理体系,严格遵循境内外相关法律,防范国家安全、税务、知识产权、劳动等各类风险;同时积极融入本地市场,依托新加坡的区位优势与资源,辐射东南亚乃至全球市场。
随着中国与新加坡经贸合作的不断深化,以及RCEP等区域贸易协定的持续推进,中资企业在新加坡的投资前景广阔。例如,RCEP生效两年来,为新加坡传统经贸投资、新兴数字经济、绿色发展等行业带来积极影响,进一步提升了新加坡的区域竞争力。企业若秉持合规经营、稳健发展理念,把握机遇、防范风险,便可在新加坡实现长期可持续发展,为自身成长及中新建交合作增添新动力。
原标题:研究 | 投资新加坡:投资法律环境及法律风险防范(锦天城跨境委出海系列)
参考文章:
[1]数据来源:《中国对外直接投资(FDI)公报》,见
https://images.mofcom.gov.cn/fec/202509/20250908141021122.pdf。
[2]数据来源:《中国企业在东南亚:新加坡篇》,见
https://www.caixinglobal.com/upload/survey2024cn.pdf。
作者简介:朱春燕,锦天城律师事务所高级合伙人;联系方式:zhuchunyan@allbrightlaw.com
免责声明:本文内容仅为提供信息之目的由作者/锦天城律师事务所制作,不应视为广告、招揽或法律意见。阅读、传播本文内容不以建立律师-委托人关系为目的,订阅我们的文章也不构成律师-委托人关系。本文所包含的信息仅是作为一般性信息提供,作者/锦天城律师事务所不对本文做日常性维护、修改或更新,故可能未反映最新的法律发展。读者在就自身案件获得相关法域内执业律师的法律意见之前, 不要为任何目的依赖本文信息。作者/锦天城律师事务所明确不承担因基于对本文任何形式的使用(包括作为或不作为)而产生的一切责任、损失或损害。
