来源:大成律师事务所
加工增值30%免关税政策是海南自贸港核心政策体系的重要组成部分,该政策允许企业进口料件在海南自贸港内加工增值超过30%(含)的货物,内销时可免征进口关税,但仍需缴纳增值税、消费税。该政策自2021年开始在洋浦港保税区试点已实施四年,根据海口海关2025年11月28日发布的统计数据,海南省加工增值内销货值约110.96亿元,已免征关税约8.6亿元。该政策也在四年的实践过程中不断完善,2025年7月23日,海关总署发布《中华人民共和国海关对海南自由贸易港加工增值免关税货物税收征管暂行办法》(海关总署公告2025年第158号),对政策再次进行全面的调整,其适用条件、申请流程、计算方式等都发生了重大变化。本文将根据最近政策,从适用依据、操作路径、合规要点等维度对该政策进行全面解读。
一、适用依据与范围
(一)法律依据
海南加工增值30%免关税政策的法律依据主要包括三个层级:
- 第一层级:《中华人民共和国海南自由贸易港法》,该法第二十九条明确规定:“货物由海南自由贸易港进入内地,原则上按照进口征税;但是,对鼓励类产业企业生产的不含进口料件或者含进口料件在海南自由贸易港加工增值达到一定比例的货物,免征关税”。这是加工增值免关税政策的法律依据。
- 第二层级:《海南自由贸易港建设总体方案》。该方案直接明确:“货物从海南自由贸易港进入内地,原则上按进口规定办理相关手续,照章征收关税和进口环节税。对鼓励类产业企业生产的不含进口料件或者含进口料件在海南自由贸易港加工增值超过30%(含)的货物,经‘二线’进入内地免征进口关税,照章征收进口环节增值税、消费税”。
- 第三层级:部门规章、实施细则等。2025年7月23日,海关总署发布《中华人民共和国海关对海南自由贸易港加工增值免关税货物税收征管暂行办法》(海关总署公告2025年第158号),这是自贸港封关后加工增值免关税政策适用和实施的主要法律依据。同时,财政部、海关总署、税务总局联合发布《关于海南自由贸易港货物进出“一线”、“二线”及在岛内流通税收政策的通知》(财关税〔2025〕12号),海南省出台《海南自由贸易港加工增值免关税政策项下海南自产货物认定管理暂行办法》(琼府办〔2025〕34号),海口海关也陆续发布相关公告,如《海口海关关于实施<中华人民共和国海关对海南自由贸易港加工增值免关税货物税收征管暂行办法>有关要求的公告》(海口海关公告〔2025〕6号),《海口海关关于海南自由贸易港海关特殊监管区域外保税加工(增值)专用账册管理事宜的公告》(海口海关公告〔2025〕12号)等,对相关情况进行了细化。
(二)适用范围
并非所有行业都适用该政策。根据《海南自由贸易港鼓励类产业目录(2024年本)》,该政策仅适用于鼓励类产业企业。海南自贸港鼓励类产业目录采用“国家现有目录+地区新增目录”双轨制,2024年修订后新增33条细分行业。国家现有目录中,2025年12月25日,国家发展和改革委员会、商务部第37号令发布《鼓励外商投资产业目录(2025年版)》,与2022年版相比增加205条,其中,全国鼓励外商投资产业目录共619条,增加100条。海南省在全国适用的鼓励外商投资产业目录基础上增加了102条。
1、行业适用的动态调整
政策适用行业经历了显著的扩展过程:
2021年7月政策落地时,主要覆盖粮油、肉类等领域,经过4年多实践与优化,已拓展到医药、珠宝、石化等行业,覆盖范围从海南洋浦保税港区扩展至全岛。目前,该政策已惠及农副食品加工、医药制造、通用设备制造、珠宝、肉类、水产、医疗器械、钻石珠宝、高性能新材料等各类生产制造企业。
2、不适用的行业和情形
根据政策规定,有以下情形之一的,不适用加工增值内销免关税政策:
(1)境外采购的进口料件属于实行关税配额管理商品的,包括8类:小麦、玉米、稻谷和大米、食糖、羊毛、毛条、化肥和棉花。
(2)仅经过微小加工的,包括:掺混(含掺水、稀释等)、粘贴标签、更换包装、分拆、组合包装、削尖、去壳、简单研磨或者简单切割等一种或多种微小加工或者处理。
(3)进口料件或其加工后制成品涉及特殊措施的,包括:实施关税配额管理、贸易救济措施、中止关税减让义务、加征关税措施、为征收报复性关税而实施加征关税措施(加征关税均获得排除的除外)。
(4)其他按有关规定应当征收进口关税的情形。
3、企业主体适用范围
加工增值免关税政策适用于以下企业主体:
(1)海南自由贸易港内注册的鼓励类产业企业,需要在海南自由贸易港登记注册,具有独立法人资格。
(2)企业类型不限:除海关失信企业外,不限企业规模大小,也不限国企、民企、外企,已实现对海南省内企业的全覆盖。
(3)特定区域企业:海关特殊监管区域内企业(洋浦保税港区、海口综合保税区、海口空港综合保税区)需要在特定区域内登记注册。
(4)区外试点企业:在海南自贸港内重点园区登记注册的企业,需要满足额外的监管条件。
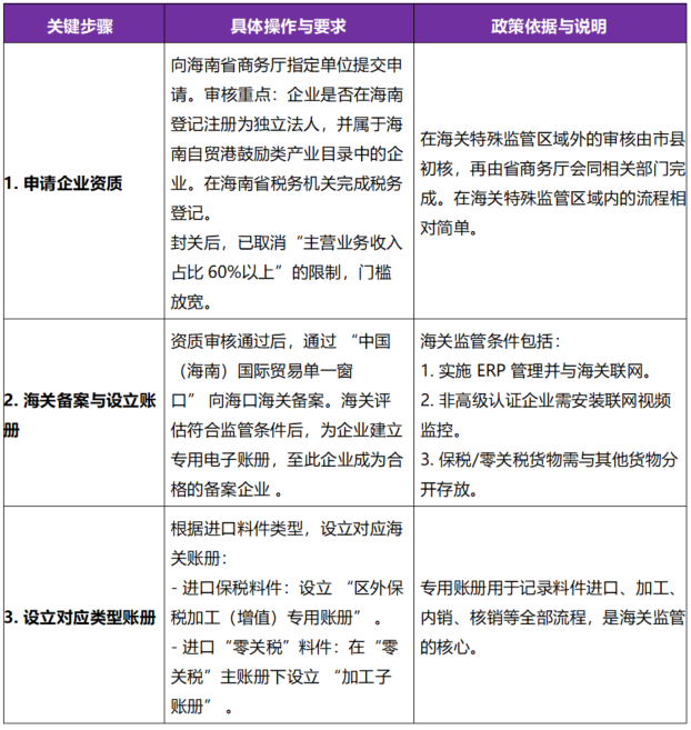
二、全过程操作路径
享受加工增值免关税政策的全过程可以分为备案准入、保税/零关税加工、增值申报、免税内销与账册核销几个阶段。
第一阶段:企业资格备案与准入
这是启动业务的第一步。

第二阶段:原料进口与生产加工
获得资质后,企业可以开始实际运营。

第三阶段:加工增值核算与免税确认
需在成品内销前完成增值核算与免税确认。

第四阶段:货物内销与后续核销
拿到“确认码”后,可进行内销通关。

三、合规要点
(一)价格认定合规
这是企业最关心也是争议较多的环节,直接影响增值率最终计算结果:
1、价格计算公式
(1)加工增值超30%的计算公式为:
〔(货物内销价格-∑进口料件价格-∑境内采购料件价格)/(∑进口料件价格+∑境内采购料件价格)〕×100%≥30%
(2)累计情形下加工增值超30%的计算公式为:
〔(货物内销价格-∑参与累计企业进口料件价格-∑参与累计企业境内采购料件价格)/(∑参与累计企业进口料件价格+∑参与累计企业境内采购料件价格)〕×100%≥30%
2、要素细节
(1)进口料件价格认定
根据海关规定,进口料件价格认定遵循以下规则:
- 基础价格:以备案企业进口该料件的成交价格为基础确定。
- 包含费用:必须包括该料件运抵中华人民共和国境内输入地点起卸前的运输及其相关费用、保险费。
(2)境内采购料件价格认定
- 价格基础:以备案企业自境内采购该料件的到厂价格为基础确定。
- 增值税处理:不包括国内增值税,这是一个重要的政策利好,有利于使用国内料件较多的产品增值率达标。
- 海南自产货物:经认定的海南自由贸易港自产货物价值可从境内采购料件价格中扣除。这是封关后的重大优化,使企业更容易达到30%的增值率要求。
(3)海南自产货物认定
- 在海南自由贸易港种植、培育、收获、采摘或收集的植物或植物产品;
- 在海南自由贸易港出生并且饲养或引种后在海南自由贸易港饲养的活动物及其动物产品;
- 在海南自由贸易港狩猎、诱捕、捕捞、收集或捕获所得的生物;
- 在海南自由贸易港水域滩涂水产养殖和繁育获得的货物;
- 在海南自由贸易港农业活动中获得的微生物及其产品;
- 从海南自由贸易港的陆地、水域及其底土开采或提取的除上述第(一)至(五)项以外的矿物或其他天然生成物质;
- 在海南自由贸易港仅使用第(一)项至第(六)项所述的货物或其衍生物生产、加工获得的货物。
3、案例与关键争议
案例一:海南ASK国际粮油有限公司大豆加工
海南ASK国际粮油有限公司是加工增值免关税政策的首家试点企业,业务模式为从国外进口大豆、菜籽等,在洋浦保税港区加工成大豆油、菜籽油等产品后内销。
关键争议点:
加工增值免关税政策是海南自贸港的制度创新举措之一,因此在政策实施初期,相关细节处理并没有明确的规定指引。比如大豆加工,期间会产生人工成本,生产过程中也会耗费水电。在政策实行前期对这些成本投入是否应当计入政策计算公式中的料件价格中是存在争议的。后经过相关职能部门与专家的论证研究最终形成共识:直接构成最终产品的物理部分算作原材料,计入料件成本,而能耗、人力等创造的价值体现在最终销售价格里,减去料件成本作为“增值”的一部分。这一规则有利于提高企业的增值率,降低了政策门槛。
案例二:海南HY食品有限公司牛肉干加工
海南HY食品有限公司从事进口牛肉加工业务,从阿根廷进口生牛肉,在海南加工成牛肉干后销往内地。进口阿根廷生牛肉价值35.6万元,加工成牛肉干后售价50万元,加工增值率为40.45%,满足加工增值超过30%,免进口关税的条件,进口关税税率12%,可免征4.3万元进口关税。
关键争议点:
企业在实际操作中遇到一个细节问题,即腌制牛肉用的葱姜蒜等辅料,仅用作调味,不增加产品的重量,用完就扔掉,是否按料件成本计算。后经过相关职能部门和专家多轮研讨最终确定:对在加工中必然消耗、不增加重量但提升风味的投入,不计入料件成本,而是被视作像水电、人工一样,能够增加产品价值的必要投入。这一认定为工艺复杂的加工企业提供了清晰的核算指引。
特别提示:
2025年12月31日,商务部公布对进口牛肉实施保障措施的裁定,决定从2026年1月1日起,以“国别配额及配额外加征关税”的形式对进口牛肉采取保障措施,保障措施实施期限为3年。自2026年1月1日起,进口牛肉未超出规定数量的,进口经营者在进口牛肉时,按现行适用关税税率缴纳关税,上一年度内未使用完的配额数量不结转至下一年度。自进口牛肉达到规定数量的第3日起(含当日),进口经营者在进口牛肉时,应在现行适用关税税率的基础上加征55%关税。保障措施实施期间,《中国—澳大利亚自由贸易协定》中规定的牛肉特殊保障措施暂停实施。对于原产于发展中国家(地区)的产品,如其进口份额不超过3%,且这些国家(地区)进口份额总计不超过9%,不适用保障措施。实施保障措施的3年期限内,如被排除适用的发展中国家(地区)某一年的进口份额超过3%,或这些国家(地区)进口份额总计超过9%,可从次年起对其产品适用保障措施。而海南加工增值免关税政策中的进口料件不包括实施关税配额管理、加征关税措施等涉及特殊措施的。
(二)单耗管理
1、基本概念
单耗管理是加工增值免关税政策中最重要的合规要求之一,指企业在海南对货物进行加工制造时,海关允许并监管的、单位成品所耗用的保税或“零关税”进口料件数量的标准。简单来说,它就是企业对生产过程中“用掉多少进口料件”的精细化管理。只有单耗准确,才能精确计算加工后真实增值是否超过30%,也是证明“实质性加工”真实发生,而非简单处理的海关监管证据,同时是确保理论库存与实际库存一致的账册核销依据。如果单耗管理混乱将导致无法核算增值率或增值率不达标,甚至被取消资质。
2、具体监管
企业应在成品出口或内销前,向海关申报单耗,海关允许采用单耗、耗料清单或工单等多种方式,企业可选择最适合生产实际的方式进行核算和申报。海关会通过账册核销来比对企业申报单耗与实际耗用是否一致。如果出现没有缘由的“盘亏”(实际库存少于账册记录),就意味着有保税料件未经加工或补税就脱离了监管,企业需要承担相应责任。
假设某企业进口了价值200万元的保税牛肉,计划加工成调味牛排内销。在规范的单耗管理情况下企业向海关申报的单耗标准是:生产2吨牛排需耗用2.8吨牛肉。实际生产消耗了全部200万元牛肉,成品牛排的内销价格为286万元。增值率计算:(286万-200万)/200万×100%=43%(超过30%),企业则可以成功申请免税内销。
而在单耗管理混乱的情况下,企业无法准确核算耗用量,或实际单耗远低于申报值。比如只用了价值160万元的牛肉,但按200万元计算成本,成品牛排内销价格仍为286万元。若海关核查后按实际成本80万来核算增值率:(286万-160万)/160万×100%=78.75%。虽然计算结果显示增值率更高,但因为企业申报单耗与实际单耗不一致,管理混乱,海关会判定企业管理不合规。情节轻微情况下要求整改、重新核算,严重情况下企业将面临处罚、暂停甚至取消享惠资格,导致无法免税的风险。
3、合规建议
企业应建立内部规范体系,在投产前可根据生产加工工艺建立起内部的标准物料清单和生产记录体系,确保单耗管理清晰可追溯。在备案阶段,确保向海关如实申报单耗数据。在生产加工阶段严格按照备案的工艺流程进行生产加工,如涉及到生产工艺变化,应在实际变更工艺前向海关办理变更手续。如果企业使用ERP系统,应确保企业生产模块的数据能与向海关申报的数据顺畅对接。
(三)实质性加工认定争议
加工增值30%免关税政策旨在吸引高端加工制造业,为了防止通过简单研磨、分拆组合、更换包装等微小加工或处理享受税收优惠,该政策明确禁止微小加工或处理的情形,例如掺混(含掺水、稀释等)、粘贴标签、更换包装、分拆、组合包装、削尖、去壳、简单研磨或者简单切割等一种或多种微小加工。但在实践中不同企业、海关对同一加工行为的理解可能不同,掺混、简单切割等行为的认定标准模糊,比如仅仅将大块牛肉去骨分切在认定上可能就会存在争议,但分切成牛排后真空包装贴牌或添加辅料制作成腌制牛排就可以认定为符合该政策的加工行为。因此,建议企业在最初的备案阶段就应该如实详细地描述加工工艺,包括加工流程、加工设备、技术参数、工艺流程图等;保留整个加工过程的完整记录,包括生产工单、成品入库单等相关单据的原始凭证,确保加工过程可追溯;在申报享惠阶段也可提供加工前后商品的对比材料,包括成分、外观、用途等方面的变化证明;对一些争议比较大的加工行为,也可以事先咨询海关或聘请专业机构进行工艺评估,降低认定风险。
(四)其他高风险行为
1、违规使用“零关税”货物
未经批准将“零关税”货物转让给非享惠主体或是将“零关税”货物用于非生产用途,如被海关、税务等职能部门查实将被追缴税款、罚款,甚至取消享惠资格。
2、虚假申报
企业需要对申报数据的真实性、完整性、准确性负责,如出现虚假申报进口料件价格、境内采购料件价格、加工制成品价格、单耗等,对加工增值率进行造假的情况,骗取税款达到一定金额则可能面临刑事立案风险。
四、结语
加工增值30%免关税政策是海南自由贸易港的核心政策之一,在为企业带来巨大发展机遇的同时,也伴随着严格的全流程监管。企业在享受政策红利的同时,必须严格遵守相关规定,建立完善的合规体系。特别是随着海南自贸港建设的推进,政策体系仍在不断完善的过程中,相关政策也将进行动态调整,企业更需要保持高度的合规意识,及时关注最新政策变化,确保在规范运作的前提下实现长远发展。
作者:吕晓旭,大成三亚律师;专业领域:公司与并购重组、政府公共政策与国资运营监管、争议解决、跨境投资与贸易;联系方式:xiaoxu.lv@dentons.cn
特别声明:大成律师事务所严格遵守对客户的信息保护义务,本篇所涉客户项目内容均取自公开信息或取得客户同意。全文内容、观点仅供参考,不代表大成律师事务所任何立场,亦不应当被视为出具任何形式的法律意见或建议。如需转载或引用该文章的任何内容,请私信沟通授权事宜,并于转载时在文章开头处注明来源。未经授权,不得转载或使用该等文章中的任何内容。
