【摘要】跨境电商正飞速发展且与其有关的税务监管越来越规范化,对跨境电商出口企业而言,监管模式的选择不再是无关痛痒,而是关乎合规、运营成本的战略问题。本文紧扣0110(一般贸易)和1039(市场采购贸易)两类核心海关监管方式的制度设计并对其深入解读,帮助企业构建适配其实际业务的策略。0110模式一般适用于具备一般纳税人资格、供应链票据完整的企业,以规范报关流程和出口退税为核心优势,适配大宗、标准化高货值订单,但对“四流一致”要求严格。1039模式聚焦中小企业“无票出口”痛点,在指定园区内实现增值税免征、简化申报与灵活收汇,适配小批量、多品类订单,个体工商户与小微企业均可参与。两者在税务处理、票据要求、适用场景上存在明显差异,经营者在选择报关模式时要结合自身业务类型、票证条件及经营规模,同时严守真实交易这一底线,尽量规避合规风险。
【关键词】海关监管 0110模式 1039模式 报关流程
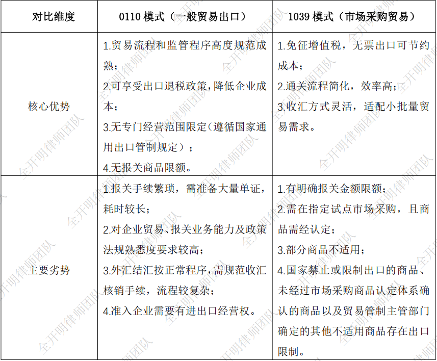
一、0110模式与1039模式优劣势对比分析
(一)定义及适用
0110模式指一般贸易出口,即有进出口经营权的企业单边出口货物,需办理正式报关手续,核心适用于B2B、大宗商品、标准化货物出口。仅面向具备一般纳税人资格的企业,要求出口产品有完整增值税进项发票,单批次货值较高、适合整柜运输,核心诉求是通过出口退税降低税负。1039模式指的是以市场采购贸易方式进行出口贸易。市场采购贸易方式,即经国家商务部认定的市场集聚区内,符合条件的经营者采购商品,并在相应的主管地海关办理通关手续的一种贸易方式。国家商务部截至2024年10月已认定市场集聚区共39个,包括浙江义乌小商品城、常熟服装厂城等。在商务部认定的市场集聚区内采购、单票报关货值不超过15万美元,且在采购地海关办理通关的货物,可享受1039模式下的政策红利。该模式于2013年率先在浙江义乌试点,对解决中小企业单小、货杂、品种多的无票出口难题发挥了重要作用。
(二)优劣势对比
企业选择出口报关模式,需结合自身业务特点与实际需求综合考量。0110模式是传统报关模式,适用各类货物出口,只是报关手续相对繁琐,对企业资质和操作能力要求更高。而1039模式则通关便捷、收汇灵活,尤其适配单小、货杂、品种多的无票出口场景,更加适合小批量、多批次跨境外贸业务。
经营者选择出口模式的核心思路是结合自身资质、货物特点、票据条件等,贴合现行政策要求进行综合考量,既要牢牢守住交易真实的根本底线,规避各类实操合规误区,更要通过政策精准适配,实现合规运营与成本合理优化的双重目标。
(一) 模式选择的核心评估维度
(二)两大模式的实操误区
跨境电商适用“0110模式”进行出口时,典型误区主要在以下几个方面:
跨境电商适用“1039模式”进行出口时,典型误区主要在以下几个方面:
“买单出口”是跨境电商企业的合规重灾区,1039模式出台后,小规模出口愈发便利,过往的“买单出口”行为发生频率已然降低,但有关违法行为依然存在。经营者绝不能选择使用“买单出口”的方式来逃避征管,“买单出口”指无进出口资质的企业或个人购买其他公司的报关单进行货物进出口的行为。该行为涉嫌规避监管,绝非合规经营之道,风险极高。根据国家税务总局2025年第17号公告第七条重点强化了跨境出口业务的税务穿透监管,对跨境卖家的合规性提出了更高要求。“买单出口”极易衍生骗取出口退税、虚开增值税专用发票等刑事犯罪。在跨境税务监管已进入“穿透时代”的当下,切勿抱有任何侥幸心理试图钻空子,任何不合规操作都伴随着极高的法律与经营风险。
三、两大模式的合规操作指引
(一)0110模式的适用指引
跨境电商采用0110模式出口,要做好多方面合规管理以符合监管要求。资质与申报合规是基础,适用0110模式的企业需具有进出口经营权且完成外汇局名录登记。开展代理出口业务的企业,需按17号文规定,在企业所得税季度预缴时填报《代理出口企业受托出口情况汇总表》,准确报备实际货主信息及出口金额,防范被税务局视为自营业务而被征收税款。
其次是单据与“四流一致”方面的合规。严格落实发票流、货物流、资金流、合同流一致,留存采购合同、报关单、结汇水单、增值税专用发票等全套凭证至少5年,避免双清包税,导致物流单据与报关单信息不符,引发海关查验。
再次是退税环节更要严守合规要求。货物实际离境后,企业需在规定期限内完成退税申报,申报货值、商品归类必须与实际情况完全相符,云南汉素生物有限公司就曾因出口商品归类申报不实,被海关处以 16.3 万元罚款,足见此类违规的严重性。金税四期监管背景下,企业严禁虚开发票、隐匿出口收入等行为,涉及关联交易的,必须严格遵循独立交易原则进行定价,防范因利润转移被税务机关核定征税。
最后是代理出口专项方面的合规。委托代理出口时,需与代理企业明确权责,确保其如实报送货主信息。代理企业应避免违规而承担增值税与企业所得税。
(二)1039模式的适用指引
跨境电商采用1039模式时,需进行各环节合规管理以满足监管要求:首要做好备案与主体合规,务必在国家指定的试点园区完成经营者备案、海关收发货人备案,依规开立外币账户并绑定市场采购贸易联网信息平台。以个体工商户为主体运营的,年出口额需控制在500 万元以内,避免因年应纳税所得额超额而转为一般纳税人,进而丧失核定征收的相关资格。
其次跨境电商企业要做好交易与申报合规:货物需从试点园区采购,单票报关货值不得超过15万美元,出口商品超过5种的,需要按货值从高到低详细申报前5种,其余商品按税则大类归并申报即可。散货出口的,要选择支持监管仓报关的试点开展业务,严禁将非试点采购货物按1039模式报关申报,也不得申报禁限类商品。
再次是要抓实收汇合规管理:货款务必通过备案的外币账户收汇,该模式可支持个人卡收汇、多主体收汇及人民币结算,切勿通过未备案个人账户违规收汇,防止账户被风控冻结。同时按试点政策足额申报缴纳个体工商户经营所得个税,妥善留存交易清单、采购收据、付款流水等资料作为计税依据,确保业务全流程货物流、资金流、合同流、票据流的“四流一致”。
最后是散货出口方面的合规,主要可以按以下方式进行:若无进项票,与外商协商改为普通仓发货,或走“1039→香港公司→海外”的中转模式;若有进项票方案,向供应商索票后,选择按小规模企业一般贸易免税出口或通过1039报关出口;若无票但接受查账征收,可以通过1039出口,按实际采购成本报税,但需接受查账征收下带来的税务风险。
(三)“0110模式+1039模式”的混合适用
0110模式和1039模式”并非只能单独适用,在某些情形下这两种报关模式是可以结合起来使用的,以下结合一个具体案例对此进行分析。
A公司为国内主体,已入驻TikTok平台,主营日用品销售,5个月以来单店营收已超 500万元,目前A公司正规划以店群模式拓展业务,预计后续营收可达数千万元规模。结合当前跨境电商税务监管持续收紧、上游供应商普遍难以提供成本发票的实际情况,该公司拟搭建“国内贸易公司+香港运营公司+内地1039试点园区个体户”的运营架构,以此实现业务合规与税负优化的双重目标。在“国内贸易公司+香港公司+1039园区个体户”架构中1039园区内个体户通过市场采购贸易来报关,负责不能开具增值税发票的货物的合规出口与利润回流;香港公司作为TikTok平台的销售主体,享受远低于国内企业所得税税率的8.25%的低利得税;国内贸易公司负责处理有增值税专票的货物,适用“0110模式”,享受出口退税。通过这种架构设计,综合利用“0110模式”和“1039模式”各自的优点,既解决了部分购进货物无票的问题,又最大程度利用了税收优惠政策,达到了税负最低的效果。但要注意国内贸易公司与香港公司间发生交易活动时所确定的价格,关联交易转让定价必须遵循独立交易原则,而且相关交易必须有合理的商业目的,否则会被税务机关核定。设立国内贸易公司通过“0110模式”出口时,要注意核实国内贸易公司所持增值税发票等相关票据的真实性,如果国内贸易公司采购时无法从供货商手中获票,为了出口退税,可能会利用“平台经济”设立空壳公司,转变交易模式来进行开票,此种情况可能会涉嫌虚开增值税发票,会被认定为骗取出口退税。本例中A公司通过国内贸易公司采购时应对供应商进行背调,警惕注册地址异常、短期内大量开票、开票内容与经营范围不符的情况,优化供应链,尽可能与能够开具合规增值税专用发票的供应商合作,并在收到发票后,及时通过国家税务总局全国增值税发票查验平台进行真伪查询。
四、结语:模式是工具,合规是根本
对跨境电商企业来说,选哪种出口模式,核心要看其供应链能否取得合规增值税发票,这是最关键的考虑要素。0110模式适合票据齐全、内控规范的企业,核心是靠出口退税合理降低成本;1039模式则适合无票的小单、多批、散货类业务,为中小型企业打通了合规出口与收汇的合法渠道。企业可结合自身发展阶段动态调整,初创期优选1039模式稳妥开展业务,等到规模壮大、票据体系完善后,再适用0110模式并利用其退税红利,若是同时存在两类业务,还可以设计混合运营架构。
无论选择何种路径,都必须坚守交易绝对真实、“四流一致”的根本底线,坚决杜绝“买单出口”“虚开发票”及不合规的转让定价,因为在新一轮穿透式监管下,合规已不仅是发展所需,更是生存之本。
来源:云上锦天城
作者:
- 全开明,锦天城律师事务所;联系方式:kaimingq@allbrightlaw.com
- 洪一帆,锦天城律师事务所;联系方式:michaelhong@allbrightlaw.com
- 袁苇,锦天城律师事务所;联系方式: shenlu@allbrightlaw.com
- 谢美山,锦天城律师事务所;联系方式:xiemeishan@allbrightlaw.com
申明:本文内容仅为提供信息之目的由作者/锦天城律师事务所制作,不应视为广告、招揽或法律意见。阅读、传播本文内容不以建立律师-委托人关系为目的,订阅我们的文章也不构成律师-委托人关系。本文所包含的信息仅是作为一般性信息提供,作者/锦天城律师事务所不对本文做日常性维护、修改或更新,故可能未反映最新的法律发展。读者在就自身案件获得相关法域内执业律师的法律意见之前, 不要为任何目的依赖本文信息。作者/锦天城律师事务所明确不承担因基于对本文任何形式的使用(包括作为或不作为)而产生的一切责任、损失或损害。
