一 、引言
当前,中国AI产业正迎来规模化应用落地的关键阶段。据资料显示,2025年我国AI核心产业规模超过人民币1.2万亿元,企业数量超过6200家[1],中国企业推出的开源大模型下载量全球第一[2],覆盖大模型助手、搜索、创作、剪辑、教育、翻译、图像与视频等多个核心应用方向的中国生成式AI产品上榜生成式AI Web端与移动端Top50榜单[3]。这体现了中国AI在国际市场中正显现其超强的渗透力,出海亦成为越来越多中国大陆地区的AI企业(“AI企业”)的重要战略方向。
在AI企业出海浪潮汹涌之际,企业在股权架构设计与合规治理层面仍面临诸多现实痛点,例如出海股权架构如何搭建、股权激励与员工全球流动如何提前规划、数据跨境流动如何合规化处理、以及跨境税收安排如何规划等。这些问题如不能在前置阶段得到系统性解决,将显著增加AI企业出海的时间成本与合规风险,甚至可能影响后续融资与资本运作的空间。
本文将作为AI企业出海系列文章的第一篇,重点聚焦于AI企业的出海股权架构搭建策略,为AI企业出海的战略方向提供借鉴和参考。
二 、全球AI应用商业化布局及AI企业出海主要区域概览
根据移动应用分析机构Sensor Tower发布的《2025年AI应用发展状况报告》(State of AI Apps Report 2025),全球AI应用的商业化格局呈现出清晰的地域特征。北美市场凭借其强大的用户付费能力,贡献了2025年上半年全球生成式AI应用内购(IAP)总收入的40.9%,其作为核心市场的领导地位依然稳固。紧随其后的是欧洲市场,其收入占比达到26.8%,并展现出显著的增长势头。亚洲市场则以17.1%的占比位列第三,同样表现出不容忽视的增长潜力。对于追求商业可持续性的AI企业而言,布局海外高IAP占比市场,已非单纯的扩张选项,而是实现技术价值变现、突破增长瓶颈的有效路径。
(来源:Sensor Tower: State of AI Apps Report 2025,汉坤整理)
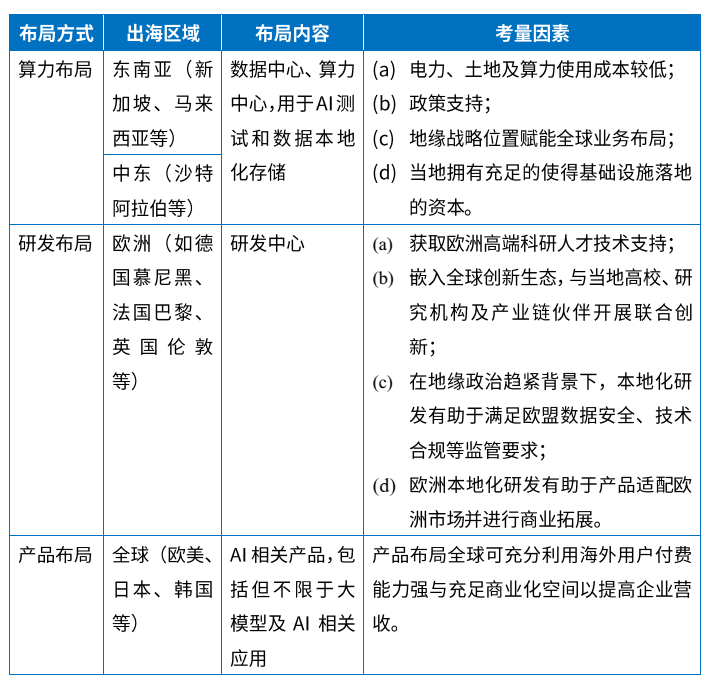
除AI应用企业之外,AI行业其他类型AI企业亦会基于不同考量布局出海战略。根据我们的行业观察,AI企业出海布局方式主要分为几类:算力布局、研发布局以及产品布局,针对每一种布局的出海区域选择及相关考量均不尽相同,具体如下表所示:
三、AI企业出海股权架构搭建策略
为满足出海布局需求,AI企业须搭建对应的海外股权架构。根据我们的行业观察,现有出海的AI企业大部分设立了海外实体或使用离岸股权结构。其中,红筹架构为主,由境内[4]融资主体或境内业务运营主体直接对外投资设立海外子公司的情况以及布局平行架构的情况为辅。
(一)出海惯常股权架构类型示意图
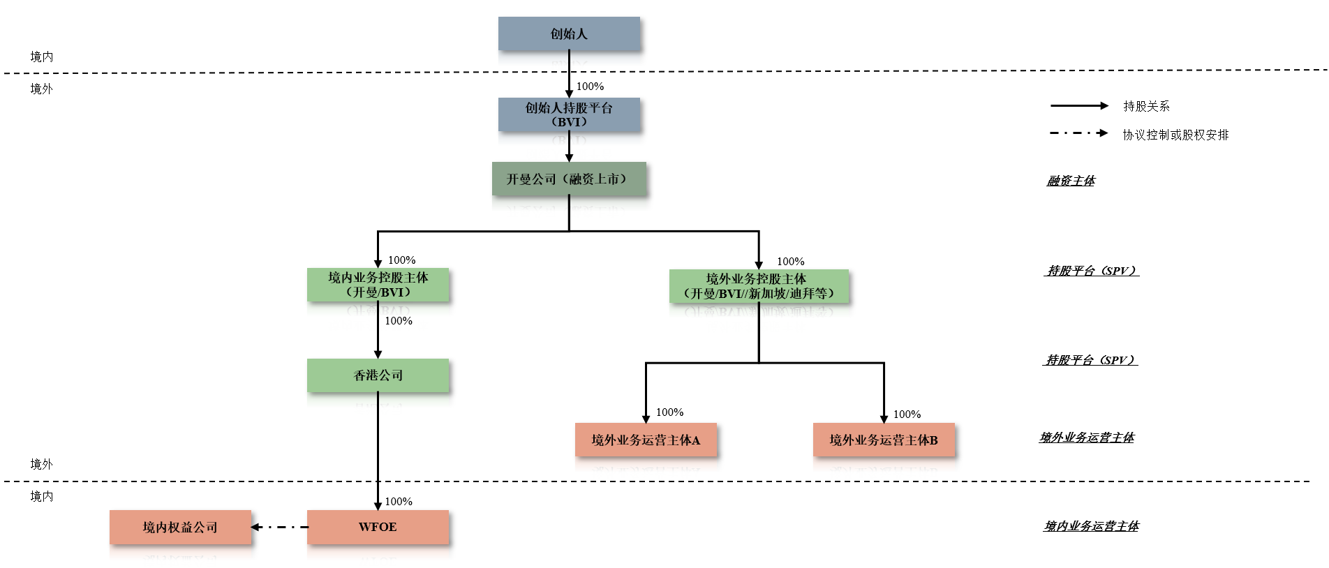
1、红筹架构
在规划AI企业出海的股权架构时,一种常见且经过市场检验的模式是搭建红筹架构。红筹架构是指境内企业通过在境外(通常是开曼群岛、英属维尔京群岛(BVI)等地)设立控股公司,并将境内资产或权益注入境外控股公司,最终以境外控股公司的名义在境外进行融资上市等资本运作的一种企业架构安排。此架构的设计旨在战略性地整合境内外资源,优化全球业务布局,并为对接国际资本市场创造有利条件。例如Minimax即采用了类似结构。
AI企业常用的红筹架构如下图所示:
(注:(1)视实际需要,创始人可通过一层或多层创始人持股平台间接持有开曼公司股权;(2)境外业务运营主体的股权比例可根据AI企业在境外的布局安排,如有需要,亦可考虑和境外合作方设立合资公司。)
该架构的主要优势为:
- 构建国际标准的资本运作平台:以在开曼群岛设立的公司(“开曼公司”)作为集团的顶层控股及融资主体,是企业迈向全球资本市场的通行做法。开曼公司拥有成熟、灵活的英美法系公司治理框架,对国际投资者友好,这为企业吸引美元基金等境外战略投资、实施员工股权激励计划(ESOP)以及未来在香港或美国等主流交易所上市提供了法律基础。
- 实现创始人股权的风险隔离与传承规划:架构中,创始人并非直接持有开曼公司的股份,而是通过其直接或间接全资拥有的一层或多层英属维尔京群岛(BVI)公司作为持股平台。英属维尔京群岛(BVI)公司以其保密性、简便的管理和零税率的优势,成为了理想的个人投资载体。这种安排将创始人的个人资产与集团的运营风险进行了一定程度的隔离,也为未来设立家族信托、进行财富管理和顺利传承提供了便利性和灵活性。
- 实现境内外业务的专业化分工:该架构使得集团能够清晰地划分由WFOE及其他境内业务运营主体承载的境内业务,以及由各境外业务运营主体负责的境外国际业务。这种结构化的安排,不仅有利于进行精细化的财务核算与绩效管理,也为集团根据全球战略动态调整其业务组合提供了操作上的便利。
- 优化全球业务布局与资金管理效率:该架构划分了境内与境外两大业务板块。境外业务(如境外业务运营主体A和B)由开曼公司通过其在开曼群岛、英属维尔京群岛、新加坡或迪拜设立的境外业务控股公司(即境外业务运营总部)间接持有,其产生的收入和利润可以用于海外市场的再投资和扩张,提升全球资金的配置效率。同时,通过设立香港公司作为连接境内和境外的结算中心,可以利用香港作为国际金融中心和自由港的优势,进行税务筹划和外汇管理,进一步优化集团的全球运营。
2、境外直接投资设立海外子公司
与上述红筹架构相比,还存在一种相对更为直接和简化的模式,即由境内公司主体通过对外直接投资直接设立境外子公司,同时使用境内公司主体进行融资等资本运作,并在完成股改后通过A股/H股的方式完成上市。该架构因其结构清晰、搭建与维护成本相对较低等优势,对于部分AI企业具有显著的吸引力。例如智谱AI即采用了类似结构。
该架构常见示意图如下所示:
(注:境内/境外业务运营主体的股权比例可根据AI企业的整体布局做安排,如有需要,亦可考虑和境内/境外合作方设立合资公司。)
该架构的主要优势为:
- 法律基础稳定:该架构的融资主体在境内,不存在VIE等协议控制安排的潜在政策与司法风险。公司的设立、运营、治理及解散均有明确的法律依据,为长期经营提供了稳定的法律保障。
- 政策支持:作为一家境内企业,该架构的融资主体能够更为便利地申请并享受国家及地方政府针对高新技术企业、专精特新“小巨人”企业等的税收优惠、财政补贴及人才引进政策。同时在承接国家重大科研专项、进入涉密或政府集采项目时,具有更好的优势。
- A股/H股上市路径清晰:对于将境内资本市场(如科创板、创业板)作为首选上市地的AI企业,此架构是最为便利的选择。它避免了红筹架构企业回归A股所需面临的复杂拆分与重组程序,上市路径更为清晰、可预期。同时,采用该架构,其亦可赴港以H股的方式完成上市。
- 人民币基金的天然偏好:人民币基金(尤其是政府引导基金、产业基金)通常更为偏好直接投资境内融资主体。投资者无需处理复杂的跨境投资结构和外汇进出问题,尽职调查和投后管理的法律与财务环境也更为熟悉。
- IP与数据主权:AI企业的核心价值在于其算法、模型、代码库等知识产权以及在运营中积累的海量数据。在此架构下,由于集团的融资法律主体与核心研发团队均位于境内,这些关键无形资产的初始所有权能够清晰、直接地归属于境内融资主体。这种安排降低了因IP的跨境转移或复杂的授权许可协议而可能引发的转让定价税务风险及所有权归属争议。同时,在数据治理层面,它为遵循《网络安全法》、《数据安全法》等法规所确立的数据本地化和出境安全评估原则,提供了一条更为简化和直接的合规路径,有助于企业在满足监管要求的前提下,稳健地处理和利用其数据资产。
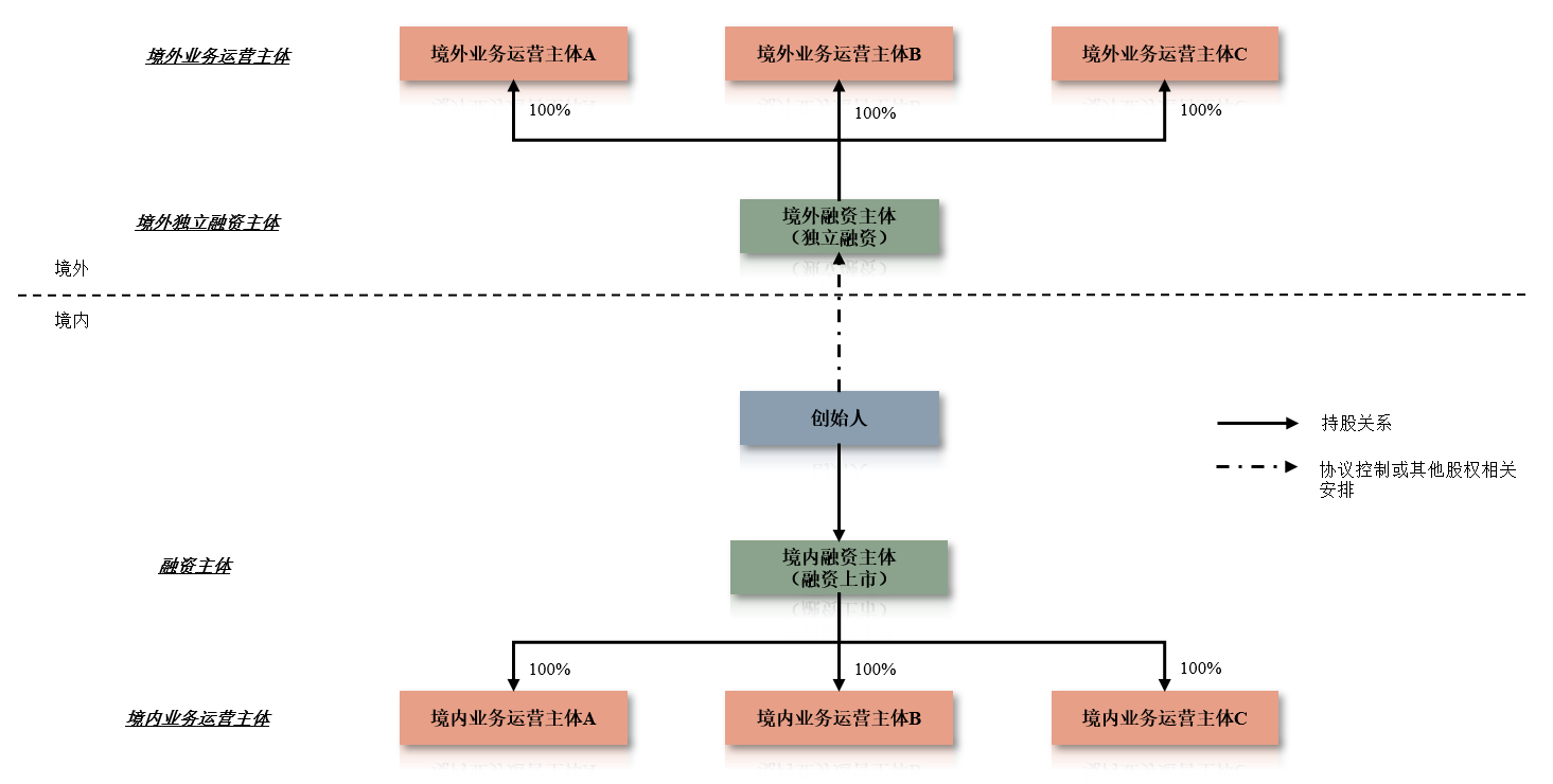
3、平行架构
对于部分极为早期的AI企业,还会考虑搭建平行结构,即将境内和海外的业务进行切割,并分别由境内外的不同主体进行业务运营。
该架构常见示意图如下所示:
(注:境内及境外业务运营主体的股权比例可根据AI企业的整体布局做安排,如有需要,亦可考虑和境内/境外合作方设立合资公司。)
平行架构的本质,是放弃建立一个统一的、覆盖全球业务的控股集团;取而代之的是,创始人(通常联合其核心团队)作为连接点,分别在境内和境外(如开曼群岛、美国、新加坡等地)设立公司。境内融资主体及其下设境内业务运营主体负责境内市场的业务,由创始人直接或通过其个人持股平台间接持有境内融资主体股权,并接受人民币基金的投资。境外融资主体则负责境内以外的全球市场,由创始人通过另一套离岸持股工具持有,并独立接受美元基金等国际资本的注入。境内融资主体和境外融资主体在股权上没有母子公司或兄弟公司关系,是法律意义上的“平行”实体。
平行架构在创业初期成本较低,且在面对地缘政治等问题时具备一定灵活性,但其存在以下主要风险:
- 集团整体协同价值的折损:此架构最直接的商业成本,是集团整体协同效应的丧失。这不仅体现在研发、采购、市场营销等环节可能出现的资源重复配置与规模经济的缺失,更深层次地表现为全球统一品牌价值的无法构建和企业文化的碎片化。为弥合此问题而进行的任何跨主体合作(如技术授权),都将构成关联交易,必须满足独立交易原则,从而产生持续的、复杂的税务与法务合规成本。
- 公司治理的二元困境与控制权的潜在冲突:创始人作为连接两个平行体系的唯一枢纽,面临着巨大的治理挑战。境内外实体在引入不同背景、不同利益诉求的投资者后,将形成两个独立的董事会。在涉及创始人精力分配、同业竞争、战略资源分配、市场边界划分乃至知识产权共享等核心议题时,两个决策主体间极易产生利益冲突,从而使创始人陷入“左右手互搏”的治理困境,并可能导致其对整个集团的实际控制力被稀释。
- 未来整合成本:平行架构的“灵活性”是一柄双刃剑,其反面是未来整合的较大难度。若企业因战略转型或整体上市的需要,意图将两个平行体系合并为一个单一集团,该过程在法律上为一次复杂的跨境并购。这将触发对两个独立公司体系的公允价值评估、股东沟通、繁复的股权/资产置换程序、以及在相关法域可能产生的较大税负。其交易成本、时间成本和法律不确定性,可能对整合造成实质性障碍。
基于上述风险,平行架构通常并非一种普适的模式,更适合于以下几类AI企业:(1)境内外业务逻辑、产品形态或目标客户差异巨大,天然适合分割运营的企业;(2)在出海探索初期,希望以低成本、低风险模式“试水”国际市场,并保留未来多种可能性的企业;(3)所处赛道面临极高地缘政治风险,需要通过结构分割来确保核心业务生存的企业。
(二)常见出海股权架构解决的痛点及适用企业类型对比
基于上述分析,我们进一步总结了相关股权架构解决的痛点以及适用的主要企业类型如下:
四、结论及建议
AI行业迭代迅猛,出海已成AI企业的重要战略方向,针对不同出海布局的股权架构顶层设计将深刻影响企业未来的资本运作空间与合规成本。因此,我们建议AI企业尽早将出海架构搭建提上日程,在各项出海布局安排启动前即完成股权架构顶层设计与合规论证。在AI出海的浪潮中,先行一步的架构规划,将是企业赢得时间窗口、把握全球机遇的关键先手。
值得注意的是,本文所剖析的各类股权架构,虽为当前AI企业出海实践中的典型范例,但并非穷尽所有可能的法律策略。在具体实践中,企业必须进行一项多维度的、动态的综合评估。这包括但不限于:资本运作的便利性、特定行业的外资准入政策、跨法域税务筹划的精细度、目标上市地的选择、创始人控制权的保障,以及对地缘政治风险的审慎考量等。最终的架构方案,应是以上诸因素在企业特定发展阶段和战略目标下,权衡利弊后得出的最优解,而非对任何单一模板的简单复制。
注释
[1] 两会速递丨工业和信息化部部长李乐成:我国人工智能核心产业规模超1.2万亿元,新华社,编导邓驰旻,2026年3月5日;
[2] 两会现场速递丨工业和信息化部部长李乐成:将大力推动人工智能和制造业“双向奔赴”-国际在线,新华网,编辑韩基韬,2026年3月5日;
[3] 七张图表,看懂2025年中国企业出海在发生什么,36氪出海,2026年1月6日;
[4] 本文所称“境内”指中国大陆地区;“境外”指中国大陆地区以外的地区或国家。
(原标题:汉坤 • 观点 | AI企业出海(一):全球股权架构搭建策略)
来源:汉坤律师事务所
作者:
- 刘夏艺,汉坤律师事务所;业务领域:境外投资、境内外私募股权投融资、兼并与收购、资本市场;联系方式:邮箱:xiayi.liu@hankunlaw.com、电话:+86 10 8516 4158
- 赵晨辰,汉坤律师事务所
- 姜泽骏,汉坤律师事务所
- 杜津,汉坤律师事务所
特别声明:汉坤律师事务所版权所有。以上信息仅供一般性参考,不应视为针对特定事务的法律意见或依据。
