2026年出口退税政策有重大调整。
2026年3月3日,国家税务总局发布《关于发布出口退税率文库2026A版的通知》,更新了2026年最新版出口退税率。
国家税务总局关于发布出口退税率文库2026A版的通知
税总货劳函〔2026〕27号
根据进出口税则、海关编码调整情况以及《财政部 税务总局关于调整光伏等产品出口退税政策的公告》(2026年第2号),国家税务总局编制了2026A版出口退税率文库(以下简称文库)。现将有关事项通知如下:
一、文库放置在国家税务总局可控FTP系统“程序发布”目录下。请各地及时下载,对出口退税审核系统进行文库升级,并将文库及时发放给出口企业。
二、各地要严格执行出口退税率,严禁擅自改变出口退税率,一经发现,严肃追究相关人员责任。
三、执行中发现的问题,请及时报告国家税务总局(货物和劳务税司)。
国家税务总局
2026年3月3日
2026年最新出口退税率查询网址:https://hd.chinatax.gov.cn/nszx2023/cktslcx2023.html
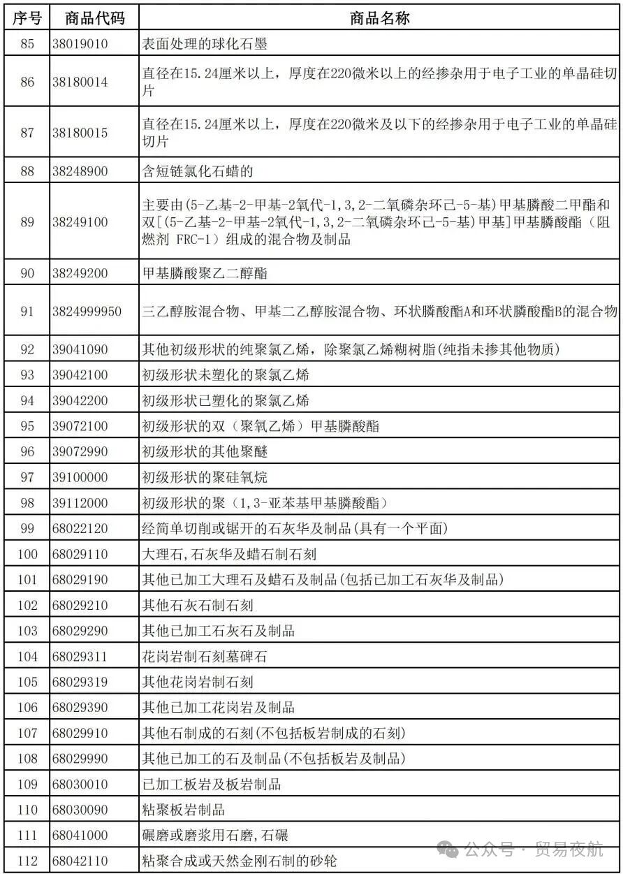
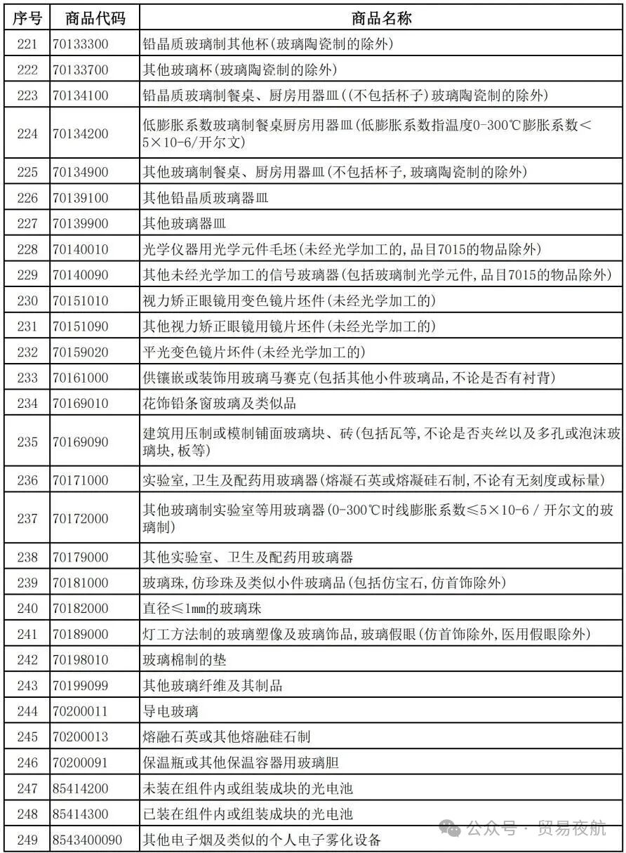
特别需要注意的是,2026年出口退税政策有重大调整,大量产品取消或降低出口退税。受影响的产品除了光伏和电池相关产品外,还包括化学原料及制品(基础化工原料、有机磷类化合物等)、塑料PVC及聚合物类、厨房用具、陶瓷用品、有机硅、水泥、玻璃制品等相关产品。
1月8日,财政部 税务总局联合发布关于调整光伏等产品出口退税政策的公告,明确自2026年4月1日起,将分阶段取消或下调光伏、电池等产品的增值税出口退税。
这是近年来外贸行业最重大的退税政策调整之一,出口企业需高度关注。
- 自2026年4月1日起,取消光伏等产品增值税出口退税。
具体产品清单如下:










- 自2026年4月1日起至2026年12月31日,将电池产品的增值税出口退税率由 9% 下调至 6%;
- 2027年1月1日起,取消电池产品增值税出口退税。
具体产品清单如下:

对上述产品中征收消费税的产品,出口消费税政策不作调整,继续适用消费税退(免)税政策。
所列产品适用的出口退税率以出口货物报关单注明的出口日期界定。
原标题:2026年出口退税率更新!国家税务总局发布出口退税率文库2026A版
来源:贸易夜航
