2026年2月20日,美国最高法院公布了一项备受期待的判决,首席大法官罗伯茨1在6比3的判决中认定,特朗普总统根据《国际紧急经济权力法》(IEEPA)2征收的关税为非法3。美国最高法院明确表示,IEEPA并不授权总统征收关税,因此几乎所有自2025年2月起征收的IEEPA关税自始无效。
在该判决之后,特朗普总统发布了一项行政命令,立即撤销IEEPA的关税命令,并“尽快”停止征收关税4。具体而言,被美国最高法院认定非法而无效的IEEPA关税包括:
1. 芬太尼关税
2025年2月1日,特朗普总统发布了第14193号、14194号和14195号行政命令,以非法毒品涌入美国为由,援引IEEPA对加拿大、墨西哥和中国征收芬太尼关税。其中包括对某些不符合美加墨自由贸易协定(USMCA)原产地规则的加拿大和墨西哥商品征收25%(后增至35%)关税,以及对所有中国进口商品征收10%的关税。
2. 对等关税
2025年4月2日,特朗普总统发布第14257号行政命令,援引IEEPA对“来自所有贸易伙伴的所有进口商品”征收10%的基准关税,部分国家因美国大幅度贸易逆差而被征收所谓“对等”关税(税率范围在15%至41%之间)。
美国基于IEEPA对中国征收34%的对等关税,其中正在实施的是10%对等关税,24%对等关税暂停征收直至2026年11月10日。这些对等关税基于美国最高法院的判决已被认定非法。
3. 针对巴西的40%关税
2025年7月30日,特朗普政府发布行第14323号政令,宣布依据IEEPA对巴西输美产品加征40%额外关税,该措施于2025年8月6日正式生效。5该关税的导火索,是特朗普对巴西现总统卢拉政府审判前总统博索纳罗的强烈不满。该关税也基于美国最高法院的判决而被认定非法。
4. 其他IEEPA关税
特朗普总统根据IEEPA建立了对委内瑞拉(25%)、俄罗斯(25%-50%)、伊朗(25%-50%)和古巴石油购买者征收“次级”关税的框架。根据美国最高法院的判决,这些关税也属于非法。最近取消的美国对印度购买俄罗斯石油征收的IEEPA次级关税,如果不是因为达成美印协议,基于2月20日的判决也应被认定非法。
5. 例外:小额包裹免税的处理
2025年5月2日,特朗普总统援引IEEPA暂停了对所有进口商品的小额包免税待遇6。尽管最高法院的判决未明确考虑IEEPA是否授权总统暂停关税豁免,但普遍认为IEEPA不赋予美国总统征收关税权利的情况下,对其取消小额包免税待遇的权利会产生影响。考虑到美国国会在《大而美法案》(The One, Big, Beautiful Bill Act)中基本废止了小额包裹免税待遇7,因此特朗普政府选择在2月20日宣布继续暂停小额包裹免税8的做法目前还没有面临挑战。
一、美国最高法院的判决
(一)案件背景
自2025年4月起,多家小企业和州分别对IEEPA关税提出挑战。国际贸易法院(CIT)合并了这些案件,认定其根据19 USC§1591(i)拥有审理征收关税法律案件的专属管辖权。由CIT三位法官组成的小组一致认为IEEPA关税“超出了IEEPA授予总统进口监管的任何权限”,撤销并永久禁止相关行政命令的执行。该判决被上诉至联邦巡回区上诉法院,最终法院确认了CIT关于IEEPA关税非法的决定。
与此同时,美国哥伦比亚特区联邦地方法院在另一批进口商提起的诉讼中认定,IEEPA未授权总统征收任何形式的关税。该判决被上诉,但在辩论开始前,美国最高法院受理并合并审理了两个案件(Learning Resources,Inc.诉特朗普案和特朗普诉V.O.S. Selections,Inc.案),案件于2025年11月5日进行口头辩论,并于2026年2月20日作出判决,判决IEEPA不授权总统征收关税。
(二)判决内容
1.美国《宪法》框架
美国最高法院引用了美国《宪法》第一条第八款9,该款赋予美国国会征税的权力。法院强调,美国宪法的起草者并未将这项征税权的一部分赋予行政部门。
而美国政府虽然承认总统基于美国《宪法》第二条10,没有征收关税的权力,但是辩称依赖IEEPA授权总统“监管......进口”的权力11,总统拥有广泛的隐含授权,可以征收无限数量、期限、产品和国家的关税。
2.重大问题原则(the major questions doctrine)
首席大法官罗伯茨,大法官戈萨奇12和大法官巴雷特13认为该案涉及“重大问题原则”。“重大问题原则“指对于具有重大政治或经济意义的问题,除非国会作出足够明确且清晰的授权,否则不得推定其已将该等权力授予行政机关。首席大法官罗伯茨强调,当国会授权关税权时,这一权力的授权必须明确且受到严格限制,包括限制关税的金额和持续时间,并对其施加程序上的前提条件,而IEEPA没有这样的条款或限制。
如果IEEPA被解读为允许“无限制关税”,而这些调整是由特朗普政府声称不可审查的紧急状态所启动,这种解读将被视为“变革性扩展”(transformative expansion),允许总统随意调整关税。
3.对IEEPA的解释
持多数意见的六位大法官(包括大法官索托马约尔14、卡根15及杰克逊16)一致认为,即使不涉及重大问题原则,普通的法律解释工具可以充分支持判决结果,即IEEPA未将关税权授权给总统。
首先,IEEPA没有提及关税。IEEPA未提及“关税(tariffs)”、“税收(duties)”、“税收(taxes)”或类似术语。相比之下,国会在授权关税权时,通常会使用明确的税收相关语言(如“税收(duty)”、“附加费(surcharge)”),并将该授权与费率上限、时间限制和程序前提条件的上限相结合。这些特征都未出现在IEEPA中。
其次,IEEPA第1702(a)(1)(B)条中的“监管”(regulate)的普通含义并不包括征税。最高法院认为,“监管”通常指控制或治理,而非增加收入。许多法规授权行政部门“监管”,但政府未能指出任何法律中该词被理解为赋予政府征税权。
第三,历史实践。近50年来,没有总统利用IEEPA征收关税,而是依赖关税法规,如1974年《贸易法》第301条或1962年《贸易扩展法》第232条。缺乏历史先例支持利用IEEPA征收关税,加上本案所主张的广泛权力,使法院确认征收关税不在IEEPA的范围内。此外,杰克逊大法官强调了1941年《与敌贸易法》1941年修订和1977年IEEPA颁布时的委员会报告,这些报告侧重于“冻结”和控制外国财产,而非对进口品征税。
4.反对意见
大法官卡瓦诺17与大法官托马斯18和阿利托19共同的反对意见认为“监管......进口”包括关税、配额和禁运。例如,尼克松总统1971年根据IEEPA前身法规(《敌国贸易法》)征收关税。异议意见还指出,最高法院的判决“可能不会实质性限制总统今后下达关税命令的能力”,因为许多其他联邦法规授权总统征收关税。
在反对意见中,卡瓦诺大法官指出,“美国可能被要求向缴纳IEEPA关税的进口商退还数十亿美元,尽管部分进口商可能已将成本转嫁给消费者或其他人”,并承认退款过程很可能是“一团糟”。
二、特朗普总统的下一步动作
特朗普总统已经在2月20日美国最高院公布判决后,在白宫网站发布了终止IEEPA关税的行政命令。考虑到美国2025年第四季度GDP增长只有1.4%20,而截至2025年12月3日,美国国家总债务总额为38.40万亿美元21,与一年前相比,国家总债务增加了2.23万亿美元,美国需要有额外收入来支付美债利息。此外,考虑到需要退还的IEEPA关税可能达到1700亿美元,美国也需要其他收入来作为处理退税,应对退税诉讼的律师费来源。
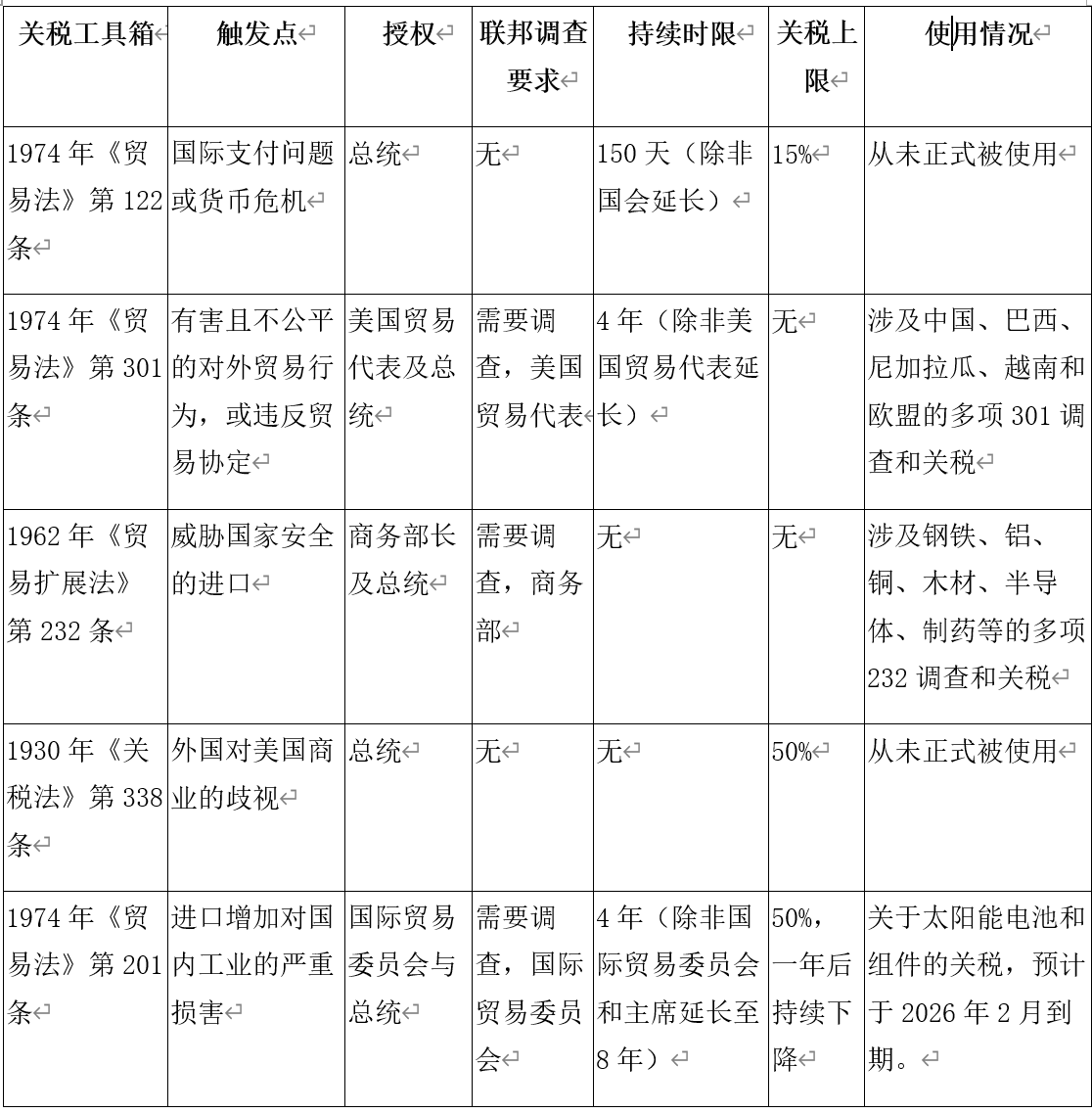
(一)122关税
2026年2月20日,特朗普总统宣布将根据1974年《贸易法》第122条征收10%的全球关税22。该条款授权总统实施临时全球关税,以解决重大国际收支问题。1971年,美元因与黄金挂钩而遭遇投机压力。市场质疑美国是否拥有足够黄金储备支撑美元,导致资本动荡。尼克松于当年8月宣布对进口商品加征10%关税,该政策最终促成汇率体系重谈,也拉开了二战后布雷顿森林体系解体的序幕。在1974年《贸易法》立法时,国会将第122条写入法律,目的是在赋予总统应对国际收支危机工具的同时,对其权力设限,避免行政权力过度扩张。1974年《贸易法》第122条关税最高不能超过15%,且最长150天除非国会延长该期限。
根据2月20日公告及其附件,122关税不适用于以下商品的进口:
- 根据美墨加协定被认定为加拿大或墨西哥原产的商品;
- 公告附件I23与附件II的商品24,包括某些关键矿物、农产品、药品和电子产品(及其他类别);以及
- 受第232条关税约束的货物(即新关税不会叠加于现有或未来的第232条关税)
需要注意的是122关税的合法性存在不确定性。
首先,特朗普总统以保障国际收支而实施的122关税本身就涉嫌违反WTO《关贸总协定(GATT)》第 12 条“为保障国际收支而实施的进口限制”。根据该条款,发达国家在外汇储备严重恶化或极低时,可以临时偏离 GATT第 11 条“禁止一般数量限制”实施进口限制,前提是防止货币储备严重下降的迫近的威胁(imminent threat),或是制止货币储备的严重下降,或是恢复已经很低的外汇储备。我们理解美国作为美元霸权的主导者拥有对美元的发行权,美国可以通过开动印钞机解决外汇储备不足问题,因此不符合GATT第 12 条外汇储备枯竭的前提条件。
其次,基于美国1974年《贸易法》第122节,特朗普的全球10%关税也可能被CIT及美国最高法院认定为非法。对于122条款的使用存在限定条件,即必须是国际收支根本性(fundamental)失衡,而非普通货物贸易逆差;且措施仅为解决该问题所必需,不得用于产业保护。
从美国国际收支根本性失衡角度看,由于美联储可以利用美元潮汐,及依托美元全球储备货币地位,通过降息放水-加息收水的周期性操作,实现全球财富收割,同时动态平衡美国国际收支。基于该系统性机制美国并不存在国际收支根本性失衡问题。
从122关税必需性角度看,美国2025年的实践表明,一旦增加关税将导致各国的报复,各国的贸易及非贸易壁垒使得美国出口面临极大困难,而特朗普期待的与所有国家达成新的关税双边协议则遥遥无期。而在进口方面,由于关税导致进口的都是美国无法生产的高价必需品,结果是进口成本激增美国贸易逆差不降反增。由2025年IEEPA关税的实践可以推断,122关税并不是为解决贸易逆差所必需。
综上,美国122关税既违反WTO规则,也不符合1974年《贸易法》第122节规定的前提条件,其合法性存疑。
(二)232关税
美国政府可以基于1962年《贸易扩展法》第232条进行调查,并对威胁美国国家安全的进口商品征收关税。该条款目前已被用于对包括钢铁26、铝27、铜28征收50%的关税,对汽车及汽车零部件29、半导体30、重型车辆31、木材32征收25%的关税,以及对其他行业进口产品征收特定行业的关税。
美国政府正在根据1962年《贸易扩展法》第232条对关键矿产33、药品34、多晶硅及其衍生物35、无人机及其组件36、某些医疗设备37、风力涡轮机及其部件38,以及机器人和工业机械39进行调查,可能会对其征收关税。
(三)301关税
美国政府可以基于1974年《贸易法》第301条的授权对“不合理”或“歧视性”的外国行为征收关税。特朗普1.0时代的对华关税就是301关税,并且依然有效。特朗普总统已经指示美国贸易代表(USTR)针对涉嫌不合理或歧视性贸易行为启动301调查。目前,美国正在对中国半导体40、海事、物流和造船41等领域进行第301条调查。
我们注意到,2026年2月20日,HMTX Industries LLC等诉美国等案42中的原告已经向美国最高法院提交了一份调卷令申请(a Petition for a Writ of Certiorari),认为此案提出了一个关键问题:美国贸易谈判代表(USTR)在依据1974年《贸易法》第301条采取关税行动时,在时间、金额及方式方面,其扩大关税的能力是否存在限制。具体而言,在对来自中国的500亿美元进口商品征收关税后(这一金额被USTR视为与其调查的中国贸易行为所造成的具体损害“相称”)。但是,此后USTR宣布征收“补充”关税,覆盖大约5000亿美元的进口商品,几乎涵盖了整个美中贸易。这种激进的升级超越了国会在将其宪法赋予的对外贸易和关税权力授权给USTR时所仔细划定的法定界限。
1974年《贸易法》第301条允许USTR调查并采取行动应对外国的不公平贸易行为。该法律还允许USTR通过第307条,在特定情况下“修改或终止”现有的第301条措施。但国会从未授予USTR在这一有限修改条款下开展无限制贸易战的巨大权力。
从具体诉求看,原告认为在特朗普1.0中美贸易战中,USTR为了报复中国的反制措施,对另外价值2000亿美元的中国进口商品(“清单3”)征收10%的关税(后提高至25%),然后对约1200亿美元的商品(“清单4A”)征收15%的关税(后降至7.5%)。尽管这些关税被称为“补充税”,但现行关税远远超过了最初被视为对USTR调查的中国一系列做法“适当”的301条款关税响应。在没有国会批准或授权的情况下,每年对美国进口商征收了近750亿美元的关税。
回到美国最高法院判决中提及的“重大问题原则”,行政机构仅拥有国会赋予的权力,而“重大问题原则”禁止行政机构基于“模糊”(vague)或“谦逊措辞”(modest words)声称“授予外部监管权”,USTR对中国清单3及清单4A征301关税超过了“修改”的必要范畴,属于对行政权的“变革性扩展”。该案件的进展值得关注。
(四)338关税
美国1930年《关税法》第338节授权对美国商业实施不公平歧视的贸易措施的国家征收最高50%的关税,但该授权不能针对外国对其他国家“同等”适用相同的关税措施——即必须专门针对美国歧视。
以下是特朗普总统剩余的关税工具箱:
虽然特朗普总统仍然有以上征收关税的工具,但是没有基于IEEPA的关税权,凭借目前速度较慢(例如,301调查由于调查和公开听证等程序要求,通常需要至少9个月才能实施)、行业特定、时间有限(例如,122关税不能超过150天)或程序受限的权力,特朗普总统最喜爱的“关税”权利,基于最高院的判决已经被大大限缩,回归到其应有的状态。
三、IEEPA关税如何退还?
(一)关税尚未清算(liquidation)可以修改并拒绝支付IEEPA关税
通常,对于价值超过2500美元的进入美国的货物,进口商需向美国海关与边境保护局(CBP)缴纳保证金并缴纳估算关税。最终关税金额由CBP在清算过程中确定,通常耗时不到一年(技术上为入境日起314天)。进口商随后必须支付最终关税金额。
对于未清算的货物,进行修正(the Post Summary Correction,PSC)是最直接的途径。PSC是一个行政程序,无需诉讼且举证责任较低,是进口商和CBP最简化的方法。但PSC只能在登记清算前提交。
清算与否对于关税退还至关重要。未清算的货物仍可修改关税额,清算后申请退还IEEPA关税将变得非常困难,因此要考虑是否及时申请延长清算程序。
(二)清算后进口商有180天时间提出异议
清算后进口商有180天时间要求CBP解除入境记录并重新清算。需要提供的证据包括在CBP系统中保存的入境记录,相关文件包括:CBP 3461表、CBP 7501表、商业发票、装箱单、运输记录、原产地证明、缴纳相关关税的证明(如银行转账、CBP定期月结单)等。
政府可能会提出将IEEPA关税的退还额作为未来所欠122关税的“抵扣”,而非现金退款,但122关税的合法性也值得怀疑,是否能够要求直接用进口商的所得税抵扣IEEPA关税的退还额还有待观察。
(三)向美国国际贸易法院(CIT)起诉美国
在美国最高法院的判决中,认定CIT对关税法律事项拥有专属管辖权。如果CBP对IEEPA关税退还的异议予以拒绝,进口商可根据28 U.S.C.§1581向CIT起诉美国,但诉讼必须在缴纳关税日后两年内提起。
目前在CIT已经有大量要求退还IEEPA关税的诉讼。此前,CIT对2025年12月24日及之后所有与IEEPA相关的退款案件发布了行政暂缓令。该命令冻结了所有未分配的申请退款案件,直到最高法院作出“最终且不可上诉的判决”。随着最高法院现已宣布所有基于IEEPA的关税无效,CIT的行政暂停令被解除。因此,既已提交的退款诉讼和新提交的诉讼现在都可以继续进行。
(四)相关法律问题
首先,出口商能否要求进口商在获得美国关税退还的情况下要求赔偿。在实践中可能存在这样一种情况,即中国的出口商在美国进口商的要求下,双方协商对关税风险进行分担。这些参与关税风险分担的中国出口商可以基于合同向进口商要求退还多交的IEEPA关税。中国出口商应仔细审查其与美国进口商签订的商业合同,确定合同条款是否对如何分配追偿利益进行了约定。如果存在相关约定,可以基于相关合同条款要求进口商在获得美国IEEPA关税退还后,按照协议约定的分配原则退还由中国出口商承担的IEEPA关税。
其次,美国最终消费者有可能向经销商要求索赔。如果一个进口商/经销商在其2025年的公开声明中表明其价格上涨是由于对进口商品征收IEEPA关税导致,且这些关税最终被美国政府退还给进口商/经销商,消费者有可能会起诉进口商/经销商要求其退还多收的货物价款,否则可能会被指控存在不公平、欺骗行为或根据适用法律哄抬价格的行为。
第三,关于关税退还的税务处理。就美国联邦所得税而言,涉及税收优惠规则下,若纳税人2025年已将IEEPA关税计入销售成本,退税当年IEEPA关税退还是否可计入纳税人总收入值得关注。此外,如果公司已经将IEEPA关税纳入产业链转移定价结构,需要根据美国关税的变化及关税协定的调整判断是否需要进行相应调整。
四、IEEPA关税无效后双边关税协定何去何从?
迄今为止,美国政府已与19个国家达成或宣布全面或初步的互惠关税安排,以下是部分国家/地区的双边关税协定内容:
2025年5月,美国与英国达成协议43,英国汽车输美关税从27.5% 降至 10%(限10万辆);英国取消美国啤酒用乙醇关税,美方保留10% IEEPA基础关税。英国给予美国牛肉1.3万吨免税配额;取消美国科技公司2% 数字服务费;采购100亿美元波音飞机。美国对英国钢铝产品税率为25%(232关税)。
2025年7月,美国与欧盟达成框架协议,美国对多数欧盟商品设15%关税上限,飞机及零部件等部分商品零关税;欧盟取消大量美国商品关税,撤回报复性关税威胁。欧盟于2026年2月23日暂停协议批准程序,要求美方澄清新关税与框架协议的衔接,强调“绝不接受突破15%上限”。原定于2026年2月 24日欧洲议会的相关表决已推迟。
2025年7月,美国与日本达成框架协议,并于9月签署备忘录44。美国对日本汽车及零部件的25%关税降至15%(232关税)。日本承诺2029 年前对美投资 5500 亿美元,投资方向由美方主导,利润分配为:收回成本前五五分成,收回后美方拿 90%、日方10%;日方拒投项目将面临美方加征关税惩罚。
2025年7月美国与韩国达成《美韩战略贸易及投资协议》45,韩国3500亿美元对美投资+ 1000亿美元美能源采购,韩国对美全面零关税;韩国输美产品IEEPA关税统一适用15%上限,汽车/零部件:(232关税)从25%降至15%,木材/木制品、制药(232关税):统一15%。
2025年10月26日美国与柬埔寨签署《美柬互惠贸易协定》(US‑Cambodia Agreement on Reciprocal Trade)美国对柬埔寨实施19%IEEPA关税,柬埔寨对美国商品100% 零关税。
2026年2月初,美国与印度达成协议,美国对印度的IEEPA对等关税从25%降至18%;印度取消/降低美国工业品及农产品(饲料用高粱、坚果、水果、豆油、酒类等)关税。美国将取消印度仿制药、宝石钻石、飞机零部件等商品的对等关税。
2026年2月19日美国与印度尼西亚签署协议,印尼取消对99% 以上美国出口产品的关税;美国对印尼维持 19% IEEPA关税,部分印尼商品(棕榈油、咖啡、橡胶、电子/半导体、飞机零部件等)享零关税。双方敲定约330 亿美元商业合作,含150亿美元能源采购、135亿美元航空产品采购、45亿美元农产品采购。待双方国内程序完成后生效。
2025年11月14日,美国与瑞士及列支敦士登公布《公平、平衡、互惠贸易协议框架》,美国对瑞士、列支敦士登商品适用不超过 15% 的IEEPA关税;瑞士承诺扩大对美采购、消除壁垒,并推动企业2028 年前对美投资2000亿美元,其中2026年落实670亿美元,列支敦士登同步参与投资承诺,金额相对较小。瑞士及列支敦士登取消美工业品关税,降低海鲜、水果等农产品关税;为美500吨牛肉、1000吨野牛肉、1500吨禽肉设立免税配额。46
鉴于这些双边关税协定谈判的美方筹码IEEPA关税已被认定为非法,如果双边关税协定中的IEEPA关税超过目前的10%122关税,与美国达成双边关税协定的国家通常会有动机重新谈判关税条款。即使此前已经获得较为优惠IEEPA关税安排的国家,如果发现其他国家的关税与自己辛苦换来的优惠关税安排持平或更优,为保持贸易竞争优势也有充分的动机重新与美国进行谈判以便获得更优的关税安排。
此外,即使一个国家的贸易谈判代表已经与美国政府通过谈判达成协议,仍然需要通过该国立法机构的批准才能使得双边关税协议生效,而从欧盟的做法看出,所有国家/地区的立法机构面对美国最高法院的判决以及122关税的高度不稳定性,都会重新评估美国关税的影响,并要求行政机关重新与美国进行关税谈判。
我们正在经历百年未有之大变局,需要从每个环节关注事态的发展与变化,以确保自身处于不败之地。
参考文献:
[1]小约翰·格洛弗·罗伯茨John Glover Roberts, Jr.是美国律师、法学家及法官。他目前是第17任美国首席大法官。加入最高法院前,他是美国哥伦比亚特区巡回上诉法庭法官。
[2]《国际紧急经济权力法》(The International Emergency Economic Powers Act,IEEPA)参见https://www.law.cornell.edu/uscode/text/50/chapter-35。
[3]美国最高法院Learning Resources, Inc. v Trump判决参见 https://www.supremecourt.gov/opinions/25pdf/24-1287_4gcj.pdf。
[4]参见白宫2026年2月20日行政命令 https://www.whitehouse.gov/presidential-actions/2026/02/ending-certain-tariff-actions/。
[5]参见白宫行政命令 https://www.whitehouse.gov/presidential-actions/2025/07/addressing-threats-to-the-us/
[6]1930年美国《关税法》第321条确立了“小额豁免制度”(De Minimis Exception)的法律基础,授权美国海关与边境保护局(CBP)对每日每位收件人申报价值不超过一定金额的进口货物,给予免征关税并免于提交正式报关单(如CBP表格7501)的待遇。2016年起,根据《贸易便利与执法法案》(TFTEA),该豁免门槛从原先的200美元上调至800美元,以适应跨境电商和小包裹贸易的发展。在2025年5月2日,特朗普基于IEEPA取消了小额包裹免税待遇,并不断调整相关政策。参见白宫行政命令 https://www.whitehouse.gov/presidential-actions/2025/07/suspending-duty-free-de-minimis-treatment-for-all-countries/。
[7]2025年7月3日,美国国会众议院以218票对214票的表决结果通过了总统特朗普推动的《大而美法案》。7月4日,特朗普总统正式签署该法案,使其于美国独立日当天生效。法案规定在2027年7月1日之后,所有国家的800美元以下包裹将全面取消小额豁免政策,统一纳入标准清关和征税体系中。除取消免税外,法案还要求跨境平台和物流企业加强申报透明度,要求提供更多产品来源、价值、分类与品牌信息,强化“商品真实性”和“贸易链条可追溯性”的监管要求。
[8]参见美国白宫针对继续暂停小额包裹免税的行政命令 https://www.whitehouse.gov/presidential-actions/2026/02/continuing-the-suspension-of-duty-free-de-minimis-treatment-for-all-countries/。
[9]美国《宪法》第一条第八款 国会有权:
“赋课并征收直接税、间接税、关税与国产税,以偿付国债及用于合众国共同国防与公共福利,但所征各种税收、关税与国产税应全国统一;管理同外国的、各州之间的和同各印第安部落的贸易;”
[10]美国《宪法》第二条“第一款 行政权属于美利坚合众国总统。第二款 总统是合众国陆军、海军和征调为合众国服役的各州民兵的总司令……总统经咨询参议院并取得同意有权缔结条约……总统提出人选,经咨询参议院和取得其同意后任命大使、公使和领事……”
[11]IEEPA第1702(a)(1)(B)条:
“(a) (1) 依照第202条所指定的时间及范围内,总统可按照其所订立的规则,借着指示、许可证或其他方式——
(B) 调查、在调查进行期间予以暂时阻止、监管、指示及强令、使之失效、作废、防止或禁止任何涉有外国或其国民权益或受美国管辖的财产,受获取、持有、扣留、使用、转移、撤回、运输、进口或出口,或进行任何交易,或行使任何与该等财产有关的权利、权力或特权;”
[12]尼尔·麦吉尔·戈萨奇(Neil McGill Gorsuch)是在任的美国最高法院大法官。在2016年,安东宁·斯卡利亚大法官去世。在2017年,美国总统唐纳德·特朗普上任后,提名49岁的戈萨奇出任美国最高法院大法官,并最终以54票支持,45票反对,获得参议院确认提名,于2017年4月10日正式就任。
[13]埃米·薇薇安·科尼·巴雷特(Amy Vivian Coney Barrett)是在任的美国最高法院大法官,也是最高法院大法官中第五位女性。她曾担任安东宁·斯卡利亚的法官助理。2020年9月26日,总统特朗普提名巴雷特为美国最高法院大法官。2020年10月26日,美国参议院通过巴雷特的提名后随即宣誓,48岁的巴雷特成为美国最高法院第115任大法官。巴雷特被视为最高法院保守派的一员。
[14]索尼娅·玛丽亚·索托马约尔(Sonia Maria Sotomayor)是在任的美国最高法院大法官。她于2009年6月1日被奥巴马总统提名,自2009年8月8日起任职。索托马约尔是最高法院的第一位西班牙裔和拉丁裔成员。
[15]埃琳娜·卡根(Elena Kagan)是在任的美国最高法院大法官。她是美国最高法院第112位大法官,同时也是该法院历史上第四位女性大法官。她被认为是最高法院中温和的自由派之一。
[16] 凯坦吉·奥尼卡·布朗·杰克逊(Ketanji Onyika Brown Jackson),美国律师、法官,现任美国最高法院大法官。2022年1月,大法官斯蒂芬·布雷耶宣布退休,同年2月25日拜登总统宣布提名杰克逊为美国联邦最高法院大法官,同年4月7日美国参议院以53票支持、47票反对的票数通过对杰克逊的提名,成为美国首位非裔女性大法官。
[17]布雷特·迈克尔·卡瓦诺(Brett Michael Kavanaugh),美国律师、法官,2018年10月6日获得美国参议院确认成为美国最高法院大法官。由于最高法院大法官安东尼·肯尼迪退休,美国总统特朗普在2018年7月9日提名卡瓦诺为大法官之候选人。在提名准备进入表决阶段之际,克里斯汀·布莱西·福特公开声称在20世纪80年代初,两人都是高中生时,卡瓦诺性侵犯了她。经历联邦调查局的调查后,白宫认为有关指控未有证据显卡瓦诺性侵他人,参议院最终以50对48票通过卡瓦诺的最高法院大法官提名。卡瓦诺同日宣誓就职,成为特朗普任内第二位就职的大法官。
[18]克拉伦斯·托马斯(Clarence Thomas),美国法学家。自1991年以来担任美国最高法院大法官,他是美国最高法院继瑟古德·马歇尔后第二位非裔美国人大法官,也是第一个于二战战后出生的大法官,他属于美国最高法院大法官的保守派。
[19]小塞缪尔·安东尼·阿利托(Samuel Anthony Alito Jr.)是一名美国律师和法学家,现任美国最高法院大法官。2006年1月31日被乔治·沃克·布什任命为最高法院大法官。
[20]参见美国商务部GDP数据 https://www.bea.gov/data/gdp/gross-domestic-product。
[21]参见美国参议院联合经济委员会美债数据 https://www.jec.senate.gov/public/index.cfm/republicans/2025/12/national-debt-hits-38-40-trillion-increased-2-23-trillion-year-over-year-6-12-billion-per-day
[22]参见美国白宫2026年2月20日公告《征收临时进口附加费以解决根本的国际支付问题》https://www.whitehouse.gov/presidential-actions/2026/02/imposing-a-temporary-import-surcharge-to-address-fundamental-international-payments-problems/
[23]参见公告附件I https://www.whitehouse.gov/wp-content/uploads/2026/02/2026Section122.prc_.ANNEX1_.FINAL_.pdf
[24]参见公告附件II https://www.whitehouse.gov/wp-content/uploads/2026/02/2026Section122.prc_.ANNEX2_.Final_.pdf
[25]参见 https://globaltradealert.org/reports/S122-US-Tariff-Estimates
[26]参见 钢铁232关税 https://www.federalregister.gov/documents/2025/02/18/2025-02833/adjusting-imports-of-steel-into-the-united-states
[27]参见铝232关税 https://www.federalregister.gov/documents/2025/02/18/2025-02832/adjusting-imports-of-aluminum-into-the-united-states
[28]参见 铜232关税 https://www.federalregister.gov/documents/2025/08/05/2025-14893/adjusting-imports-of-copper-into-the-united-states
[29]参见 汽车及汽车零部件232关税 https://www.federalregister.gov/documents/2025/04/03/2025-05930/adjusting-imports-of-automobiles-and-automobile-parts-into-the-united-states
[30]参见 半导体232关税
https://www.federalregister.gov/documents/2026/01/20/2026-01052/adjusting-imports-of-semiconductors-semiconductor-manufacturing-equipment-and-their-derivative
[31]参见 重型车辆232关税 https://www.federalregister.gov/documents/2025/10/22/2025-19639/adjusting-imports-of-medium--and-heavy-duty-vehicles-medium--and-heavy-duty-vehicle-parts-and-buses
[32]参见 木材232关税 https://www.federalregister.gov/documents/2025/10/06/2025-19482/adjusting-imports-of-timber-lumber-and-their-derivative-products-into-the-united-states
[33]参见 对关键矿产的232调查 https://www.federalregister.gov/documents/2025/04/25/2025-07273/notice-of-request-for-public-comments-on-section-232-national-security-investigation-of-imports-of
[34]参见 对药品的232调查 https://www.federalregister.gov/documents/2025/04/16/2025-06587/notice-of-request-for-public-comments-on-section-232-national-security-investigation-of-imports-of
[35]参见 对多晶硅及其衍生物的232调查 https://www.federalregister.gov/documents/2025/07/16/2025-13345/notice-of-request-for-public-comments-on-section-232-national-security-investigation-of-imports-of
[36]参见 对无人机及其组件的232调查 https://www.federalregister.gov/documents/2025/07/16/2025-13365/notice-of-request-for-public-comments-on-section-232-national-security-investigation-of-imports-of
[37]参见 对某些医疗设备的232调查 https://www.federalregister.gov/documents/2025/09/26/2025-18729/notice-of-request-for-public-comments-on-section-232-national-security-investigation-of-imports-of
[38]参见 对风力涡轮机及其部件的232调查 https://www.federalregister.gov/documents/2025/08/25/2025-16191/notice-of-request-for-public-comments-on-section-232-national-security-investigation-of-imports-of
[39]参见 对机器人及工业机械的232调查 https://www.federalregister.gov/documents/2025/09/26/2025-18749/notice-of-request-for-public-comments-on-section-232-national-security-investigation-of-imports-of
[40]参见 USTR对中国半导体行业的301调查 https://ustr.gov/trade-topics/enforcement/section-301-investigations/section-301-chinas-targeting-maritime-logistics-and-shipbuilding-sectors-dominance
[41]参见 USTR对海事、物流、造船业的301调查 https://ustr.gov/trade-topics/enforcement/section-301-investigations/section-301-chinas-targeting-maritime-logistics-and-shipbuilding-sectors-dominance
[42]参见 https://www.cafc.uscourts.gov/opinions-orders/23-1891.OPINION.9-25-2025_2578632.pdf。
[43]美国与英国协议内容 https://www.federalregister.gov/documents/2025/06/23/2025-11473/implementing-the-general-terms-of-the-united-states-of-america-united-kingdom-economic-prosperity
[44]美国与日本协议内容 https://www.federalregister.gov/documents/2025/09/09/2025-17389/implementing-the-united-states-japan-agreement
[45]美国与韩国协议内容 https://www.federalregister.gov/documents/2025/12/04/2025-21940/implementing-certain-tariff-related-elements-of-the-us-korea-strategic-trade-and-investment-deal
[46]参见 美国与瑞士及列支敦士登公布《公平、平衡、互惠贸易协议框架》内容https://www.federalregister.gov/documents/2025/12/18/2025-23316/implementing-certain-tariff-related-elements-of-the-framework-for-a-united
(原标题:美国最高法院判决特朗普IEEPA关税违法,下一步会怎样?丨德恒研究)
来源:德恒律师事务所
作者:丁亮,德恒律师事务所合伙人;联系方式:邮箱:dingliang@dehenglaw.com
