在错综复杂的国际环境下,2025年的埃及经济表现出明显韧性,并呈现出复苏的积极态势。宏观经济数据显示,埃及2024-2025财年实现实际GDP增长4.5%,显著高于上一财年的2.4%。世界银行2026年1月发布的《全球经济展望》报告预测埃及2025-2026财年、2026-2027财年实际GDP增长率分别为4.3%、4.8%。同时,埃及央行发布第三季度货币政策报告,预计2025年全年通胀率均值将达14%,2026年将进一步回落至10.5%,相比2024年28.3%的通胀水平明显改善。此外,大规模外部融资顺利推进,IMF完成了对埃及80亿美元贷款计划的第四次审查并批准立即拨付12亿美元,欧盟也批准了50亿欧元的宏观金融援助方案。外国直接投资(FDI)流入强劲,2025年上半年埃及共吸引90亿美元净FDI,极大地缓解外汇短缺和债务压力。这些积极变化共同勾勒出埃及经济在挑战中企稳向好的图景。
根据中国信保厦门分公司承保数据显示,2022年以来,厦门地区出口埃及业务风险波动显著,但在追偿减损方面呈现积极变化。出险率从2022年的6.28%攀升至2024年的26.4%。2025年虽回落至4.3%,但仍处于较高水平(全球0.7%)。在追偿减损方面,2022-2024年报损案件中,有65%的案件通过赔前减损成功挽回损失,高于同期全球平均水平19个百分点;赔后案件在追讨期间平均追回21%的欠款,明显高于同期非洲平均水平。得益于追偿效果提升,埃及国别净赔付率从2022年的355%逐年降低,2022-2024年期间为152%,到2025年进一步下降至35%,风险化解趋势向好。
尽管数据层面表现积极,但出口埃及业务仍存在诸多不容忽视的风险。这些风险的传导路径可以归纳为两个主要维度:一是宏观经济波动,外汇管制与汇率压力引发买方的支付延迟;二是海关政策严苛导致的清关受阻与货物交付风险。
一、宏观环境与支付风险
(一)风险传导机制:宏观变化→外汇管制、汇率承压→支付延迟
埃及经济呈现“非生产性收入依赖+刚性支出约束”的典型结构特征。在收入方面,埃及在经济发展过程中长期依赖能源出口、旅游业、苏伊士运河收入等非生产性外汇收入。此类收入极易受到国际经济形势的影响,这也导致国家财政收入缺乏稳定增长预期。在支出方面,埃及体制运行成本、社会福利、债务利息和粮食进口开支等长期默认的契约性支出难以削减,长期的财政失衡迫使政府不断举债弥补资金缺口,外债规模不断攀升。数据显示,2025年6月底埃及净国际储备增至487亿美元,但外债总额高达1612.3亿美元,整体偿债压力大。
外债高企背景下,外汇管制成为埃及货币政策核心工具,其政策相对严格且波动性大,受国际收支、外汇储备和对外经济部门运行状况等因素影响显著,执行层面实施迅速、变化频繁,甚至缺乏连贯性。这直接导致埃及进口商购汇流程复杂冗长,具有较大不确定性,进而频繁引发货款支付延迟或资金无法顺利结算。
与此同时,自2016年实行浮动汇率后,埃镑走势成为经济恶化的“放大器”。自2022年以来,埃镑对美元的汇率已经累计贬值超过50%,到了2026年初,官方汇率更是跌至1:47(2022年初为1:15),直接推高埃及进口商采购成本,物价水平显著上涨。埃及央行数据显示,2023年埃及通胀率一度超过30%,2024年末仍高达约25%,2025年通胀率预计将达14%。高通胀和埃镑贬值则进一步推高国内运营成本,埃及本土企业生产效率较低,难以通过本地化替代降低进口依赖,形成“进口成本上升→通胀加剧→进口需求萎缩→外汇收入减少”的恶性循环。尽管近期埃镑汇率企稳、通胀压力有所缓解,但外债高企、外汇短缺、高通胀的“三重压力”仍将持续,这些结构性挑战相互交织,短期内难以根本消除。汇率波动通过贸易渠道直接影响买方信用行为,具体表现为付款延迟、违约甚至失联等风险上升。这种因宏观金融环境不稳定所引发的微观信用风险,将持续影响贸易稳定与出口企业收汇安全。
二、海关政策与物流风险
(一)风险传导机制:要求严苛→成本增长、效率下降→交付延迟
埃及海关政策呈现“文件标准严苛+操作流程复杂”的特征,从单据合规性审查到系统核验(例如ACID号全流程标注),每个环节都需要进口商承担额外合规成本。物流层面则面临“港口拥堵+清关延迟”的双重挑战。主要港口因清关效率低、操作流程复杂,显著延长货物运转周期,增加仓储成本,甚至可能导致货物因超期滞留被强制拍卖。
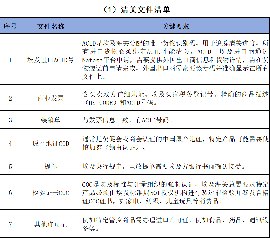
根据中国信保海外渠道调研反馈,埃及清关的具体流程及要点如下:
1.报关、清关文件准备

2.货物运输安排
中埃之间的主要货物运输形式为海运(一个月左右)和空运(10-16个小时)。
3.货物预申报
2021年起,埃及对入境货物推行强制性货物预申报制度。埃及海关货物进口预申报系统(Advanced Cargo Information System,ACI系统,也称CARGO X系统)是埃及财政部依托NAFEZA平台在全国所有港口推行的新海关系统。该系统要求所有通过海运出口至埃及的货物,必须在货物装运前将货物有关的数据及主要单证在系统中进行登记,最迟在货物出运前48小时提交海关审核,具体流程如下:
(1)埃及进口商需在埃及门户网站Nafeza上进行注册。当有货物进口时,埃及进口商应在Nafeza提交申请,以启动货物进口程序。每笔交易需在“Nafeza”平台上单独提交申请。
(2)货物装运前,埃及进口商需及时在“Nafeza”平台详细申报货物信息,包括物品、价格、数量等。埃及海关将对“Nafeza”平台收到的申请及随附文件进行审查。如果埃及进口商的申请获得批准,“Nafeza”平台将在48小时内生成唯一的ACID编号。
(3)ACID编号生成后,“Nafeza”平台通知埃及进口商。外国出口商向埃及进口商获取ACID编号后,应在所有贸易文件,包括发票、原产地证书和提单、装箱单等所有文件上注明ACID编号。单证无ACID编号的货物将无法在埃及清关。
(4)外国出口商需在埃及海关平台CARGO X上完成注册,在货物抵达埃及前,外国出口商应将所有标有ACID编号的贸易单证上传到CARGO X,埃及进口商应在CARGO X中核实和确认进口货物的数据和贸易单证。
(5)埃及海关将对申报的贸易进行审查并批准。进口商可以在货物到达时开始清关程序。
4.清关与查验
埃及海关将核查货物与单证一致性,评估关税、增值税等相关税费,缴税后即可提货。
需要注意的是,根据埃及海关相关制度,转卖或退运货物需取得原收货人出具的不反对证明书(Non objection certificate)。埃及主要港口在斋月前夕普遍严重拥堵,加之复杂的海关清关程序,货物容易在堆场长期积压。如果银行一直无法获得美元,造成埃及进口商无法付款提货,也不配合货物的转卖或退运,货物便将滞留港口。货物到港后超过8天未被提取便会产生滞期费,超过90天未被提取,海关会认为货物已被放弃,并会视货物情况开启拍卖程序。
三、出口企业如何做好风险控制?
对埃及出口贸易机会与挑战并存,企业切不可掉以轻心,在此提出几点建议供企业参考:
(一)事前防控:谨慎选择贸易伙伴
建议出口企业重视对埃及买方缔约、履约能力的调查评估,可通过中国信保资信服务查询买方历史履约记录,掌握买方的基本信息(企业规模和性质)、财务状况(资产、负债)、经营状态(年营业规模、行业类别、是否有进出口业务)等,提前了解买方换汇安排、付汇路径等情况。同时密切关注埃及的进口及汇兑政策,谨慎决定单笔交易金额,控制出运节奏,降低单次出运收汇风险敞口。
(二)事中管理:把控出运重要节点
货物出运前,仔细了解埃及当地最新的海关政策、进出口产品标准和法律法规等,确保信息的及时和准确。货物出运后,注意保持与承运人和埃及买方的沟通,关注货物装船、到港、应付款日等关键节点,及时确认货物状态、买方收货意愿和付款安排,降低收汇风险。
(三)事后应对:及早委托信保介入
一旦发现买方出现付款延迟等风险信号,及时向中国信保报损或索赔,并委托追偿积极减损,必要时可及时采取法律行动,向买方或者银行发送律师函进行施压,可获得较好的追偿效果。
(原标题:出口埃及需关注的风险 | 信保观察)
来源:中国信保厦门分公司
