一、前言
当前,国际EPC交钥匙工程在全球基础设施、能源化工等领域的应用日益广泛,尤其在“一带一路”倡议推动下,中国企业纷纷进军海外市场,整个行业呈现出全球化布局、项目规模化、技术集成化的发展趋势,但同时也面临着地缘政治波动、汇率起伏、供应链中断等系统性风险,也存在跨文化沟通壁垒、多国技术标准差异、跨境法律体系复杂等特殊挑战,给项目全生命周期管控带来严峻考验。设计管理作为国际EPC项目的核心起点与关键环节,串联勘察、采购、施工、调试等全流程工作,其管理成效直接决定项目的进度、成本、质量与安全,而当前行业内普遍存在设计责任划分模糊、变更管控不规范、法律风险防范不足等问题,易引发合同纠纷、质量事故等问题,严重影响项目履约效率与企业核心竞争力。在此背景下,开展国际EPC交钥匙工程项目设计管理与法律风险分析,结合《联合国国际货物销售合同公约》等国际通用规则,以及项目所在国属地法律要求,能为业主方与承包方提供兼具针对性与可操作性的实践指引,助力其明晰权责边界、优化管控流程、规避法律风险,保障项目高效合规推进。
二、国际EPC交钥匙工程设计管理的核心概念与分类
(一)核心概念
国际EPC交钥匙工程是指总承包方按照合同约定,全程承担项目设计(Engineering)、采购(Procurement)、施工(Construction)等全流程工作,最终向业主方交付具备合格使用功能、可直接运营的工程产品的一体化承包模式,其核心特征体现为责任一体化、流程闭环化、交付终端化。而设计管理作为该模式下的核心管控环节,是以项目整体目标为导向,对设计全流程进行计划、组织、协调、控制的系统性管理工作,涵盖设计需求梳理、标准适配、成果审核、变更管控、技术交底等核心内容。[1]相较于国内EPC项目,国际场景下的设计管理更具特殊性,需兼顾多语言沟通适配、国际与属地技术标准融合、跨境设计审批合规、跨文化需求对接等核心要点,是保障国际EPC项目高效履约、规避法律与技术风险的关键基础。
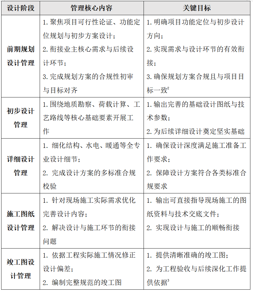
1. 按设计阶段分类
在EPC工程总承包模式下,设计管理贯穿项目全生命周期,是统筹技术实现、衔接各阶段工作、保障项目目标落地的核心环节。从前期策划到竣工交付,设计管理需按阶段层层递进、精准管控,依次覆盖前期规划设计、初步设计、详细设计、施工图纸设计及竣工图设计五大核心阶段,各阶段既独立承担关键技术输出任务,又前后衔接、闭环管理,共同实现从需求到落地、从方案到实体的全过程技术支撑与合规保障。

2. 按管理主体分类
在 EPC 工程总承包项目的设计管理体系中,业主方、承包方及第三方监理咨询机构依据各自角色定位,形成权责清晰、协同联动的管理格局。三方各司其职、相互制衡,共同保障设计工作有序推进、设计成果合规落地。

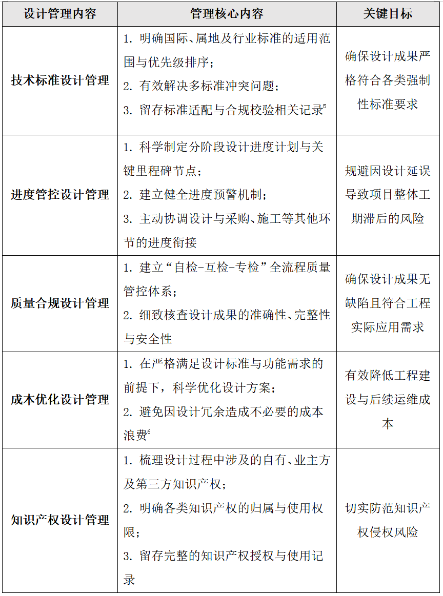
3. 按管理内容分类
设计管理需从技术、进度、质量、成本及知识产权等多个维度实施系统性管控,通过各维度管理职能的协同发力,保障设计工作全流程规范高效,最终实现项目技术可靠、进度可控、质量达标、成本优化及风险可控的综合目标。

注释:
[1]参见张水波、陈勇强:《国际工程总承包:EPC交钥匙合同与管理》,中国电力出版社2008年版,第10-15页。
[2]参见《建设项目工程总承包管理规范》(GB/T 50358-2017),中华人民共和国住房和城乡建设部、国家质量监督检验检疫总局2017年5月4日发布,2018年1月1日实施,第5.2条。
[3]参见王伍仁:《EPC工程总承包管理》,中国建筑工业出版社2008年版,第143-162页。
[4]参见前引1,第57-69页。
[5]参见汪世宏、陈勇强:《国际工程咨询设计与总承包企业管理》,中国建筑工业出版社2010年版,第186-210 页。
[6]参见周凯:《设计院牵头EPC模式下的项目管理》,载《四川水力发电》2025 年第3期,第103-105页。
参考文献
一、中国国内法、司法解释等文件:
[1]《建设项目工程总承包管理规范》
[2]《中华人民共和国建筑法》
[3]《建设工程质量管理条例》
[4]《建设工程勘察设计管理条例》
二、国际公约:
[5] 《联合国国际货物销售合同公约》(CISG)
[6]《承认及执行外国仲裁裁决公约》(纽约公约)
三、学术著作:
[7]张水波、陈勇强:《国际工程总承包:EPC交钥匙合同与管理》,中国电力出版社2008年版
[8]王伍仁:《EPC工程总承包管理》,中国建筑工业出版社2008年版
[9]汪世宏、陈勇强:《国际工程咨询设计与总承包企业管理》,中国建筑工业出版社2010年版
四、期刊论文:
[10]周凯:《设计院牵头EPC模式下的项目管理》,载《四川水力发电》2025 年第3期
[11]王赫、张卫东:《国际EPC项目设计审批的问题与对策》,载《国际经济合作》2015年第9期
[12]夏书丹、刘秉新:《委内瑞拉EPC总承包项目设计工作本土化探析》,载《国际工程与劳务》2010年第7期
(原标题:视点 | 刘俊丽:国际EPC项目设计管理:法律风险识别与管控要点(上))
来源:德和衡研究院
作者:刘俊丽,高级合伙人,管理主任,合伙人会议薪酬与分配委员会主任,建设工程与房地产业务中心副总监;联系方式:13391809892,liujunli@deheheng.com
