转载自安永,原文标题:增值税法落地:政策衔接与税制要素详解——配套文件系列解读第一弹
2026年1月1日,《中华人民共和国增值税法》(以下简称“《增值税法》”)及其实施条例的正式施行,标志着我国第一大税种正式迈入“税法时代”。《增值税法》及其实施条例构建了整体税收框架,但对于原有政策和征管规则如何延续与衔接,纳税人仍存有诸多关切。这些问题的明确,是确保新法平稳落地、稳定市场预期的关键。
为保障《增值税法》有效实施,财政部和国家税务总局近日陆续发布了一系列配套文件。这些文件“多管齐下”:既有明确税制要素的财税公告,也有延续特定优惠政策的文件,还有明确征管操作的公告,全方位保障新旧税制的平稳过渡。
值得注意的是,这并非终点,业界还期待将有关于长期资产等进项税额抵扣等文件继续发布,持续完善增值税法治拼图。
鉴于配套文件涉及面广、内容丰富,我们将发布系列文章进行系统解读,本篇作为系列第一篇将聚焦政策层面,围绕税制核心要素展开,梳理征税范围的界定、优惠政策的延续与调整、以及简易计税与差额计税的适用规则。
一、近期公告内容划重点
(一)征税范围与税率适用
- 财政部 税务总局公告2026年第9号(以下简称“财税9号公告”),即《关于增值税征税具体范围有关事项的公告》:界定9%税率货物的具体范围,发布销售服务、无形资产、不动产注释,为税率适用提供判定依据;
- 财政部 税务总局公告2026年第10号 (以下简称“财税10号公告”),即《关于增值税法施行后增值税优惠政策衔接事项的公告》:系统整合起征点标准、免税项目、简易计税项目、差额计税规则,是本次配套文件的核心;
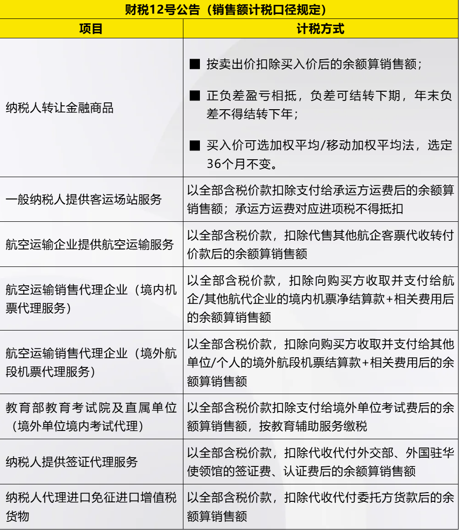
- 财政部 税务总局公告2026年第12号(以下简称“财税12号公告”),即《关于明确增值税应税交易销售额计算口径的公告》:明确金融商品转让、客运场站服务、机票代理等特定业务的差额计税口径与发票开具规则。
(二)出口退(免)税相关
- 财政部 税务总局公告2026年第11号 (以下简称“财税11号公告”),即《关于出口业务增值税和消费税政策的公告》:明确了出口退(免)税、免税、征税三类政策的适用范围、计税依据与计算方法;
- 国家税务总局公告2026年第5号(以下简称“总局5号公告”),即《出口业务增值税和消费税退(免)税管理办法》:以八章六十四条的篇幅,全面规范出口退税的备案、申报、审核、收汇管理、单证管理及违章处理;
- 财政部 税务总局公告2026年第2号,即《关于调整光伏等产品出口退税政策的公告》,明确自2026年4月1日起取消光伏产品出口退税,电池产品退税率从9%降至6%并于2027年1月1日起取消退税。
(三)纳税人登记与管理
- 国家税务总局公告2026年第2号(以下简称“总局2号公告”),即《关于增值税一般纳税人登记管理有关事项的公告》:明确一般纳税人登记管理有关事项;
- 国家税务总局公告2026年第4号(以下简称“总局4号公告”),即《关于起征点标准等增值税征管事项的公告》:即细化起征点适用规则,明确自然人按月纳税的具体情形及小规模纳税人可全部或部分放弃减税、免税并开具增值税专用发票的权利。
二、增值税法体系拼图进一步完善
(一)增值税征税具体范围
财税9号公告将原财税字[1995]52号《农业产品征税范围注释》、国税发[1993]151号《增值税部分货物征税范围注释》的内容,以及财税[2016]36号文(以下简称“36号文”)附件的销售服务、无形资产、不动产注释整合为《适用9%增值税税率货物范围注释》和《销售服务、无形资产、不动产注释》两个附件,细节变化值得关注。
《适用9%增值税税率货物范围注释》在农产品、食用植物油、石油液化气、天然气、图书、报纸、杂志、电子出版物、饲料、化肥、农机等表述上均有调整,所涉行业可详细对照比对,避免错误适用税率。本文仅列示部分内容供参考:
- 明确豆制品(如豆腐、豆皮等)、调制乳、干鱼翅、动物排泄物、硝酸铵等不属于适用9%税率的货物;
- 引入食品安全国家标准,例如食用植物油应当符合《食品安全国家标准 植物油》(GB 2716-2018)。
《销售服务、无形资产、不动产注释》涉及到的核心变化点如下:
- 在服务分类层面,将原“现代服务”和“生活服务”两类合并为“生产生活服务”,预计申报时税目口径将有所调整;
- 在无形资产部分,“其他权益性无形资产”调整为“其他无形资产”,去掉了“权益性”的限定,定义中新增了“以及其他不具实物形态,但能带来经济利益的资产”的表述,覆盖范围理论上有所扩大;
- 电信行业中基础电信服务和增值电信服务分类变化较大,手机流量服务、短信和彩信服务、互联网宽带接入服务纳入基础电信范围;
- 货物运输代理服务定义调整,强调“代办手续”的代理属性;
- 快递相关业务定义延续财政部 税务总局公告2025年第5号《关于明确快递服务等增值税政策的公告》(以下简称“财税2025年5号公告”)中定义,但具体条件略有差异。
我们将财税9号公告与原规定的核心变化点具体条文对比总结于下表(变化点以红色标注):


实务提示:财税9号公告实质上完成了增值税征税范围的大规模“归并与整合”。对于企业而言,应根据自身业务涉税项目研读财税9号公告中新旧注释在表述上的差异,对企业内部涉税主数据的归类准则进行系统性梳理,以优化报税系统的自动化归集路径,降低申报口径偏差风险。对于2026年1月期间已发生业务,如涉及税率变化,需要关注前期事项的会计、税务、发票等处理是否能够与最新的法规要求保持一致,如不一致,需要针对具体情形制定应对方案。
“其他无形资产”定义的扩大,实质上为新兴资产的增值税处理预留了空间。这一调整在法规层面明确将数据资源、数字藏品(NFT)、算法模型、乃至合同权利义务转移等不具实物形态但能带来经济利益的资产纳入按无形资产管理的框架。
同时,财税9号公告和财税2025年5号公告在快递服务的具体定义上仍存在差异。财税2025年5号公告明确要求快递企业须“依法取得快递业务经营许可”,但财税9号公告未提及快递企业的经营许可要求,且明确“此前规定与本公告规定不一致的,以本公告为准”。从事快递业务的企业在实务执行中需关注相关政策表述的变化。
值得关注的是,货物运输代理服务定义将“办理”改为“代办”,强化了该服务的代理属性。采用自营模式的货代企业需审慎评估其业务安排是否仍符合货物运输代理服务的定义,并在合同签订、发票开具、账务处理等方面进行相应梳理。
(二)增值税起征点标准
1、根据财税10号公告,自2026年1月1日至2027年12月31日,小规模纳税人起征点标准如下:
- 按月计税:起征点为月销售额10万元(按季计税,起征点为季销售额30万元);
- 按次纳税:起征点为每次(日)销售额1,000元。(一日内多次应税交易,按日适用起征点标准)。
财税10号公告的规定将原阶段性优惠政策“月销售额10万元以下(含本数)”可享受免税的规定上升为起征点规定。但须注意的是,10号公告在起征点条款中表述中未沿用“含本数”表述,仅表述为“起征点为月销售额10万元/季度销售额30万元”。
在此基础上,以下调整内容值得关注:
2、不适用减按1%征收率征收增值税的例外情况:
10号公告明确,自2026年1月1日至2027年12月31日,小规模纳税人发生以下三类交易不适用减按1%的优惠政策,需按3%缴纳增值税。
- 销售不动产;
- 出租不动产;
- 转让土地使用权。
3、按月按次判定规则的明确
总局4号公告第二条列举自然人的六类情形明确须按月纳税,包括:
- 2025年8月8日起(含当日)新发行国债、地方政府债券、金融债券的利息(一次性收取利息的,以对应计息期月均分摊的利息,确定月销售额);
- 不动产出租(一次性收取租金的,以对应租赁期月均分摊的租金,确定月销售额);
- 互联网平台从业人员自互联网平台企业取得的服务收入;
- 自然人报废产品出售者通过“反向开票”销售报废产品;
- 保险代理服务、证券经纪人、信用卡和旅游行业代理人等;
- 国家税务总局规定的其他情形。
除此之外的情形实行按次纳税,进一步统一了执行口径。
4、放弃免税规则
总局4号公告第一条、第四条明确纳税人可选择“全部或部分”应税交易放弃免税、减税,并可对放弃减税(1%征收率)、免税的交易开具增值税专用发票。这一规定为小规模纳税人提供了更灵活的政策空间。
5、自然人纳税申报路径
为便利自然人纳税人履行纳税义务,总局4号公告第三条建立了“代开即申报”、“扣缴即申报”以及自行申报的三种申报路径,即:
- 代开发票的,主管税务机关在代开发票时征收增值税,即视为自然人办理了申报纳税;
- 有扣缴义务人的,扣缴义务人按规定申报缴纳扣缴的增值税,即视为自然人办理了申报纳税;
- 除已征收和已被扣缴增值税的应税交易外,本年度其他尚未缴纳增值税的应税交易,由自然人按照实施条例第四十四条的规定,自纳税义务发生之日起至次年6月30日前向主管税务机关申报纳税。
这种分类申报机制明确了不同情形下的申报要求,为自然人纳税人提供了更加明确的操作指引。
实务提示:起征点政策的更新不仅为小微纳税人提供了相对稳定的政策预期,也通过“分摊计算”和“灵活放弃”机制赋予了纳税人更多的政策空间。其中,总局4号公告允许纳税人“部分放弃”免税或减税,为小规模纳税人参与B2B贸易提供了关键支持。建议小规模纳税人根据下游客户的抵扣需求,灵活选择适用应税和减、免税,以实现“税负成本”与“客户需求”的平衡。此外,建议纳税人关注总局4号公告的解读,其中自然人适用财税10号公告第一条规定的一个月为计税期间的起征点标准,须将当月发生的全部应税交易(包括上述特定情形及其他情况下的交易)的销售额合并,统一适用月销售额10万元的起征点标准进行判断。
(三)简易计税政策的延续与调整
《增值税法》发布后,5%征收率是否继续存续成为业界普遍关注的问题之一。财税10号公告对简易计税政策进行了系统梳理,既延续了部分过渡性政策,也明确停止若干项政策的执行。其中值得关注的内容如下:
1、政策延续:5%和3%征收率项目的保留
财税10号公告第三条第(二)项明确,自2026年1月1日至2027年12月31日,一般纳税人发生以下应税交易,可以选择适用简易计税方法按照5%的规定征收率计税:
- 2016年4月30日前签订的不动产融资租赁合同,或者以2016年4月30日前取得的不动产提供的融资租赁服务;
- 收取开工日期在2016年4月30日前的一级公路、二级公路、桥、闸通行费;
- 出租其2016年4月30日前取得的不动产;
- 销售其2016年4月30日前取得(含自建)的不动产;
- 转让其2016年4月30日前取得的土地使用权;
- 房地产开发企业销售、出租自行开发的房地产老项目。
上述5%的规定征收率项目本质上是针对一般纳税人涉及的营改增前老项目的过渡性安排,小规模纳税人涉及的老项目则适用3%征收率。此外,财税10号公告亦延续了个人出租住房按简易计税方法依照3%征收率减按1.5%计税的优惠。
此外,财税10号公告明确,资管产品管理人运营契约制资管产品过程中发生的增值税应税行为,自2026年1月1日至2027年12月31日可选择适用3%征收率。按照《证券基金法》以及基金业协会的备案,资管产品包括公司型、合伙型和契约型基金。财税10号公告的规定明确将公司型和合伙型资管产品排除在外,避免了实操中的争议。
实务提示:财税[2017]56号文规定的资管产品由管理人为纳税人的适用3%简易计税,而合伙型基金应以合伙企业为纳税人,公司型基金以公司为纳税人,因此相关基金需审阅现行增值税处理是否符合财税10号公告的规定。
2、政策调整:部分简易计税政策取消
(1)甲供工程简易计税取消
相比征收率适用政策的平稳过渡,甲供工程的简易计税规则则出现了实质性调整。财税10号公告第五条第(六)项明确规定以下规定自2026年1月1日起停止执行:
- 一般纳税人为甲供工程提供的建筑服务,可以选择适用简易计税方法计税;
- 建筑工程总承包单位为房屋建筑的地基与基础、主体结构提供工程服务,建设单位自行采购全部或部分钢材、混凝土、砌体材料、预制构件的,适用简易计税方法计税。
但若纳税人在2026年1月1日前已适用简易计税方法的项目,继续按照原政策规定执行。
“已适用”应指已发生纳税义务并选择按简易计税方法计税的项目,而非仅在2026年1月1日前已签订合同或开工,即2025年12月31日前签订合同但尚未实际适用简易计税的甲供工程项目,可能无法享受过渡期安排,需按9%一般计税方法处理。若甲供材料无法取得进项税额,建筑企业实际税负将显著上升。
实务提示:对于2025年底前已签订的甲供工程合同,建议尽快与主管税务机关沟通确认过渡期政策的具体适用标准;新签订甲供工程合同时,应在合同中明确增值税处理方式,并设置相应价格调整条款。
(2)生物制品简易计税政策未予延续
值得生物医药企业特别关注的是,原规定适用生物制品3%简易征收率政策的以下政策均未在财税10号公告中延续:
- 财税[2009]9号:一般纳税人销售自产的用微生物、微生物代谢产物、动物毒素、人或动物的血液或组织制成的生物制品;
- 国家税务总局2012年第20号公告:属于增值税一般纳税人的药品经营企业销售生物制品;
- 国家税务总局2016年第8号公告:属于增值税一般纳税人的兽用药品经营企业销售兽用生物制品。
这意味着,自2026年1月1日起,上述一般纳税人销售以上自产生物制品或经营生物制品,不再适用3%的简易征收率,而应当根据具体生物制品种类确定适用税率,按一般计税方法计算缴纳增值税并可按规定抵扣进项税额。对于以往选择简易计税的生物制品企业而言,尽管可以抵扣进项税额,但由于生物制品行业的特殊性(如研发投入大、部分原材料难以取得进项发票等),实际税负可能仍将上升。
实务提示:生物制品生产和经营企业应当立即开展税负影响测算,梳理进项税额抵扣链条,优化供应商选择和采购管理,确保能够取得合规的增值税专用发票。同时,建议在产品定价、合同签订时充分考虑税负变化因素,并与下游客户做好沟通协调。
3、物业管理服务收取的自来水费等差额计税规定未予延续
- 物业管理服务收取的自来水费差额计税:财税10号公告未延续原国家税务总局公告2016年第54号允许物业企业以扣除对外支付的自来水水费后的余额按3%简易计税的规定;
- 人力资源外包服务差额计税:财税10号公告未延续原财税[2016]47号(以下简称“47号文”)规定,纳税人提供人力资源外包服务,其销售额不包括代为发放的工资和代缴的社保、住房公积金的政策;
- 小规模纳税人劳务派遣服务差额计税:财税10号公告仅延续了一般纳税人提供劳务派遣服务的差额计税政策。原47号文规定小规模纳税人可选择按5%征收率差额纳税的规定未予延续。
实务提示:涉及以上业务的企业应重新确认计税方式和定价策略,确认政策适用口径,避免合规风险。
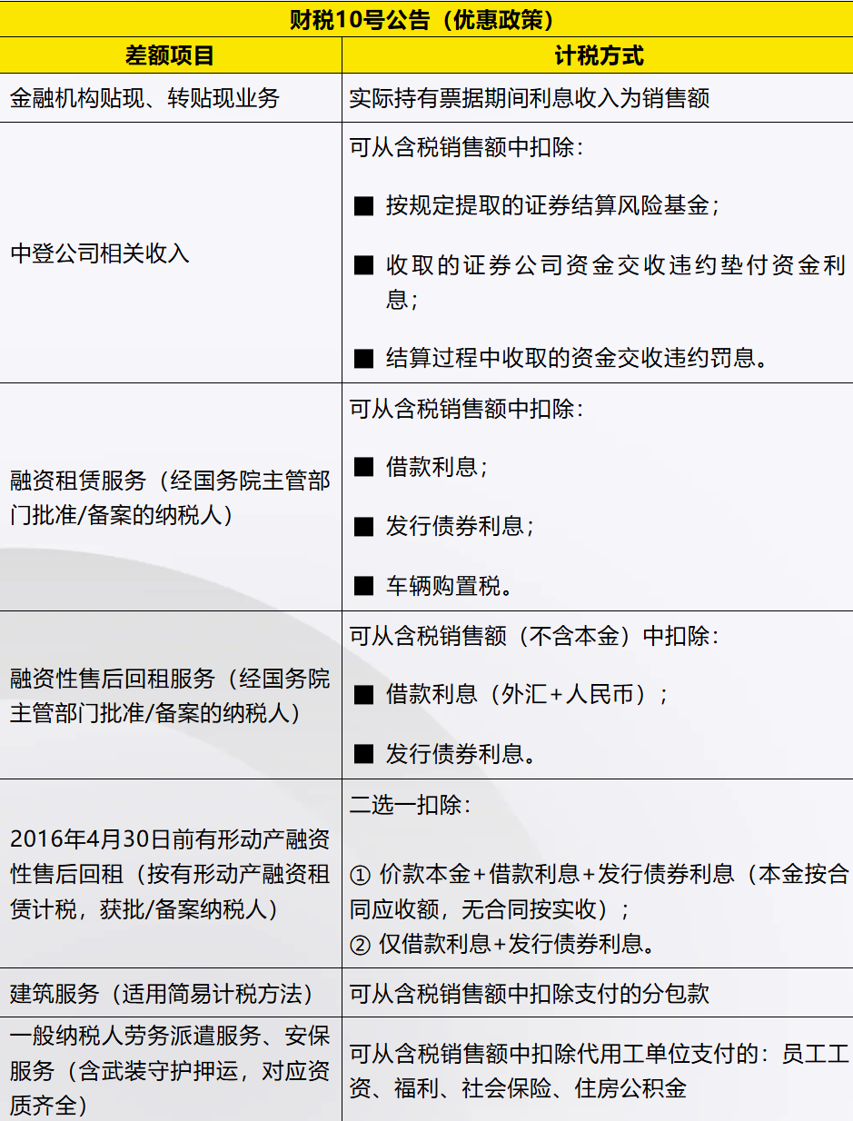
(四)差额计税政策的整合
财税10号公告和财税12号公告将原先分散在36号文附件2、财税[2016]47号、财税[2016]140号文等多个文件中的差额计税规定进行了系统整合和延续,其中财税10号公告涉及10大项(政策有效期至2027年12月31日),财税12号公告涉及8大项(无政策有效期),具体包括:



财税10号公告第四条第(十一)项还明确规定,上述特定差额计税情形中,从含税销售额中扣除的相关价款应取得合法有效凭证。同时,建筑服务分包差额计税仅适用于选择简易计税方法的情形。即一般计税方法下,建筑企业支付的分包款不得从销售额中扣除,而应通过取得增值税专用发票进行进项抵扣。
财税10号公告第四条第十项明确了金银首饰以旧换新业务的差额计税规则,即纳税人采取以旧换新方式销售金银首饰的,旧金银首饰的作价允许从含税销售额中扣除。相比原财税字[1996]74号规定“对金银首饰以旧换新业务,可以按销售方实际收取的不含增值税的全部价款征收增值税”的表述更加清晰。
实务提示:建筑企业在选择计税方法时,需综合考虑分包比例、进项抵扣情况等因素进行税负测算;金银首饰零售企业应完善以旧换新业务的台账管理,准确记录旧首饰作价金额。
(五)税收优惠项目的延续
《增值税法》第二十四条以法律形式确立了农业、医疗、教育、殡葬、残疾人服务等核心免税项目,财税10号公告则对这些法定免税项目的具体范围和适用条件进行了细化注释,基本延续了原政策口径。其中,财税10号公告第二条第(二)项明确了2026年1月1日至2027年12月31日期间继续免征增值税的项目,涵盖农业生产资料、技术转让开发、金融同业往来、统借统还利息、一年期以上人身保险保费等多个领域,基本延续了原有政策框架,未见实质性调整。而在加计抵减方面,财税10号公告以引用方式明确集成电路企业、工业母机企业、先进制造业企业的增值税加计抵减政策继续执行至2027年12月31日。
需要特别注意的是,财税10号公告第六条明确,除本公告及增值税法、实施条例和个人销售住房增值税政策的公告规定外,2025年12月31日前制发的国内环节增值税优惠政策同时停止执行,这意味着那些未被财税10号公告明确延续的增值税优惠政策,自2026年1月1日起自动失效。
以财税[2019]20号第三条规定的企业集团内资金无偿借贷免税政策为例,该政策虽经2023年第68号公告延续至2027年底,但并未在财税10号公告内列示,原因在于《增值税法》第五条视同应税交易的规定并不包括“无偿提供服务”的情形,企业集团内资金无偿借贷行为在新法体系下无需专门制定免税政策。
实务提示:“无偿提供服务”已不在视同应税交易范围内,但实务中仍需关注增值税反避税条款的适用边界,对于纳税人实施不具有合理商业目的的安排而免除增值税税款,税务机关可以予以调整。建议企业集团内部资金往来应保留充分的商业合理性证明材料,以避免潜在的税务质疑。
财税10号公告明确“公募证券投资基金(封闭式证券投资基金、开放式证券投资基金)管理人运用基金买卖股票、债券取得的收入”在2027年底前继续免征增值税。相较于36号文“证券投资基金(封闭式证券投资基金,开放式证券投资基金)管理人运用基金买卖股票、债券”的表述,财税10号公告加入了公募基金的限定范围,明确将“私募基金”排除在免税政策之外。
由于36号文未明确限定“公募”,而2012年修订的《证券投资基金法》已将私募基金纳入“证券投资基金”范畴,实务中不少私募基金比照公募基金适用免税处理。
实务提示:对于此前比照公募基金享受增值税免税的私募基金而言,买卖股票、债券取得的收入须缴纳增值税(资管产品适用简易计税方法,按3%征收率缴纳),税负成本将相应增加,需及时调整税务处理,并评估对基金收益的影响。
此外,每个企业应立即梳理2025年底前适用的所有增值税优惠政策,逐项核对是否在财税10号公告或其他已发布的配套文件中明确延续。如相关业务涉及任何未明确延续的优惠,应及时分析和确认相关增值税处理,避免2026年误用已失效政策导致补税风险。
结语
2026年增值税法配套文件的密集发布,不仅是对既有优惠政策的系统性衔接,更是在法治化背景下对征管逻辑的深度重构。对于纳税人而言,这不仅是税制更迭的过渡期,更是提升内部税务管理颗粒度的契机。通过提前梳理涉税主数据、对齐申报口径并完善业务闭环管理,企业能够更稳健地承接政策红利,实现从“看懂政策”到“合规落地”的平稳过渡。
本篇作为系列第一篇,聚焦于增值税税制要素解读,涵盖征税范围界定、税收优惠延续、以及简易计税与差额计税规则。在下一篇文章中,我们将系统梳理出口业务增值税和消费税政策的核心变化和影响,以及收汇管理、单证管理等须重点关注的事项,敬请期待。
来源:安永EY
作者:
- 沈瑛华,大中华区税收政策主管合伙人;联系方式:+86 138 1095 3131,Shirley.SHY.Shen@cn.ey.com
- 邸国莹,间接税服务高级经理;联系方式:+86 10 5815 4932,Amy.Di@cn.ey.com
- 王薇,税收政策经理;联系方式:+86 159 8678 2346,Sabrina-W.Wang@cn.ey.com
- 李芳,间接税服务经理;联系方式:+86 152 1046 0879,Freda-F.Li@cn.ey.com
声明:本文是为提供一般信息的用途所撰写,并非旨在成为可依赖的会计、税务、法律或其他专业意见。请向您的顾问获取具体意见。
