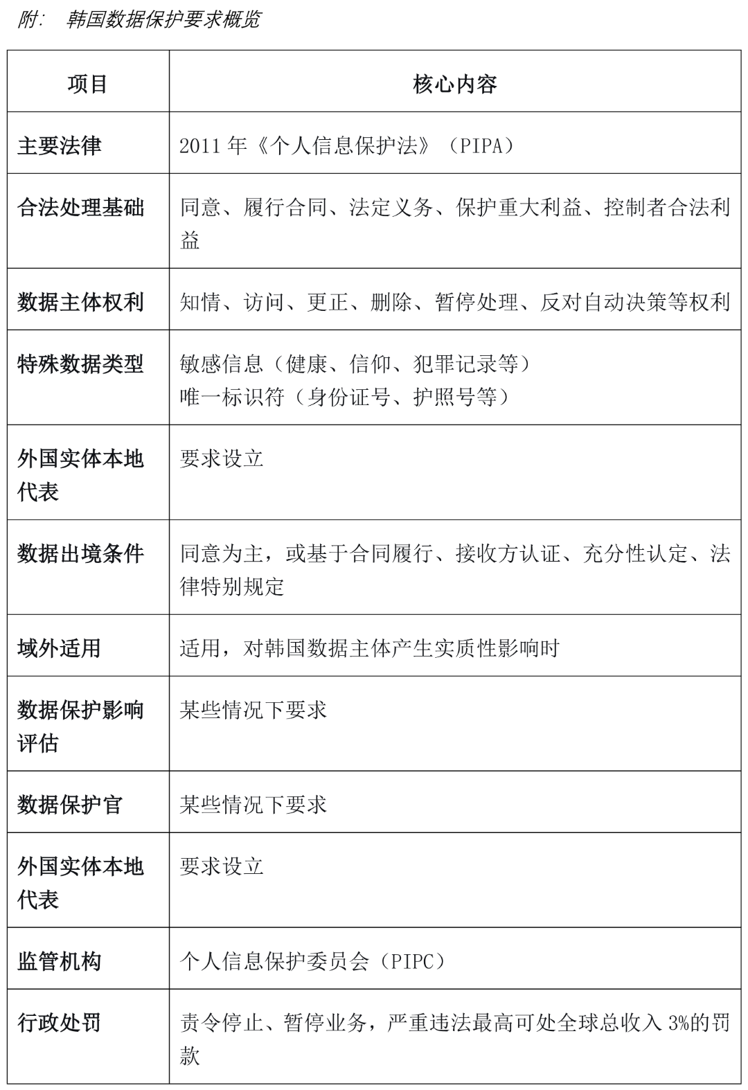
2025年是韩国数据保护与人工智能监管的关键一年。从《个人信息保护法》(PIPA)的多次修订到高额罚单的频繁开出,从跨境数据流动机制的完善到人工智能治理框架的初步形成,韩国正在构建一个既严格又具适应性的监管生态。韩国在数字时代的法律快速更迭响应,正在成为东亚硬核的数据合规“压力锅”。
一、罚款逻辑:惩罚性震慑与精准追责并行
2025年韩国数据监管执法呈现“高压态势+靶向治理”特征,全年开出多笔巨额罚单,涉及电信、电商、教育、金融等多个高风险领域,违规行为集中于数据泄露、跨境传输违规、安全措施缺失三大类。
(一)大型平台罚金升级
综合数据主体损失、泄露规模、企业过错等情节,SK电信因2,644万条明文SIM密钥,被韩国个人信息保护委员会(PIPC)开出1,347亿韩元,相当于母公司SK集团一个季度净利润的12%。
Coupang约3370万用户信息泄露事件,相当于影响韩国总人口的65%,成为韩国数据监管从“惩戒”向“震慑”升级的直接催化剂。在此背景下,2025年12月中旬由国会政务委员会表决通过《个人信息保护法》修订案,将原3%的罚款上限跨越式提升至上一财年销售额10%。
(二)数据跨境违规零容忍
Kakao Pay因未经同意向海外传输4000万用户信息,被处以59.6亿韩元罚款。苹果公司因未披露个人信息处理外包及跨境传输情况,被罚26.7亿韩元。Temu因未按规定指定国内代理、跨境存储用户信息未告知、会员退出流程繁琐等多项违规,被罚款13.86亿韩元。各案例彰显了韩国对跨境数据传输违规的高度关注,“长臂管辖”不是口号。
二、监管框架迭代:法律体系与实施细则双向完善
2025年韩国数据监管呈现出“立法与修规并举、标准细化落地”的鲜明特征,逐步构建起以《个人信息保护法》(PIPA)为核心、以多项指南与执行令为支撑的多层次制度体系。在这一过程中,个人信息保护委员会(PIPC)通过更新《个人信息处理政策制定指南》和《保障个人信息安全标准》,显著提升了政策的可操作性与执行透明度。
在法律修订方面,PIPA修订案成为年度关键进展:该修订案于3月获国会通过,10月正式生效,明确规定处理韩国个人信息的境外企业必须在韩指定国内代理人,并接受其海外总部的直接管理与监督,同时强化了国内企业对指定代理人的监管责任,从而有效填补了以往对境外企业的“监管真空”。为配合该制度落地,PIPC于9月进一步修订PIPA执行令,明确了境外企业对境内实体具有“主导影响力”的认定标准(如任命过半高管、持有30%以上股份等),使监管更具依据。
在数据主体权利保障层面,制度实现进一步升级。6月提出的PIPA执行令修订提案首次确立了“自我传输权”,覆盖所有符合条件的数据控制者,允许用户通过控制者提供的工具直接检索并传输自身数据,并要求建立数据控制者、中介机构与接收方之间的安全认证机制。此外,4月更新的《个人信息处理政策制定指南》简化了隐私政策的披露要求,允许以示例说明代替完全列举,并明确了拒绝Cookie与定制广告的具体路径,在降低企业合规负担的同时,切实保障了用户的知情权与选择权。
三、AI专项治理:安全底线与创新空间双重保障
《人工智能基本法》于1月22日正式生效,其后配套制度迅速推进:11月27日发布包含67项任务的AI监管协调路线图,12月10日韩国互联网振兴院(KISA)接着发布覆盖AI全生命周期的《AI安全指南》。至此,以“母法—施行令—指南”为框架的三级监管体系在11个月内全面构建完成。
在法律实施层面,11月公布的《人工智能基本法》执行令草案进一步明确了高影响力AI系统的界定与监管要求:训练计算量达到10²⁶ flop的AI须符合全球安全标准;生成式AI必须进行输出标注;高影响力AI需开展影响评估并设置人工监督机制。同期发布的路线图涵盖67项具体任务,包括2025年底制定AI学习数据合理使用指南、2026年前建成标准化工业数据共享平台、2030年前为国家AI项目配备26万块GPU等,旨在消除“蜘蛛网法规”,促进创新。
在风险防控方面,个人信息保护委员会(PIPC)于9月起实施修订后的《个人信息影响评估(PIA)标准》,新增AI系统专项评估维度,要求明确AI开发与运营者责任,制定可接受使用政策,保障数据主体权利。此前8月,PIPC已发布《生成式AI个人信息处理指南》,要求企业建立首席隐私官主导的内部治理体系,公开数据来源与使用目的,提供训练数据退出机制,并设立不当内容报告渠道。
四、国际协同与民生聚焦:构建多元共治格局
2025年韩国跨境数据流动治理实现重大突破。9月16日,韩国与欧盟达成个人数据传输相互充分性决定,促进了韩国企业向欧盟数据自由传输。
PIPC在“关键行动计划”中明确提出将与英国、日本等国商签充分性协议,并推动标准合同条款(SCC)和约束性公司规则(BCR)等机制。这一系列动作为韩国在全球数字经济中保持重要地位奠定了制度基础。
在区域合作层面,11月韩国互联网安全局(KISA)与中国互联网协会(ISC)续签谅解备忘录,聚焦法律技术交流、非法信息删除、钓鱼与垃圾邮件防范等合作方向,深化双边数据安全协作。
民生领域的精准治理体现了监管的温度。针对闭路电视使用乱象,6月发布的指导规则明确禁止在私人空间安装摄像头,要求设置监控标识,并规定数据控制者需在10天内回应录像查看请求。对居民登记号码的严格管理成为常态,多项处罚案例显示,未加密存储、超期保留居民登记号码的企业均受到严厉追责,推动个人敏感信息保护落到实处。PIPC计划将青少年数据保护的年龄门槛从14岁提高到18岁,并支持删除青少年期间发布的在线帖子,延伸被遗忘权。
五、监管趋势:从制度构建到精准执法
PIPC近期公布2026年度工作计划,明确未来一年执法与监管将聚焦以下重点领域:
-
强制性CPO报告:为大型处理商引入强制性首席隐私官(CPO)指定报告系统。
-
数据传输机制:实施标准合同条款(SCC)和具有约束力的公司规则(BCRs)以实现数据传输。
-
影响评估:将个人信息影响评估扩展至私营部门,并引入针对敏感数据的海外转移影响评估系统。
-
检查与支持:对高风险行业进行现场检查,支持中小企业和初创企业,包括技术咨询和对及时纠正措施的减免处罚。
-
技术分析中心:设立技术分析中心,识别人工智能和新兴技术的漏洞。
结语:严监管下的数据治理新生态
2025年韩国数据监管呈现出“强执法、细标准、重协同、护民生”的鲜明态势。一方面,通过高额罚单与严密立法筑牢个人信息安全防线;另一方面,借助差异化的合规安排与创新激励政策,为数字经济和人工智能产业留出了发展空间。此外,计划通过扩展MyData系统、鼓励假名化数据使用、推动隐私增强技术(PETs)研发等举措,韩国正积极探索数据价值释放与隐私保护之间的协同路径。
在全球数字规则竞争日益激烈的背景下,韩国借2025年的一系列监管行动,显示出其旨在成为全球数据治理重要参与者的战略意图。对企业而言,韩国的数据监管已从“合规选择题”演变为“生存问答题”。面向韩国市场的企业应重点关注以下方面:
1.落实本地化合规义务:外国企业严格遵守海外企业境内代理人制度。
2.强化实质性安全措施:单纯依赖ID/密码的认证方式已被多次认定为不足,多因素认证、访问日志、加密存储等成为基本要求。
3.建立全生命周期数据管理机制:从收集、存储到销毁的全流程管控不足是导致处罚的重要原因,企业需建立定期审查与销毁机制。
4.建立技术驱动的动态合规与风险评估体系,实现主动防御。
5.开展人工智能应用前置评估:尤其是涉及个人信息的高影响力AI系统,必须提前开展影响评估并建立风险缓释机制。
6.构建合法、透明且可管控的跨境数据传输机制。

(原标题:视点 | 辛小天、史蕾:2025年韩国数据监管的全面升级与智慧治理转型之路)
来源:德和衡研究院
作者:
- 辛小天,德和衡(深圳)律师所合伙人、数字经济和人工智能业务中心总监;擅长领域:数据合规、TMT合规、融资并购、公司常规维护及公司内控;联系方式:邮箱:xinxiaotian@deheheng.com、电话:13911159437
- 史蕾,德和衡律师所高级联席合伙人;联系方式:邮箱:shilei@deheheng.com、电话:15810040811
- 崔春花,德和衡律师所合伙人、数字经济与人工智能业务中心副总监;联系方式:邮箱:cuichunhua@deheheng.com
