美国当地时间2025年9月29日,美国商务部工业与安全局(BIS)发布了一项临时最终规则(Interim Final Rule,“IFR”,或以下又称“50%规则”),对《美国出口管制条例》(EAR)作出了重大修订,新规的核心是防止企业通过复杂的股权结构来规避美国的实体清单及军事最终用户清单(Military End-User List,以下简称“MEU清单”)所对应的最终用户限制。
基于50%规则,任何由一个或多个实体清单主体合计持股50%以上的实体,将自动适用实体清单项下的出口管制限制措施。本次更新的“50%”规则同样适用于由被列入MEU清单合计持股50%的实体。50%规则于美国时间2025年9月29日正式生效。
采用50%的持股标准并非BIS首创。这一做法是为了与美国财政部管理的两大制裁清单(特别指定国民与被封锁人员清单(SDN List)及行业制裁标识清单(SSI List)的规则)的50%规则保持一致。通过统一50%规则的标准,BIS表示“美国政府希望在加强管制的同时,也让企业更容易理解和遵守规则,避免给商业界带来不必要的合规负担”。
本文中我们将详细梳理本次IFR所创设的50%规则的细节,并为企业制定有效的合规应对策略提供大致方向。
一、50%规则相关的时间节点及保留条款
(一)与50%规则相关的时间节点
以下为与该IFR相关的重要时间节点:
1.生效日期:
该规则已于美国时间2025年9月29日正式生效。
2.视同被列清单的企业可申请“移除”的申请日期:
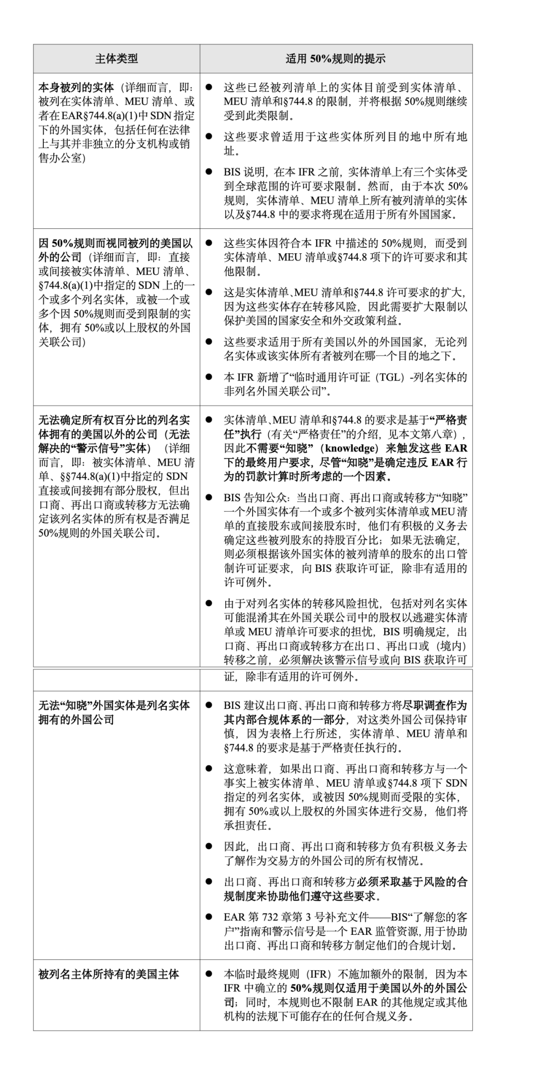
如果本身没有被列清单(实体清单、MEU清单)的企业,无论位于哪个境外国家,但因这次50%规则而受到被列清单母公司一样的出口管制限制的,均可随时在2025年9月29日或之后,根据§744.16(e)或§744.21(b)(2)所述的程序,向BIS申请修改相关的清单列名来请求此类排除。(对应的具体规则请见本文第七章“因50%规则而被视作被列实体清单,如何申请‘移除’?”)
3.临时通用许可证(TGL)有效期:
第7号临时通用许可证(TGL)——被列实体的未被列的境外关联公司:TGL允许被列实体清单或MEU清单上实体拥有50%及以上股权的未被列境外关联公司进行特定出口、再出口和(在境内)转移的交易,具体规定在《美国出口管制条例》(EAR)第736章第一号补充文件(g)段。该TGL将于美国时间2025年9月29日后的60天到期,即美国时间2025年11月28日。(具体对应规则请见本文第十二章)
4.评议日期:
意见最迟于2025年10月29日发至BIS。
(二)保留条款(即:过渡期条款)
对于因50%规则而不再符合许可证例外(License Exception)或出口、再出口或(在境内)转移无需许可(No License Required, “NLR”)条件的物项,若这些物项为了履行实际需要运往某个境外目的地的订单,则在美国时间2025年9月29日当日已在承运人船上并运往出口、再出口或(在境内)转移港口的途中,则可按原先适用的许可例外或NLR条件,继续运往该目的地;但前提是:该等出口、再出口或(在境内)转移须最迟于2025年10月29日当天或之前完成。
笔者解释:临时最终规则 (Interim Final Rule) 是指当一个机构认为存在充分理由(good cause)可以不经过首先发布拟议规则的程序而直接发布最终规则时,它通常将该规则定性为“临时最终规则”或“临时规则”。这类规则在发布后立即生效。在大多数情况下,该机构会声明,如果公众意见合理,它将修改该临时规则。如果该机构最终决定不对临时规则进行修改,它通常会在《联邦公报》(Federal Register)上发布一个简短的最终规则来确认这一决定。因此虽然此IFR仍在接受公众评论,不影响其立即生效,相关企业仍需要遵守其规定。
二、50%规则的出台背景
在此次IFR发布之前,BIS适用的是“法律上独立”的标准,即:BIS对于被列实体清单的关联公司是否因与被列入实体清单的股权关系而受到同等管控的考量是:“这家关联公司在法律上算不算一个独立的实体?”。具体而言,根据该标准,实体清单的出口管制措施适用于
- 本身在清单上所列的实体,以及
- 任何位于同一国家、且与该被列实体在法律上并非独立的关联实体。
例如,位于同一国家的被列实体清单的实体的分支机构,即便以不同名称运营,也被视为受到“实体清单”出口管制规则的约束,因为该分支机构在法律上并不独立于被列实体。反之,对于一个由被列实体所有、但在法律上独立的境外关联方,“实体清单”的要求则不会延伸适用,除非BIS已将该法律上独立的境外关联方另行列入“实体清单”。
然而,本次50%规则出台后,BIS希望通过50%规则取代此前的“法律上独立”标准,原因如下:
- 旧的“法律上独立”标准可能为“规避”留下空间,例如实体清单企业会通过设立新的外国公司来规避实体清单所对应的限制。设立此类公司可能使被列实体得以欺骗出口商、再出口商和转让方,使其在违反适用于实体清单主体限制的情况下提供物项。
- 旧的“法律上独立”标准需要BIS投入大量精力,以应对被列实体为了规避实体清单限制而采取的策略。BIS曾频繁发布额外的最终规则,以识别那些同样有必要被列入“实体清单”的、但与被列实体在法律上独立的境外关联方。然而,即便在实体清单中增列了这些与被列实体清单企业在股权上有关联的企业,但是,被列实体清单企业仍然可以通过设立更多未被列清单的美国以外的外国子公司以试图规避管制。而设立此类新的外国子公司,又会反过来要求BIS投入大量额外的时间和资源来发布规则并将其增补至“实体清单”中。
因此,通过本次50%规则,BIS试图把实体清单限制的一次性扩展制度化,从而减少今后零敲碎打式的逐条修订。鉴于存在通过境外关联方规避管制的风险,BIS认为,“为维护美国的国家安全和外交政策利益,有必要将实体清单的限制延伸至某些由被列实体所拥有的子公司或其他境外关联公司。”
笔者解释:在实务中,很多被列入实体清单的公司的关联公司面对合作方对于实体清单是否会影响其本身的质询,都依赖BIS在FAQ中发布的上述“法律上独立”(legally distinct)标准进行回复。此次50%规则后,此类关联公司可能会面临新的一波质询。因此,我们建议受到影响的公司立即排查自身是否到新的50%规则的管制,并整理相关材料(例如股权关系证明)等,以应对合作方的问询。
三、50%规则的要点一览
50%规则(50 percent rule)原来一直是美国财政部外国资产控制办公室(OFAC)长期使用的标准,BIS将其引入《美国出口管制条例》(EAR)框架,称为“关联公司规则”(Affiliates rule,亦有翻译为“关联方规则”、“附属机构规则”的,本文以下简称“50%规则”)。根据OFAC的“50%规则”,如果一个外国实体被一个或多个受限实体(直接或间接、个别或合计)拥有50%或更多股权,该实体将自动受相同限制,就像它本身被列入清单一样。OFAC采用这条规则,一方面旨在有效打击通过设立子公司来规避制裁的行为,另一方面也极大地减轻了政府需要不断手动更新SDN清单的行政负担。
BIS称,本次50%规则的“阈值50%与OFAC实践相一致,便于商业界过渡。”股权所有权计算包括直接/间接、个别/合计。以下是BIS本次50%规则的主要要点,本文下述章节也会详细介绍:
(一)认定转移风险
任何美国以外的外国实体,若直接或间接被以下任一或多方拥有50%或以上股权,该外国实体均被视为对拥有它的被列实体或SDN主体存在转移风险:
- 实体清单上的实体;
- MEU清单上的实体;
- EAR§744.8(a)(1)所列项目下的SDN;
- 因这次50%规则而视同被列清单的其他实体。
(二)BIS出口许可义务
由于上述转移风险,涉及该被一个或多个实体直接或间接拥有50%或以上股权的外国实体作为交易方的任何交易,都需要BIS许可证。其严格程度与将物项出口、再出口或(境内)转移给实体清单、MEU清单或§744.8(a)(1)所列项目下的SDN清单上的交易方相同。
(三)视同受到出口管制的限制
这意味着任何被上述实体拥有50%或以上股权的外国实体,其本身分别被视为受到实体清单许可要求或受到§744.8项下要求的约束。
(四)关键的附加规则
1.最严格的许可证要求:
最严格的许可证要求规则(rule of most restrictiveness)也适用于实体清单、MEU清单或EAR§744.8(a)(1)所列项目下的SDN。
2.无法确定所有权时的义务(“警示信号”):
如果出口商、再出口商或转移方无法确定一个外国实体(该实体由实体清单或MEU清单上的一个或多个列名实体直接或间接拥有股权)的所有权百分比,则在进行出口、再出口或(境内)转移之前,他们必须:
- 解决相关的警示信号,或
- 向BIS获取许可证,除非有适用的许可例外。
(五)对合作方(未被列清单的美国以外的公司)的母公司的额外尽职调查要求
EAR要求出口商、再出口商和转移方在与非实体清单、非MEU清单或非§744.8(SDN)的外国实体进行交易时保持高度谨慎。BIS认为,虽然被列实体在这些外国关联公司中占有的少数股权,可能不一定会立即引发将许可要求延伸至该关联公司的转移风险,但考虑到某些司法管辖区所有权结构不透明和获取准确所有权数据受限的问题,出口商、再出口商和转移方有必要进行额外的尽职调查。尤其需要对以下2种情况,保持高度谨慎:
- 该外国实体被实体清单、MEU清单或§744.8项下SDN实体拥有低于50%但具有重大意义的股权;
- 该外国实体是被列实体的母公司。
笔者解释:不论是此前的SDN清单50%规则,还是本次BIS的50%规则,都是向下穿透,而非向上穿透。因此,虽然本次BIS50%规则并不会造成因为子公司被列实体清单,而反向导致母公司被视同被列,但是,BIS也要求:虽然子公司没有被列清单,但若其母公司被列清单,则需要出口商、再出口商和转移方对子公司(作为直接交易的买方)进行额外的尽职调查。此举仍将给此类母公司带来额外的业务阻碍。
四、50%规则适用于哪些EAR项下的清单?
本次BIS的50%规则适用于:
- 实体清单
- 军事最终用户清单(MEU清单)。根据IFR的说明,基于与实体清单一致的理由,BIS在与美国国防部、能源部、国务院及财政部协商后,决定此时也将“50%规则”适用于《美国出口管制条例》(EAR)第744章第7号补充文件所载的军事最终用户清单主体。
- 适用于因EAR § 744.8 所列特定制裁项目的主体
需要注意的是,下述BIS管理的清单目前不受“50%规则”影响,具体包括:
- 未经核实清单(Unverified List,“UVL”):该清单被规定于第744章第6号补充文件中。之所以不将50%规则扩展至UVL,是因为这些公司的子公司或其他境外关联方,可能并不符合第744.15条所规定的标准(即:其接收了受EAR管制的物项,但由于超出美国政府控制的原因,BIS未能成功完成最终用途核查)。
- 被拒绝人员清单(Denied Person List,“DPL”):DPL清单主体为根据第764章签发的拒绝令单所涉及的主体,因为EAR第766.23条下已有单独的“相关人员”程序,BIS会据此向相关人员发出拟采取措施的通知并给予答复机会。
五、50%规则的“最严格的许可证要求”与许可证例外的适用
(一)最严格的许可证要求
50%规则会延伸出一个问题:当多个被列实体清单或MEU清单的股东直接/间接、单个/合计持有某个企业50%以上股权,且这些被列清单的股东受到的出口管制限制各不一样的情况下,那么该视同被列清单的子公司该适用什么样的出口管制的限制?
为解决这个问题,BIS在本次50%规则中提出了“最严格的许可证要求”。“最严格的许可证要求”是指以下两种情况:
- 对于任何由适用不同实体清单许可证要求的多个实体持股的外国实体,那些实体清单许可证中最严格的要求适用于该外国实体。
- 对于任何无法确定所有权持股百分比的外国实体,实体清单许可证中最严格的要求适用于该外国实体。
如果BIS能够在许可证审查过程中,确定某一个没有直接被列实体清单或MEU清单的外国实体在事实上也不受“50%规则”的限制(例如被列清单的股东对其持股在50%以下,不含50%本身),则许可证申请将被无行动退回给许可证申请人,并注明申请人向该企业的出口不需要许可证。在此类情况下,BIS可能考虑以BIS网站上常见问题形式发布指导,以适当方式通知其他出口商此类确定。
针对“最严格的许可证要求”,BIS给出了一个应用示例:

(二)许可证例外的应用
虽然EAR许可例外的数量不多,但对于某些被列清单的实体,可能存在范围狭窄的可用许可例外。具体而言:
- 原则上,被列清单的母公司适用的许可证例外,同样适用于因50%规则而导致视同被列清单的子公司。BIS举例,参与国际空间站(ISS)的JSC Integral公司被列在实体清单上,因此50%规则将适用于被该列名实体拥有50%或以上股权的外国实体。JSC Integral的许可要求为:可以通过“政府许可例外”(License Exception GOV)来克服。例如,只要出口符合许可例外GOV的所有要求,且不受许可例外使用一般限制的约束,出口商就可以依赖此许可例外授权,对一个被列实体JSC Integral拥有50%或以上股权的外国实体进行出口。
- 例外情况——让步于“最严格的许可证要求”:当一个未被列清单的实体被多个被列实体清单的股东拥有50%或以上股权,且其中只有一个被列股东适用许可例外资格时,该许可例外将不适用于涉及该非列名实体的交易,因为BIS将对该非列名实体适用“最严格的许可证要求”。
六、什么时候触发“警示信号”?
若某一个未被列清单的企业存在与实体清单实体、MEU清单实体或SDN主体存在重大少数股权关系,或其他重大关联(例如:董事会成员重叠或存在其他控制迹象)的外国方,均构成了向被列实体潜在转移风险的“警示信号”,即:“第29号警示信号”。
在该情况下,BIS要求此类出口商、再出口商或转移方有“肯定义务”(affirmative duty)来确定这些被列实体对该未被列清单的实体的所有权百分比;如果无法确定,则必须在进行出口、再出口或(境内)转移之前,要求企业必须解决该警示信号,或向其申请许可证,或评估是否使用许可证例外,否则禁止交易。此举创建了出口商、再出口商或转移方的尽职调查的“肯定义务”(affirmative duty)。
锦天城提示:对于某些股权机构较为复杂的未被列清单的企业,我们建议,梳理直接/间接、单计/合计持股股东的所有权结构,明确该等股东的持股情况、被列清单的情况以及受到的出口管制限制情况。保留该等股权梳理的证明文件,以便向供应商提供。
对于供应商,在向客户提供受EAR管制的物项之前,需要:
- 对买方、最终用户进行股权上的尽调,即便是购买了第三方商用股权穿透筛查数据库,BIS也认为额外的尽调是必要的,
- 考虑采购可以股权穿透筛查的数据库,以辅助股权尽调。
七、50%规则的“移除”
出口管制审查委员会(ERC有权决定实体清单与MEU清单的修改,美国商务部任主席)可以根据具体情况,对“50%规则”应用例外情况。
(1) 适用例外情况的条件:该被列清单实体拥有的外国关联公司,或者,该被列清单实体拥有的某一特定外国实体,不会造成向被列清单实体转移产品或技术的重大风险。
(2) 适用例外情况的方式:
- 任何因被一个或多个被列清单实体直接或间接拥有股权而受到限制的外国实体,均可根据EAR§744.16“实体清单”的(e)段以及§ 744.21(b)(2)中确定的程序,通过申请修改相关的实体清单或MEU清单列名来请求此类排除。
- ERC将通过批准对实体清单的增添或修改来实现这些例外。这些例外情况将通过在实体清单或军事最终用户(MEU)清单的相关列名中明,或“某一特定外国关联公司被排除在外”。
八、50%规则的“严格责任”
严格责任指在无需证明过失或错误的情况下,要求个人或实体对损害或损失承担责任。
出口商、再出口商和转移方负有遵守50%规则的责任,并可能因未经授权的出口、再出口或(境内)转移而被追究严格责任(strict liability)。因此,BIS要求出口商、再出口商和转移方必须对买方、最终用户进行尽职调查以确定买方、最终用户是否被一个或多个列名实体所拥有。
此外,BIS称,如同任何出口交易一样,其他交易方(例如货运代理和金融机构)也可能有合规义务;BIS保留了适用于这些方的指导意见,这可能有助于确保他们的合规计划适当考虑出口管制限制。
锦天城提示:此要求将导致企业承担相当大的合规压力。我们建议企业做好对下游买方、最终用户的股权持股情况的调查,保留相关证明文件,以便后续主张减轻责任。
九、外国制造直接产品规则(FDP规则)也受影响
(一)实体清单FDP规则
在本IFR中,作为一项配套修订,BIS在§734.9外国直接产品 (FDP) 规则的(e)款“实体清单FDP 规则”末尾新增三句话,以明确以下内容:
- 范围扩大:为与修订后的实体清单导言文本(见第744章第4号补充文件)保持一致,实体清单FDP规则的最终用户范围扩展到:包含直接或间接、单独或合计被一个或多个被列名实体,或因其所有权而受到实体清单许可要求或其他限制的非列名实体拥有50% 或以上股权的任何外国实体,前提是其中至少包含一个符合该 (e) 款最终用户范围的实体。
- 适用实体:新增的第二句话明确,这些要求适用于实体清单上所有在 (e) 款中引用了脚注的实体。
- “最严格的许可证要求”:新增的最后一句话指出,如果该外国实体被一个或多个被列名实体,或,因50%规则而受到实体清单许可要求或其他限制的非列名实体,拥有50%或以上股权(其中至少包含一个符合最终用户范围的实体),则这些实体清单FDP要求适用,即使只有一个所有者符合 (e) 款下的最终用户标准。
(二)俄罗斯/白俄罗斯-军事最终用户和采购FDP规则
本IFR在EAR§734.9 (g)款末尾新增了两句话,旨在明确:为与第744章第4号补充文件中修订后的实体清单导言文本保持一致,“俄罗斯/白俄罗斯-军事最终用户和采购外国直接产品(FDP)规则”的最终用户范围,现在也包括直接或间接、单独或合计被一个或多个被列名实体,或因50%规则而受到实体清单许可要求或其他限制的非列名实体拥有50%或以上股权的任何外国实体,前提是其中至少有一个实体符合(g)款的最终用户范围;与 (e)款类似,本IFR在 (g)款末尾新增了一句话,用于提供关于这些标准的应用指导。
(三)BIS提供的应用示例

笔者解释:FDP规则是为了确定非美国生产的产品是否受EAR管制的一项规则。FDP规则根据产品范围、目的地范围、最终用户范围、最终用途范围的不同细分为11项规则,其中实体清单FDP规则又细分为脚注1、脚注4和脚注5。所适用的FDP规则越多,则生产出的产品更可能受到EAR管制,从而需要遵守EAR的规定。此IFR的修订将导致被列主体的子公司的产品受EAR管制的可能性大幅上升,从而加重企业的合规负担。
十、临时通用许可证(TGL)-列名实体的非列名外国关联公司
(一)TGL所授权的交易是什么?
TGL作为过渡机制,临时授权某些交易,以减少突然实施规则对商业活动的干扰。在本次IFR中,EAR第736章第1号“补充文件——通用命令”中新增了第(g)款下的一个临时通用许可证(TGL),其名称为为列名实体的非列名外国关联公司(Non-listed foreign affiliates of listed entities)。本IFR新增的(g)(1)款(授权)明确了该TGL授权以下两种情况的出口、再出口或(境内)转移:
1.目的地限制例外:仅限A:5或A:6国别/地区组
当交易方是非列名外国实体,且该实体单独或合计被实体清单或MEU清单上的一个或多个列名实体,或,被因50%规则而受到实体清单或MEU许可要求或其他限制的非列名实体,拥有50%或以上股权时,允许向A:5或A:6国别/地区组(见第740章第1号补充文件,不包括中国)的任何目的地或在其境内进行出口、再出口或(境内)转移。
A:5或A:6国别/地区组包括阿尔巴尼亚、阿根廷、澳大利亚、奥地利、比利时、保加利亚、加拿大、克罗地亚、塞浦路斯、捷克、丹麦、爱沙尼亚、芬兰、法国、德国、希腊、匈牙利、冰岛、印度、爱尔兰、以色列、意大利、日本、韩国、拉脱维亚、立陶宛、卢森堡、马耳他、墨西哥、荷兰、新西兰、挪威、波兰、葡萄牙、罗马尼亚、新加坡、斯洛伐克、斯洛文尼亚、南非、西班牙、瑞典、瑞士、中国台湾、土耳其、英国。
2.合资企业例外:仅限与总部位于美国或A:5或A:6国别/地区组(不包括中国)的非列名实体组成的合资企业
当交易方是非列名外国实体,且该公司直接或间接、单独或合计被实体清单或MEU清单上的一个或多个列名实体,或,被50%规则而受到实体清单或MEU许可要求或其他限制的非列名实体,拥有50%或以上股权;并且该交易方是与本身没有被列清单的、也不受到50%规则影响而视同被列清单、总部位于美国或A:5或A:6国别/地区组(不包括中国)的股东组成的合资企业,允许向古巴、伊朗、朝鲜、叙利亚(即E:1或E:2国家)以外的任何国家或在其境内(例如中国)进行出口、再出口或(境内)转移。
(二)TGL适用的限制
该TGL只能用于豁免有关实体清单与MEU清单有关的许可要求(即EAR第744.11条与第744.21条的限制)。但是,TGL不能用于豁免除此之外其他的EAR项下的额外出口管制限制要求。
(三)TGL的有效期
该TGL将于美国时间2025年9月29日后的60天到期,即美国时间2025年11月28日。
(四)TGL的记录保存要求
本IFR明确规定根据此TGL授权进行的所有出口、再出口、(境内)转移和从国外出口、再出口或(境内)转移,均须遵守EAR第762部分的记录保存要求。
十一、BIS的合规建议
(一)BIS通过在EAR第732章第3号补充文件——BIS“了解您的客户”(KYC)指南和红旗中新增“第29号警示信号”(见本文第六章),旨在为出口商、再出口商和转移方提供额外的合规指导,以协助他们在合规项目中应用50%规则。
为此,BIS特别制定了如下“合规辅助指南”,以协助理解本次IFR中正在进行的修改。

(二)BIS对尽职调查的要求
BIS在50%规则的出台解释中承认,适用“50%规则”还意味着美国官方的“综合筛查清单(CSL)”将不再一份详尽无遗的受限实体列表,因为其仅收录的实体清单上被列名的实体,并不反映那些本身未被列、但因其所有权结构而受到实体清单规则限制的关联方。
因此,BIS通过“50%规则”要求企业进行更深度的尽职调查,去分析其客户、供应商或合作伙伴的股权结构,以确保他们没有踩到“50%规则”的红线。对此,BIS对企业作出如下建议:
- 借鉴OFAC的合规经验:对于许多跨国公司来说,这种股权审查并不陌生,在遵守OFAC的“50%规则”时,已经建立了一套基于风险评估的合规流程。这些现有的经验可以帮助他们更快地适应BIS的新要求。企业可以参考OFAC就“50%规则”发布的合规指引,以便于遵守,但这不能替代企业的独立筛查或尽职调查。
- 利用第三方工具:可以利用市场上已有的第三方筛查工具,其中一些筛查工具已在其OFAC合规筛查方案中提供“50%持股分析”。
- 关注BIS未来的官方指引:未来BIS可能比照OFAC的做法,就可能受“50%规则”约束的特定实体提供指引以促进其合规;此外,在特定情形下,BIS亦可能将这些额外实体直接加入实体清单,以进一步支持合规执行。
十二、我们的观察与建议
(一)BIS的50%规则将导致的问题
纵观50%规则全文,其修订主旨在于补充此前被列清单主体(尤其是被列实体清单的企业)可以通过子公司来获取受EAR管制物项的漏洞。但是,笔者认为50%规则会导致以下问题:
1.出口管制限制范围的超限扩张
根据现行标准,实体清单的列入依据是该实体对美国国家安全造成不可控的风险,因此ERC的决定通常会详细描述被列实体的具体行为。然而,新的50%规则忽略了法律上的独立性和业务上的差异性。在母子公司业务差异巨大且子公司对母公司行为无控制权的情况下,大量与母公司风险行为完全无关的子公司因股权关联而将可能失去采购受EAR管制物项的权利,遭受了直接且不必要的商业利益损失。
2.对美国出口商造成的合规成本与商业损失
对美国出口商而言,50%规则导致大量原本可以正常交易的外国客户,现在必须取得许可证方可继续采购。更具挑战性的是,许可证要求将适用关联方中“最严格的许可证要求”(rule of most restrictiveness),这将大幅提升许可证的获取难度和不确定性,并增加合规成本。这种广泛且严格的限制预计将导致美国出口商面临巨大的订单流失和商业损失。
3.对实体清单企业的收并购、投资的影响
由此衍生出的一个重要后果是,50%规则的出台将使普通需要采购受EAR管制物项的企业可能抗拒被实体清单主体收购或投资。若被列入实体清单的企业收购和投资,目标公司可能立即受到与被列清单的股东一样的美国出口管制的限制,从而无法继续采购受EAR管制的物项。面对这种后果,目标公司是否还愿意接受此类收购和投资,将是一个严重影响商业决策的现实问题。
4.“严格责任”对企业造成了巨大的合规负担
50%规则明确了企业的尽职调查义务,且企业需要对违规出口、再出口承担“严格责任”。这导致的问题是,很多情况下企业并非不愿、而是无法完成尽职调查义务,为此承担严格责任将导致巨大的合规负担。例如,很多小企业本身就不具有专业法务或合规人员,不掌握专业的合规知识;专业的商业黑名单数据库耗资不菲,在本次规则下,BIS明确了免费的CSL数据为非详尽清单,预算有限的企业无法保证尽职调查的准确性;在不购买商业数据库的情况下,对客户的股东情况进行调查依赖于客户的配合,很多弱势企业面对强势客户并没有进行谈判的议价能力等。
以上种种情况均标明,不论是何种规模的企业,在严格责任上均承担了过重的义务。我们建议企业需进一步加强对尽职调查上的投入,以应对该风险。
(二)应对建议
我们的建议如下:
1.立即开展对买方的尽职调查与物项受EAR管制情况的梳理
迅速排查所有现有及潜在的客户,以识别哪些实体因被列名实体(尤其是实体清单、MEU清单)直接或间接拥有50%或以上股权而落入本次50%规则的限制范围。排查完主体后,需立即排查与该等交易方合作的物项是否受EAR管制,在排查过程中,需要注意本次BIS规则项下的“最严格的许可证要求”。
若客户的母公司被列实体清单并附上脚注,则在评估向该客户提供的物项是否受EAR管制时,还需额外适用其母公司所适用的外国制造直接产品规则(FDP规则)。
2.立即开展对自身股权关系的核查
建议相关公司立即排查自身股权关系,尽可能向上追溯,以评估自身是否到本次50%规则的管制要求,并整理相关材料(例如股权关系证明)等,以应对合作方的问询。
3.评估是否可以适用TGL以及过渡期条款(saving clause)
50%规则给予了两类企业可以适用TGL,相关企业首先需要评估交易目的地以及企业本身股权架构,判断是否可以适用TGL。
此外,对于已经在途的货物,需评估是否适用本次规则项下的过渡期条款(Savings Clause)条款,以最大程度地减少业务中断。
4.全面评估供应链和销售链影响
深入分析供应链和销售链将如何受到新规则的冲击,包括对关键物项、供应商和最终用户的影响,并制定相应的替代或调整策略。
5.升级合规管理体系
需要升级与改进自身的出口管制合规管理体系,包括三大方面。
- 首先,升级清单筛查的数据库,加入“50%股权穿透”的数据;
- 其次,修改合规审核流程,加入对被列清单的子公司、关联公司的审核要求;
- 再次,调整尽职调查的要求、修改尽职调查的问卷等。
6.向BIS提交评论
BIS的公众评论期的截止日为2025年10月29日。虽然50%规则已生效,但这只是临时最终规则,如收到足够多的评论BIS可能会修改最终规则。建议企业积极提交评论,也鼓励受影响的美国出口商提交评论。
7.重新考虑投资、收并购方案
对于涉及实体清单主体、MEU主体的投资、收并购项目,建议评估50%规则会否对目标公司造成影响,并在交易文件中约定清楚。
(原标题:研究 | BIS 50%规则风暴:超万字详解与律师应对策略)
(来源:云上锦天城,作者:邱梦赟、韩小西、倪好)
声明:本文内容仅为提供信息之目的由作者/锦天城律师事务所制作,不应视为广告、招揽或法律意见。阅读、传播本文内容不以建立律师-委托人关系为目的,订阅我们的文章也不构成律师-委托人关系。本文所包含的信息仅是作为一般性信息提供,作者/锦天城律师事务所不对本文做日常性维护、修改或更新,故可能未反映最新的法律发展。读者在就自身案件获得相关法域内执业律师的法律意见之前, 不要为任何目的依赖本文信息。作者/锦天城律师事务所明确不承担因基于对本文任何形式的使用(包括作为或不作为)而产生的一切责任、损失或损害。

